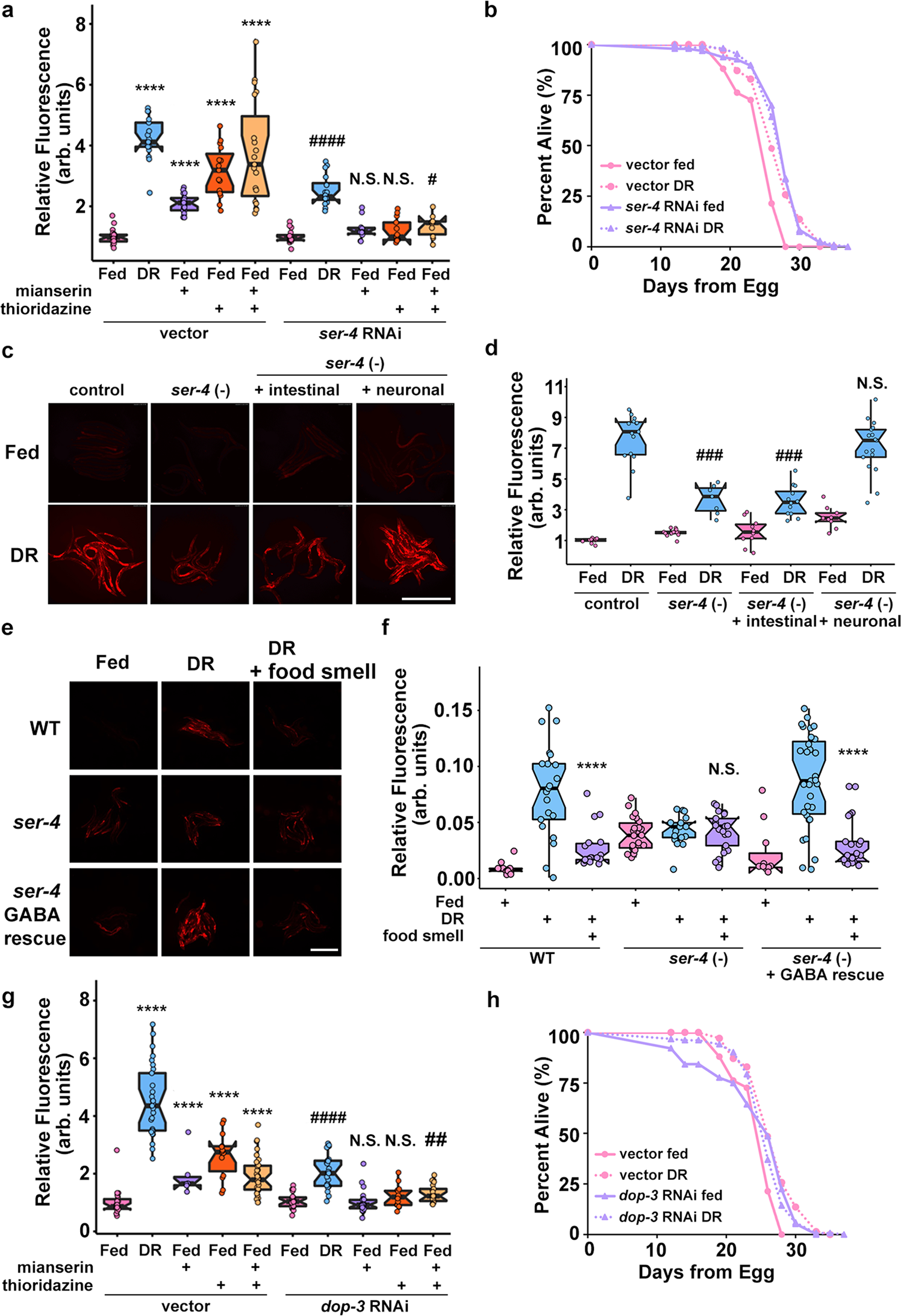
Fig. 4: 5-HT1A receptor ser-4 and DRD2 receptor dop-3 act downstream of food odor.
From: Serotonin and dopamine modulate aging in response to food odor and availability

Quantification (a) of individual fmo-2p::mCherry worms on fed (pink), and DR (blue) treated with 100 µM mianserin (purple), 100 µM thioridazine (orange), or combined (yellow) worms fed vector or ser-4 RNAi. n = 18 (vector fed), 23 (vector DR), 25 (vector fed + mianserin), 15 (vector fed + thioridazine), 19 (vector fed + mianserin + thioridazine), 16 (ser-4 RNAi fed), 16 (ser-4 RNAi DR), 11 (ser-4 RNAi fed + mianserin), 13 (ser-4 RNAi fed + thioridazine), 10 (ser-4 RNAi fed + mianserin + thioridazine) biologically independent animals. p-value = 3.47e-07 (vector fed vs. vector DR), 8.12e-19 (vector fed vs. vector fed + mianserin), 5.91e-08 (vector fed vs. vector fed + thioridazine), 1.30e-06 (vector fed vs. vector fed + mianserin + thioridazine), 5.16e-10 (ser-4 RNAi fed vs. ser-4 RNAi DR), 0.04998 (ser-4 RNAi fed vs. ser-4 RNAi fed + mianserin), 0.126 (ser-4 RNAi fed vs. ser-4 RNAi fed + thioridazine), 0.0165 (ser-4 RNAi fed vs. ser-4 RNAi fed + mianserin + thioridazine). Survival curves (b) of WT animals on vector RNAi in pink and ser-4 RNAi in purple on fed (solid lines) or DR (dotted lines) conditions. Images (c) and quantification (d) of fmo-2p::mCherry or ser-4 + /- tissue-specific rescue on fed (pink) and DR (blue). Scale bar, 1 mm. n = 10 (control fed), 14 (control DR), 14 (ser-4(-) fed), 8 (ser-4(-) DR), 10 (ser-4(-) + intestinal fed), 12 (ser-4(-) + intestinal DR), 9 (ser-4(-) + neuronal fed), 17 (ser-4(-) + neuronal DR) biologically independent animals. p-value = 3.10e-08 (control DR vs. ser-4 (-) DR), 5.19e-10 (control DR vs. ser-4 (-) + intestinal DR), 0.131 (control DR vs. ser-4 (-) + neuronal DR). Images (e) and quantification (f) of fmo-2p::mCherry or ser-4 KO + /- GABAergic rescue on fed (pink), DR (blue) and DR + food smell (purple). Scale bar, 1 mm. n = 14 (WT fed), 21 (WT DR), 18 (WT DR + food smell), 22 (ser-4(-) fed), 17 (ser-4(-) DR), 21 (ser-4(-) DR + food smell), 11 (ser-4(-) + GABA rescue fed), 31 (ser-4(-) + GABA rescue DR), 23 (ser-4(-) + GABA rescue DR + food smell) biologically independent animals. p-value = 1.72e-05 (WT DR vs. WT DR + food smell), 0.849 (ser-4(-) DR vs. ser-4(-) DR + food smell), 4.00e-08 (ser-4(-) + GABA rescue DR vs. ser-4(-) + GABA rescue DR + food smell). Quantification (g) of individual fmo-2p::mCherry worms on fed (pink), and DR (blue) treated with 100 µM mianserin (purple), 100 µM thioridazine (orange), or combined (yellow) worms fed vector or dop-3 RNAi. n = 23 (vector fed), 29 (vector DR), 6 (vector fed + mianserin), 14 (vector fed + thioridazine), 34 (vector fed + mianserin + thioridazine), 24 (dop-3 RNAi fed), 23 (dop-3 RNAi DR), 26 (dop-3 RNAi fed + mianserin), 15 (dop-3 RNAi fed + thioridazine), 21 (dop-3 RNAi fed + mianserin + thioridazine) biologically independent animals. p-value = 1.69e-16 (vector fed vs. vector DR), 0.0268 (vector fed vs. vector fed + mianserin), 8.34e-07 (vector fed vs. vector fed + thioridazine), 1.03e-07 (vector fed vs. vector fed + mianserin + thioridazine), 1.88e-08 (dop-3 RNAi fed vs. dop-3 RNAi DR), 0.542 (dop-3 RNAi fed vs. dop-3 RNAi fed + mianserin), 0.166 (dop-3 RNAi fed vs. dop-3 RNAi fed + thioridazine), 0.00648 (dop-3 RNAi fed vs. dop-3 RNAi fed + mianserin + thioridazine). Survival curves (h) of WT animals on vector RNAi in pink and dop-3 RNAi in purple on fed (solid lines) or DR (dotted lines) conditions. ****P < .0001 (Welch Two Sample t-test, two-sided). ###P < 0.001 when compared to ser-4 (-) or ser-4 (-) + intestinal fed (Welch Two Sample t-test, two-sided); #P < 0.05, ####P < 0.0001 when compared to ser-4/dop-3 RNAi fed (Welch Two Sample t-test, two-sided). The box plots display the median by the middle line of the box. The upper boundary of the box indicates the 75% interquartile range, and the lower boundary indicates the 25% interquartile range.