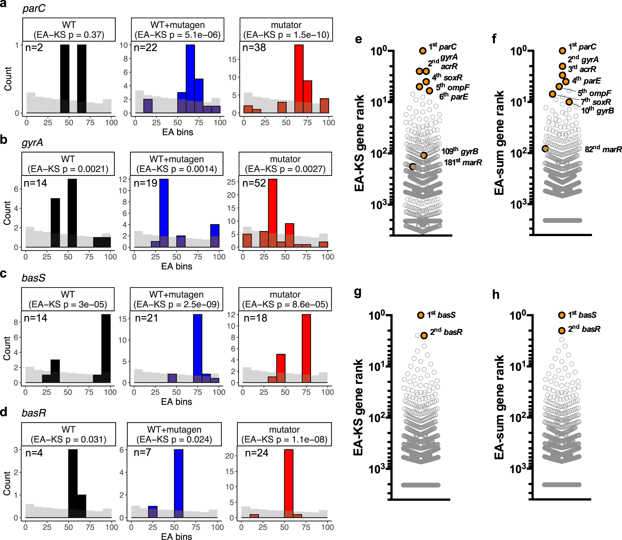
Fig. 2: Known drivers of resistance have non-random EA integrals and are frequently mutated across cultures.
From: Evolutionary action of mutations reveals antimicrobial resistance genes in Escherichia coli

a–d The EA distributions of known drivers parC, gyrA, basS or basR mutations compared to randomly simulated mutations (gray bars, 63,507 randomly simulated coding mutations) with results of one-sided Kolmogorov-Smirnov (KS) test shown. The number of mutations observed in each gene and mutational conditions are label in the figure. For visual comparison, the simulated mutations bars were scaled to the mutation count observed for each gene in each mutation load. The parC and gyrA profiles are from the ciprofloxacin dataset while basS and basR are from the colistin dataset. Black, MG1655; Blue, MG1655 + nucleotide analogs; Red, mutator strain. e–h The combined rankings are plotted for ciprofloxacin or colistin datasets using either a KS test (EA-KS) or the mutation rate adjusted summation of EA scores (EA-sum). Genes previously shown to contribute towards either ciprofloxacin resistance (e, f) or colistin resistance (g, h) are shown in orange and labeled with rank. Source data are provided as a Source Data file.