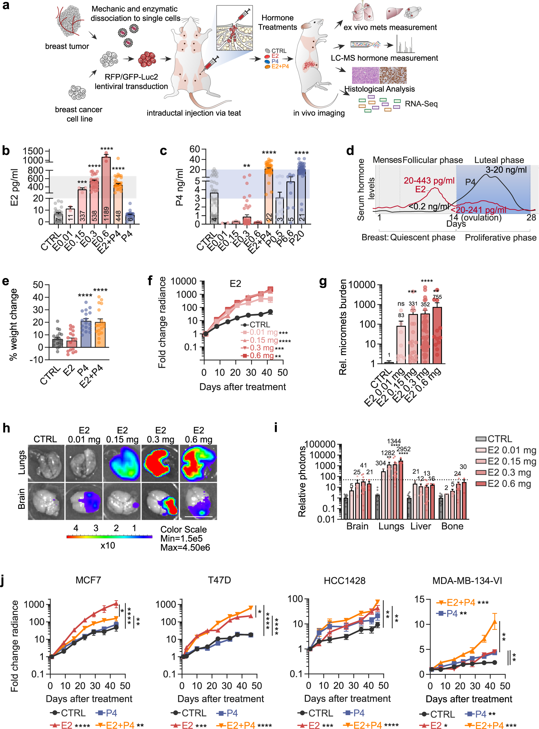
Fig. 1: Effects of physiologic E2 and P4 levels on ER + BC growth.

a Experimental scheme. Cell line- and patient tumor-derived cells are infected with lentivirus coding for luciferase-GFP or RFP and injected into the milk duct tree via the teats of NSG females (two to four glands per mouse). Tumor growth is measured weekly by bioluminescence. Hormone pellets are implanted subcutaneously 1–16 weeks after injection. Forty-five days (for cell lines) or 60 days (for PDXs) after pellet implantation, host mice are sacrificed, mammary glands are harvested, metastases are analyzed by ex vivo bioluminescence, blood is collected, and hormone levels are determined by LC-MS. b Bar plot showing E2 plasma levels at endpoint in hormonally treated mice; the shade shows E2 levels in premenopausal women. Data represent mean ± SEM. One-way ANOVA, mice n = 50, 2, 3, 41, 3, 39, and 51. c Bar plot showing P4 plasma levels in treated mice at an endpoint, shade shows P4 levels during the luteal phase. Data represent mean ± SEM. One-way ANOVA, mice n = 63, 2, 3, 53, 3, 42, and 28. d Reference values of E2 and P4 levels during women’s menstrual cycle65. e Bar graph displays percent bodyweight gain during the 60-days of hormone treatment. Data represent mean ± SEM. One-way ANOVA, n = 20, 17, 17, and 17 mice. f MCF7 tumor growth as assessed by bioluminescence, normalized to the measurement before the treatment with increasing doses of E2 (average ± SEM). Two-way ANOVA, followed by Dunnett’s multiple comparison test, tumors n = 43, 8, 11, 10, and 26. g Bar plot showing the relative metastatic burden of mice engrafted with MCF7 cells under different E2 treatments. Ex vivo bioluminescent signal was normalized to the average signal of each organ in control mice, average ± SEM, dots represent individual organs. Kruskal–Wallis test followed by Dunn’s multiple comparison test, median glands n = 48, average n = 45, n of mice: CTRL n = 15, E2 0.01 mg n = 2, 0.15 mg n = 5, E2 0.3 mg n = 15, E2 0.6 mg n = 3. h Ex vivo luminescence images of brains and lungs from MCF7 engrafted mice treated with different concentrations of E2. Scale bar, 1 cm. i Relative ex vivo radiance in different organs of the same mice. Data represent mean ± SEM. Two-way ANOVA, followed by Dunnett’s multiple comparison test. Mice, CTRL n = 15, E2 0.01 mg n = 2, E2 0.15 mg n = 5, E2 0.3 mg n = 15, E2 0.6 mg n = 3. j Radiance-based tumor growth curves for different ER + cell line xenografts upon treatment with E2 0.3 mg, P4 20 mg or the combination of the two relative to controls. MCF7 tumors n = 31, 21, 49, and 29; T47D tumors n = 21, 14, 29, and 24. HCC1428 tumors n = 7, 8, 7, and 6; MDA-MB-134-VI tumors n = 8, 11, 8, and 6. Control (CTRL), Estradiol (E2), Progesterone (P4).