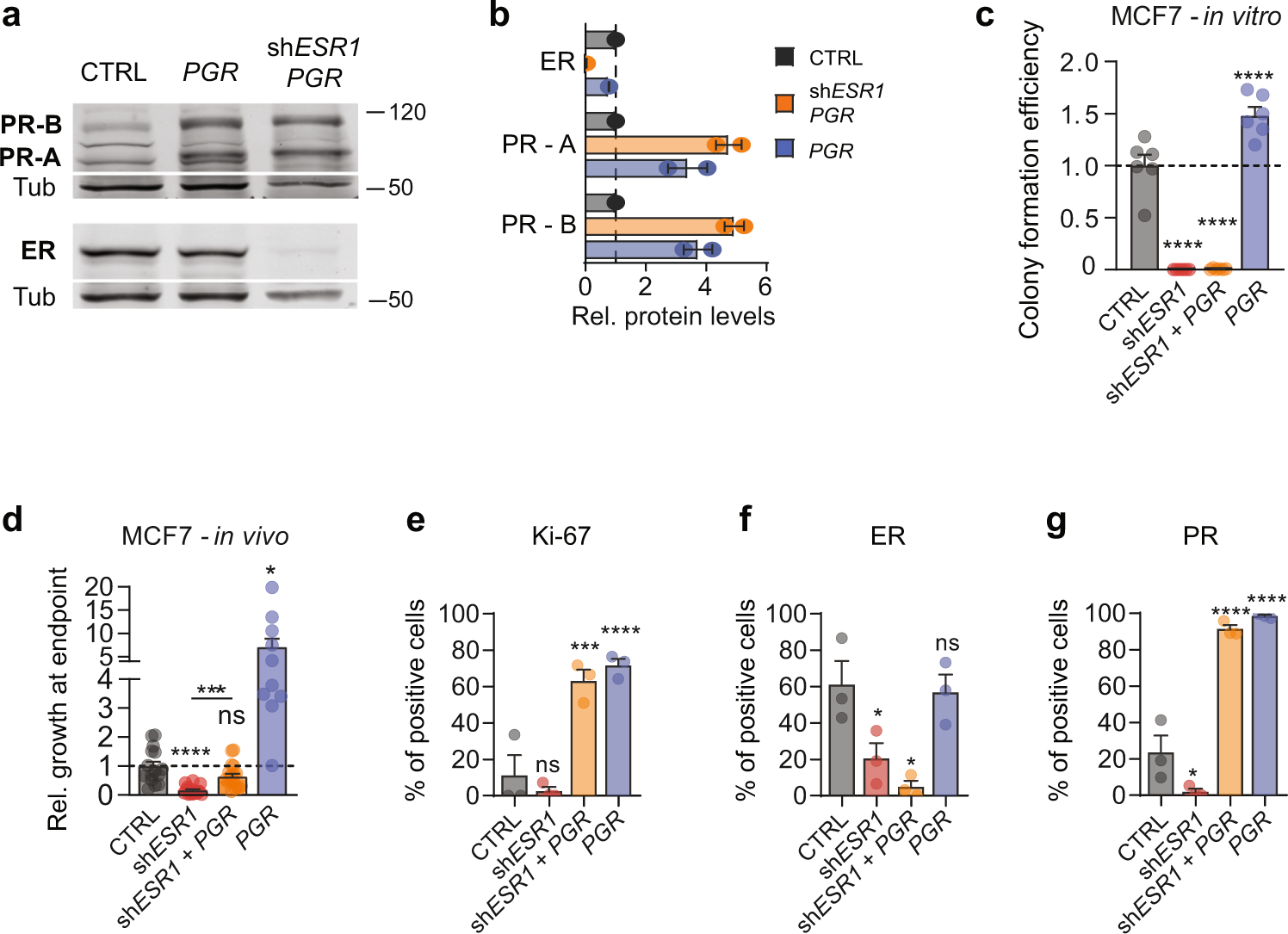
Fig. 7: Ectopic PR expression overcomes ER abrogation.

a ER and PR immunoblot of CTRL MCF7 cells, or MCF7 cells upon PGR overexpression and ESR1 silencing combined with PGR overexpression. b Quantification of ER, PR-A, and PR-B protein levels in MCF7 strains shown in a, n = 2 for all conditions. Data represent mean ± SEM. c Bar plots showing colony formation efficiency of shESR1, shESR1 + PGR, and PGR-overexpressing MCF7 cells, n = 6 for all samples. Data represent mean ± SEM. d Relative in vivo growth at the endpoint of different MCF7 strains. Data represent mean ± SEM. CTRL n = 15, shESR1 n = 18, shESR1-PGR n = 19, PGR n = 10. Brown–Forsythe and Welch ANOVA tests with Dunnett’s multiple comparisons. e–g Quantification of protein levels measured by immunohistochemistry of Ki67, ER, and PR, respectively, in MCF7 strains grown in vivo intraductally. One-way ANOVA with Holm–Sidak’s multiple comparisons test, n = 3 for all conditions. Data represent mean ± SEM.