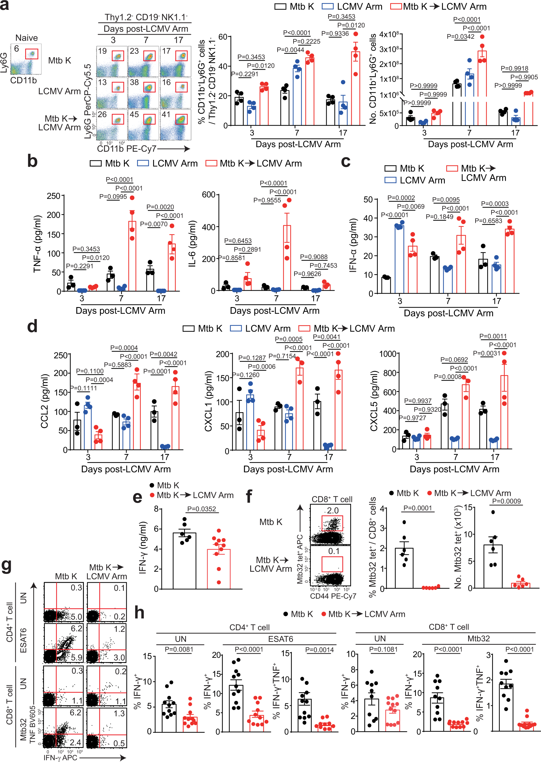
Fig. 2: Neutrophilia and increased inflammatory cytokine levels along with significantly reduced Mtb-specific T cell responses in coinfected mice.

C57BL/6 mice were infected with Mtb. After 14 days, some mice were subsequently infected with LCMV Arm. a Frequency and number of CD11b+Ly6G+ cells. The numbers in the plot indicate the percentage of CD11b+Ly6G+ cells (n = 4). The protein levels of b TNF and IL-6 and c IFN-α in lung homogenates were analyzed by CBA and ELISA, respectively (n = 3 or 4). d Chemokine levels in lung homogenates were analyzed by multiplex analysis (n = 3 or 4). e At 7 days after LCMV Arm infection, the IFN-γ level in lung homogenates was analyzed by ELISA (n = 6 or 10). f Frequencies of DbMtb3293-102-specific CD8+ T cells identified by tetramer staining were analyzed by flow cytometry. The numbers in the plots indicate the percentage of tetramer-positive cells among CD8+ T cells (n = 6). g–h, Lung lymphocytes were isolated at 21 days post Mtb infection and analyzed by flow cytometry. The frequencies of IFN-γ- and TNF-producing CD4+ T cells or CD8+ T cells were analyzed by flow cytometry. Data were analyzed by two-tailed unpaired Student’s t-test. Plots show the mean ± SEM (n = 10, 11, 12). a–d These data are representative of at least two experiments or e–h pooled from two or three independent experiments. a–d Data were analyzed by two-way ANOVA with post hoc Tukey’s test or e–h, two-tailed unpaired Student’s t-test. Graphs show the mean ± SEM. Source data are provided as a Source Data file.