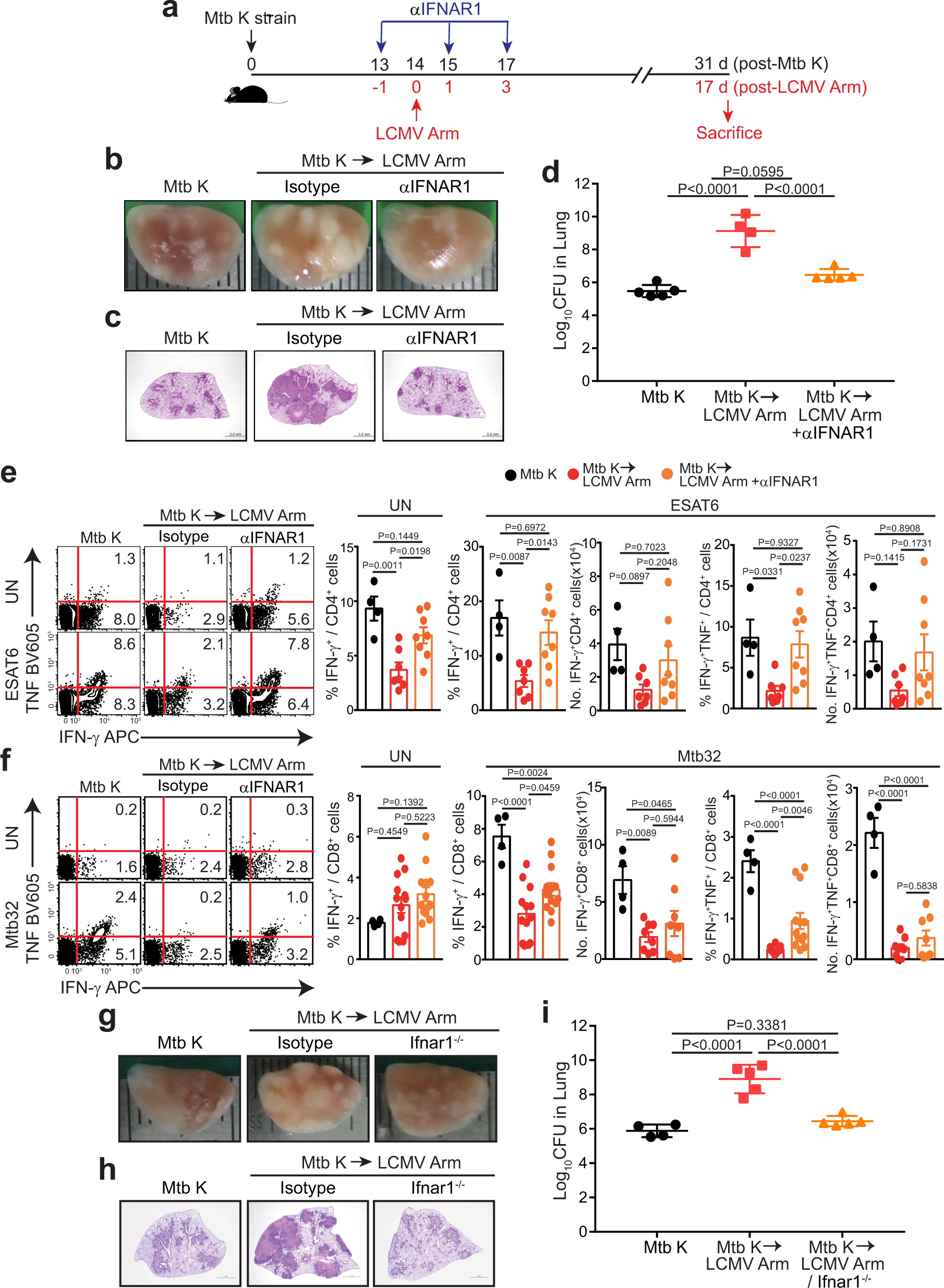
Fig. 3: Beneficial effect of early type I IFN signaling blockade on exacerbated pulmonary pathology and Mtb-specific T cell responses in vivo.

a At −1, 1, and 3 days after LCMV Arm infection, a monoclonal anti-IFNAR-1 antibody (αIFNAR-1) was administered i.p. into coinfected mice. The mice were sacrificed at 31 days post Mtb infection. b Gross pathology or c, H&E staining of the lungs in each group. Scale bars, 2 mm. d Bacterial loads in the lungs of each group (n = 4 or 5). Isolated lung lymphocytes were restimulated ex vivo with e, an ESAT6 peptide pool for CD4+ T cells (n = 4, 6, 7, 8, 9) or f an Mtb32 peptide pool for CD8+ T cells (n = 4, 8, 13). The frequencies of IFN-γ- and TNF-producing CD4+ T cells or CD8+ T cells were analyzed by flow cytometry. g–i C57BL/6 or Ifnar1−/− mice were infected with Mtb. Some mice from each group were subsequently infected 14 days later with LCMV Arm. The mice were sacrificed at 31 days post Mtb infection. g Gross pathology or h H&E staining of the lungs in each group. Scale bars, 2 mm. i Bacterial loads in the lungs of each group (n = 4 or 5). The data were analyzed by e–f, two-tailed unpaired Student’s t-test and d, i one-way ANOVA with post hoc Tukey’s test. Plots show the mean ± SEM. d, i, These data are representative of at least two independent experiments. e–f, The results were pooled from two or three independent experiments. Source data are provided as a Source Data file.