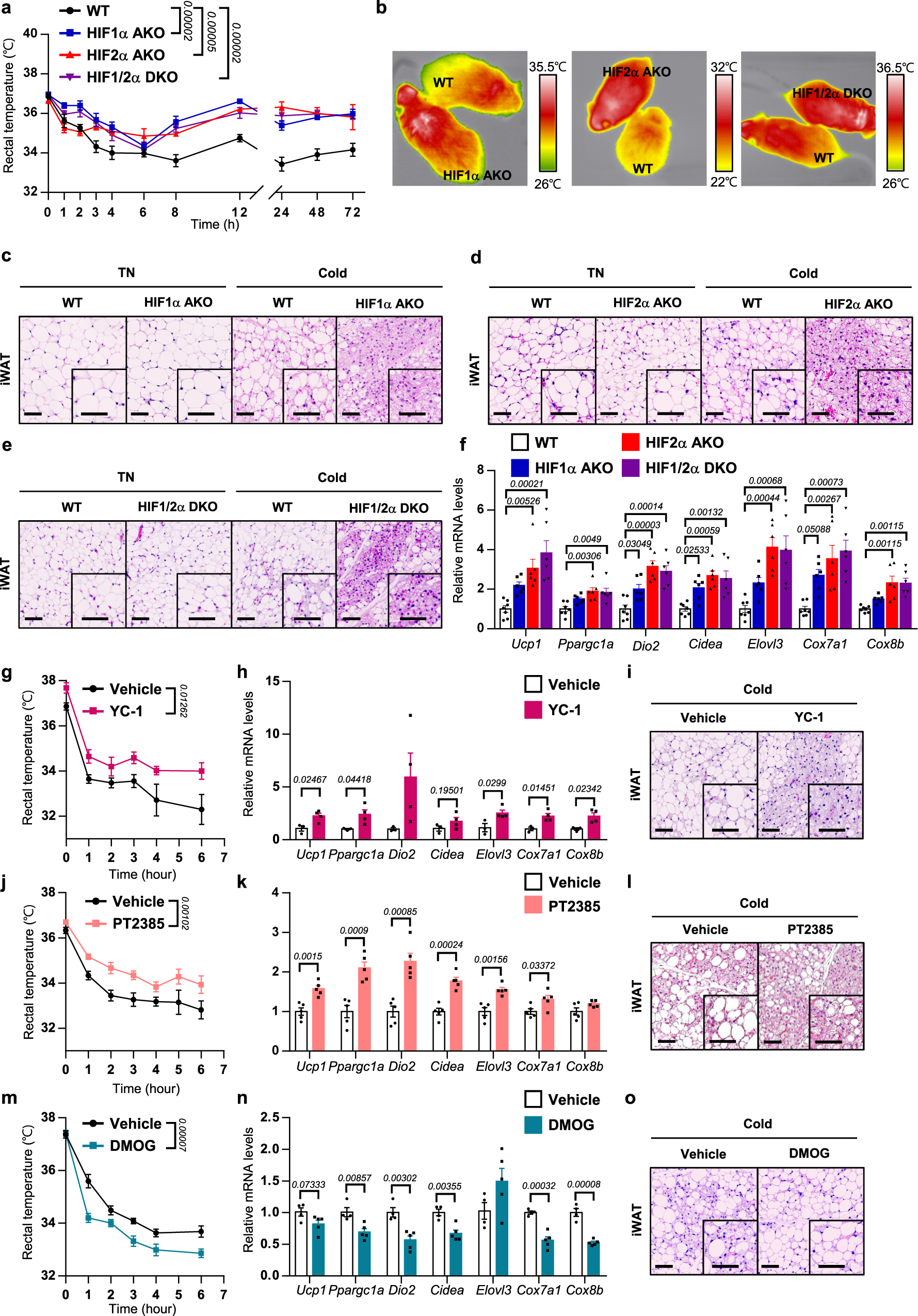
Fig. 2: Adipocyte-specific HIF2α KO mice exhibit increased thermogenic activities upon cold exposure.
From: Adipocyte HIF2α functions as a thermostat via PKA Cα regulation in beige adipocytes

a Changes in rectal temperature of WT (n = 9), HIF1α AKO (n = 5), HIF2α AKO (n = 6), and HIF1/2α DKO (n = 7) mice during cold exposure. b Infrared images of body surface temperature of WT, HIF1α AKO, HIF2α AKO, and HIF1/2α DKO mice upon cold exposure (4 h). c–e Representative images of hematoxylin and eosin (H&E) staining of iWAT from WT, c HIF1α AKO, d HIF2α AKO, and e HIF1/2α DKO mice upon TN or cold exposure (3 days). Scale bars, 50 μm. f mRNA levels in iWAT from WT (n = 7), HIF1α AKO (n = 6), HIF2α AKO (n = 6), and HIF1/2α DKO (n = 6) mice upon cold exposure (3 days). g Rectal temperature of vehicle- (n = 5) and YC-1- (30 mg/kg, n = 5) administered mice during cold exposure. YC-1 was injected i.p. 1 h prior to exposure to cold. h mRNA levels in iWAT from vehicle- (n = 3) and YC-1- (n = 4) administered mice upon cold exposure (3 days). i Representative images of H&E staining of iWAT from vehicle- and YC-1-administered mice upon cold exposure (3 days). Scale bars, 50 μm. j Rectal temperature of vehicle- (n = 6) and PT2385- (10 mg/kg, n = 6) administered mice during cold exposure. PT2385 was injected i.p. 1 h prior to exposure to cold. k mRNA levels in iWAT from vehicle- (n = 5) and PT2385- (n = 5) administered mice upon cold exposure (3 days). l Representative images of H&E staining of iWAT from vehicle- and PT2385-administered mice upon cold exposure (3 days). Scale bars, 50 μm. m Rectal temperature of vehicle- (n = 6) and DMOG- (40 mg/kg, n = 7) administered mice during cold exposure. DMOG was injected i.p. 1 h prior to exposure to cold. n mRNA levels in iWAT from vehicle- (n = 4) and DMOG- (n = 5) administered mice upon cold exposure (3 days). o Representative images of H&E staining of iWAT from vehicle- and DMOG-administered mice upon cold exposure (3 days). Scale bars, 50 μm. Data were expressed as the mean ± SEM by either two-tailed unpaired Student t-tests in (h, k, n), one-way ANOVA in (f), or two-way repeated-measures ANOVA in (a, g, j, m) followed by Holm–Sidak’s multiple comparisons test.