Fig. 3: HIF2α ablation in adipocytes potentiates energy expenditure upon β3-adrenergic activation.
From: Adipocyte HIF2α functions as a thermostat via PKA Cα regulation in beige adipocytes

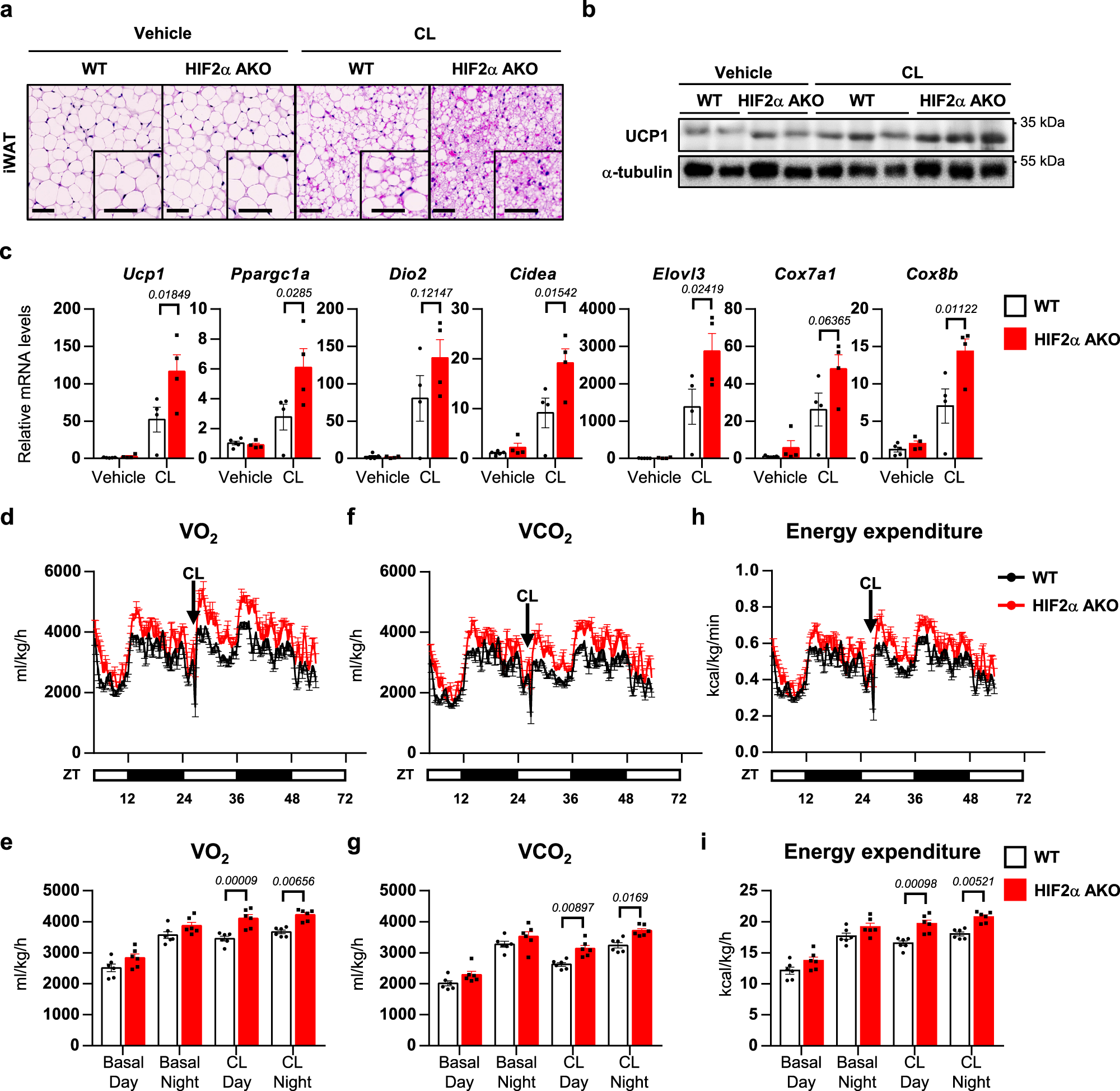
a Representative images of H&E staining of iWAT from WT and HIF2α AKO mice upon daily CL administration (0.5 mg/kg, 4 days). Scale bars, 50 μm. b Western blot analysis of UCP1 in iWAT from WT and HIF2α AKO mice upon daily CL administration (0.5 mg/kg, 4 days). c mRNA levels in iWAT from WT (Vehicle; n = 5, CL; n = 4) and HIF2α AKO (n = 4) mice upon daily CL administration (0.5 mg/kg, 4 days). d–i d, e VO2, f, g VCO2, and h, i energy expenditure for WT and HIF2α AKO mice (n = 6). Data were expressed as the mean ± SEM by two-way ANOVA followed by Holm–Sidak’s multiple comparisons test.