Fig. 5: HIF2α deficiency upregulates mitochondrial OXPHOS in beige adipocytes.
From: Adipocyte HIF2α functions as a thermostat via PKA Cα regulation in beige adipocytes

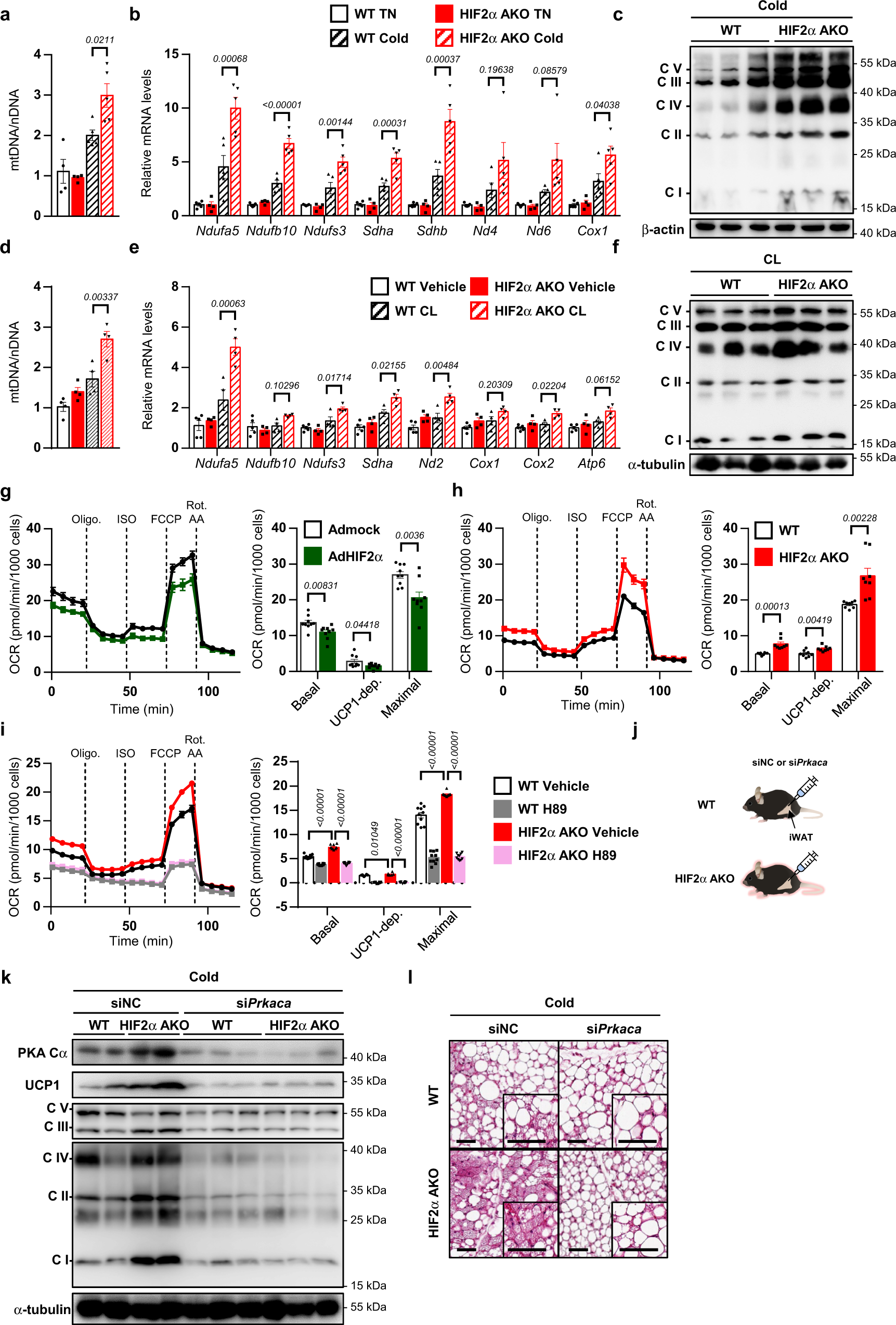
a Relative mtDNA in iWAT from WT (TN; n = 4, Cold; n = 5) and HIF2α AKO (TN; n = 4, Cold; n = 5) mice upon TN or cold exposure (3 days). b mRNA levels in iWAT from WT (n = 5) and HIF2α AKO (TN; n = 4, Cold; n = 5) mice upon TN or cold exposure (3 days). c Western blot analysis of OXPHOS complexes in iWAT from WT and HIF2α AKO mice upon cold exposure (3 days). d Relative mtDNA in iWAT from WT (n = 4) and HIF2α AKO (n = 4) mice upon daily CL administration (0.5 mg/kg, 4 days). e mRNA levels in iWAT from WT (Vehicle; n = 5, CL; n = 4) and HIF2α AKO (n = 4) mice upon daily CL administration (0.5 mg/kg, 4 days). f Western blot analysis of OXPHOS complexes in iWAT from WT and HIF2α AKO mice upon daily CL administration (0.5 mg/kg, 4 days). g OCRs and quantification in beige adipocytes infected with Admock (n = 9) or AdHIF2α (n = 9). h OCRs and quantification in beige adipocytes from WT (n = 8) and HIF2α AKO (n = 8) mice. i OCRs and quantification in beige adipocytes from WT (n = 10) and HIF2α AKO (n = 10) mice without or with 1 h preincubation of H89 (50 μM). j Experimental scheme of siPrkaca injection. k Western blot analysis of PKA Cα, UCP1, and OXPHOS complexes in iWAT from WT and HIF2α AKO mice with siNC or siPrkaca injection upon cold exposure (3 days). l Representative images of H&E staining of iWAT from WT and HIF2α AKO mice with siNC or siPrkaca injection upon cold exposure (3 days). Scale bars, 50 μm. Data were expressed as the mean ± SEM by two-tailed unpaired Student t-tests in (g, h) or two-way ANOVA in (a, b, d, e, i) followed by Holm–Sidak’s multiple comparisons test. Oligo. oligomycin, ISO isoproterenol, Rot. rotenone, AA antimycin A.