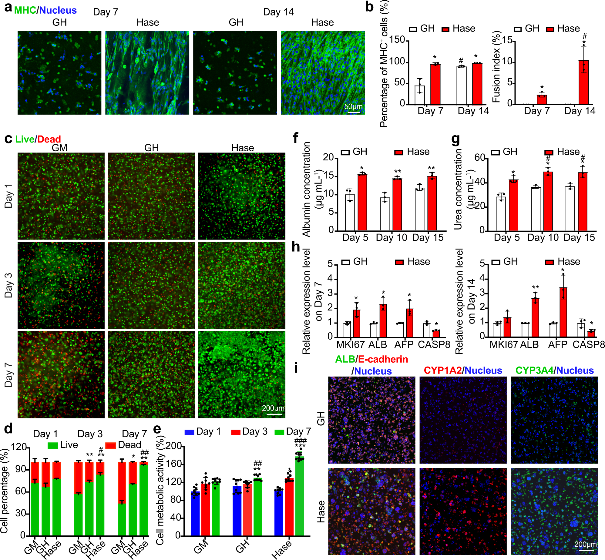
Fig. 4: Post-bioprinting enzymatic digestion enhances spreading and functions of skeletal muscle and hepatic cells.

a Micrographs showing MHC (green) staining of C2C12 cells cultured in the bioprinted constructs from GelMA/HAMA (7.5%/1.5%) without or with Hase digestion (1000 U mL−1, 24 h) at the days 7 and 14 after myogenic differentiation. b Corresponding quantitative results of the MHC+ cells and fusion index. c Micrographs showing live (green)/dead (red) staining of HepG2/C3A cells encapsulated in constructs bioprinted from 10% GelMA, and GelMA/HAMA (5.0%/1.5%) without or with Hase digestion (1000 U mL−1, 24 h) at the days 1, 3, and 7 of culture. d Corresponding quantitative analyses of the percentages of live/dead cells. e Quantitative results of MTS assay showing metabolic activities of the HepG2/C3A cells. f, g Quantitative results of ALB- and urea-secretion levels of the HepG2/C3A cells grown in the bioprinted GelMA/HAMA (5.0%/1.5%) constructs without or with Hase digestion (1000 U mL−1, 24 h) after 5, 10, and 15 days. h Gene expression profiles showing expression levels of MKI67, ALB, AFP, and CASP8 for the HepG2/C3A cells grown in the bioprinted GelMA/HAMA (5.0%/1.5%) constructs without or with Hase digestion (1000 U mL−1, 24 h) after 7 and 14 days. All gene expression fold changes are relative to the corresponding expressions of the GH group. i Confocal immunofluorescence images showing staining for ALB (green) and E-cadherin (red), or CYP1A2 (red), or CYP3A4 (green), with nuclei counterstaining (blue) of the cells cultured in the bioprinted GelMA/HAMA (5.0%/1.5%) constructs without or with Hase digestion (1000 U mL−1, 24 h) after 14 days. Images are representatives of n = 3 independent experiments. a and b, c and d, and f–h, n = 3; e n = 9; one-way ANOVA; *p < 0.05, **p < 0.01, ***p < 0.001 (b and f–h, compared with the group of GH; d and e, compared with the group of GM); #p < 0.05, ##p < 0.01, ###p < 0.001 (b, compared with the corresponding results of day 7 in the same group; d and e, compared with the group of GH; g compared with the corresponding results of day 5 in the same group). Data are presented as mean values ± SDs. GM indicates the hydrogel made of 10% GelMA, GH is composed of GelMA/HAMA (7.5%/1.5% for skeletal muscle tissue, 5.0%/1.5% for hepatic tissue), and Hase is the group of GelMA/HAMA treated with Hase (1000 U mL−1) for 24 h. MHC myosin skeletal heavy chain, ALB albumin. Source data are provided as a Source Data file.