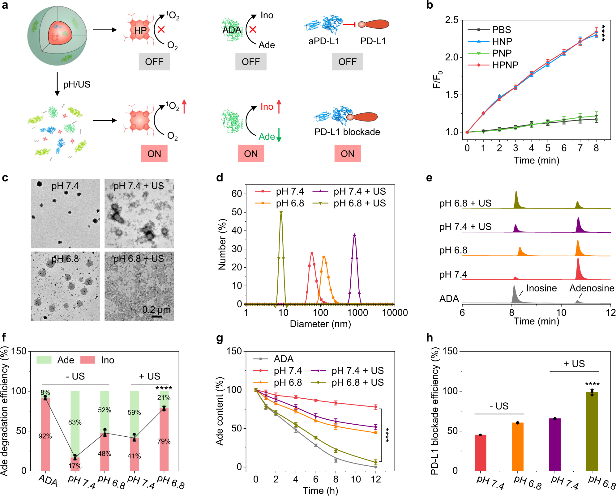
Fig. 2: In vitro evaluation of the acidic TME/sono-activation of the nano-immunocomplex.

a Schematic mechanisms of the acidic TME/sono-activated disassociation of the nano-immunocomplex and the OFF-ON switches of sonodynamic 1O2 generation, ADA-induced Ade degradation, and aPD-L1-mediated PD-L1 blockade. b The generation of 1O2 in HNP, PNP, and HPNP in 1× PBS buffer (pH 7.4) ([HP] = 20 μmol/L or [ADA] = 800 U/L) as a function of the sono-irradiation (1.0 MHz, 1.2 W/cm2, 50% duty cycle) time (n = 3). HPNP versus PBS: p < 0.0001. c TEM images and d DLS profiles of HPNPs in different conditions (pH 7.4, pH 7.4 with sono-irradiation, pH 6.8, and pH 6.8 with sono-irradiation). The experiments were repeated independently three times with similar results. e HPLC profiles and f quantification of Ade and Ino after 8 h incubation of HPNPs ([ADA] = 40 U/L) in PBS solutions containing Ade (20 mmol/L) with different treatments (pH 7.4, pH 7.4 with sono-irradiation, pH 6.8, and pH 6.8 with sono-irradiation) (n = 3). pH 6.8 with sono-irradiation versus pH 7.4: p < 0.0001. g Ade degradation profiles of HPNPs in the presence of Ade at different conditions (pH 7.4, pH 7.4 with sono-irradiation, pH 6.8, and pH 6.8 with sono-irradiation) (n = 3). pH 6.8 with sono-irradiation versus pH 7.4: p < 0.0001. h PD-L1 blockade efficiency after 12 h incubation of HPNPs at different conditions (pH 7.4, pH 7.4 with sono-irradiation, pH 6.8, and pH 6.8 with sono-irradiation) (n = 3). pH 6.8 with sono-irradiation versus pH 7.4: p < 0.0001. Sono-irradiation: 1.0 MHz, 1.2 W/cm2, 50% duty cycle for 6 min. Statistical significance in b and g was calculated via a two-tailed Student’s t-test. Statistical significance in f and h was calculated via one-way ANOVA with a Tukey post-hoc test. ****p < 0.0001. The mean values and SD are presented. Source data are provided as a Source Data file.