Fig. 2: Poly-GR induces RNA granules that recruit TDP-43 and NUP62.
From: NUP62 localizes to ALS/FTLD pathological assemblies and contributes to TDP-43 insolubility

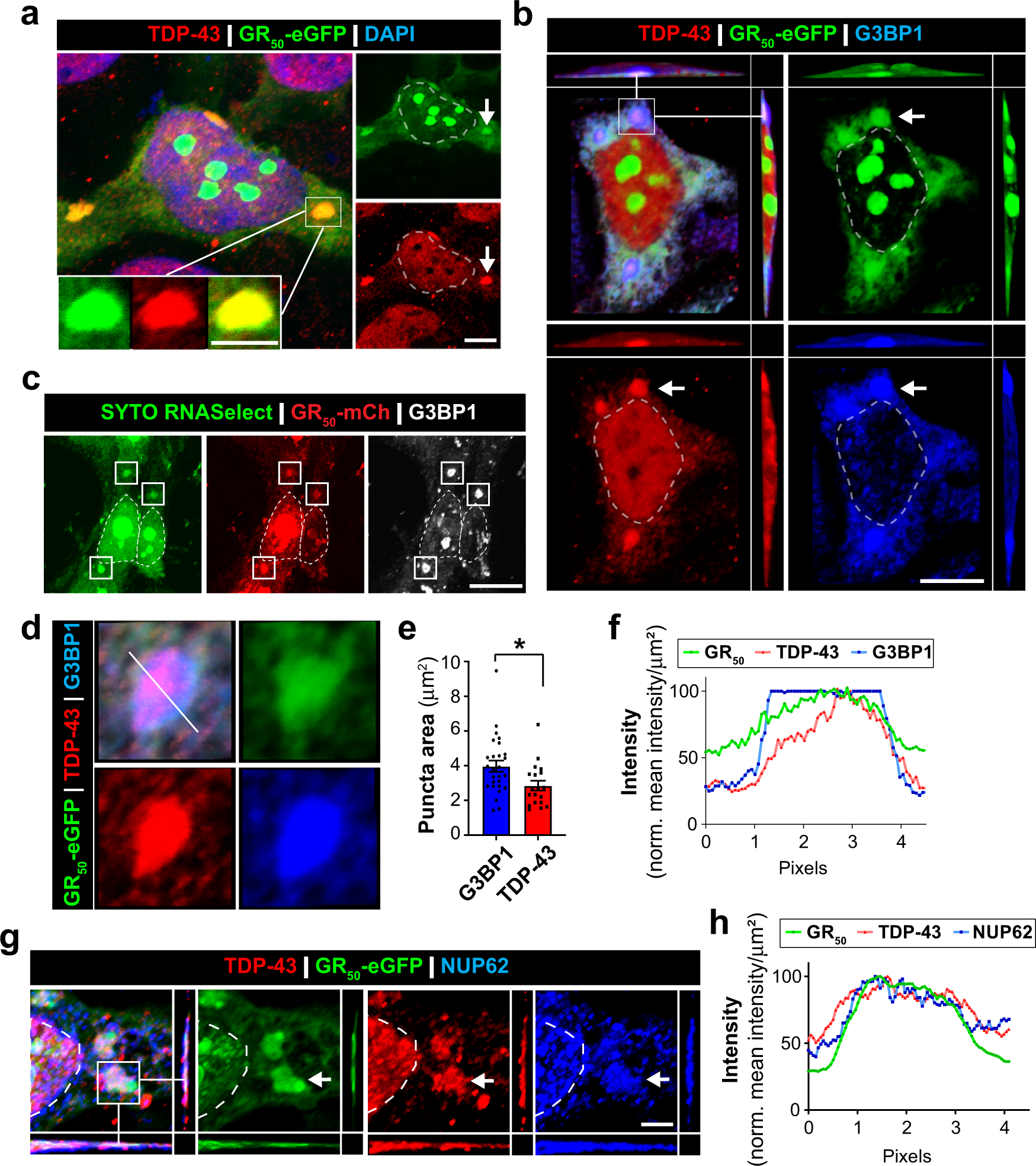
HEK293 cells were transfected with GR50-eGFP plasmid DNA and immunostained prior to imaging by confocal microscopy. Images reveal the accumulation of cytoplasmic GR50-eGFP condensates that we went on to characterize. a Maximum intensity projection image reveals endogenous TDP-43 and GR50-eGFP localize together in cytoplasmic condensates. Scale bar: 10 μm. Inset image highlights a single condensate containing GR50-eGFP and endogenous TDP-43. Scale bar: 5 μm. b Orthogonal view of cytoplasmic GR50-eGFP condensates in HEK293 cells reveals endogenous TDP-43 and SG marker G3BP1 exist within same three-dimensional space. Top left panel is a merged image and others are of individual channels. Scale bar: 10 μm. c The presence of RNA in GR50-mCh condensates was determined with SYTO RNASelect green-fluorescent stain. Areas of intense fluorescent staining coincided with GR50-mCh+ and G3BP1+ structures. Thus, indicating the presence of RNA in GR50 condensates. White box highlights condensates. Scale bar: 10 μm. d Cropped image of cytoplasmic GR50-eGFP accumulations (from subpanel B) that we observe in cells. Immunocytochemistry for endogenous TDP-43 and G3BP1 reveal these proteins are detectable in the GR50-eGFP condensates. e G3BP1 (n = 27) and TDP-43 (n = 20) surface area was measured in GR50-eGFP+ condensates. We observe that TDP-43 is significantly smaller than G3BP1 in these GR50-eGFP structures. Data are shown as mean + /- SEM. Statistical significance was determined by unpaired two-tailed student’s t-test. * p ≤ 0.05 G3BP1 vs TDP-43. f Intensity profile plots for condensates containing GR50-eGFP, TDP-43, and G3BP1. An intensity profile plot line was drawn through the condensate and signal intensity is plotted across the length of line. This data further supports the hypothesis that these proteins exist within the same space. g Orthogonal view of cytoplasmic GR50-eGFP condensates in HEK293 cells reveals endogenous TDP-43 and NUP62 exist within same three-dimensional space. Left panel is a merged image of all signals together and the other panels are of individual channels. Scale bar: 5 µm. h Intensity profile plots for condensate containing GR50-eGFP, TDP-43 and NUP62. An intensity profile plot line was drawn through the condensate and signal intensity is plotted across the length of line. This data further supports the hypothesis that these proteins exist within the same space. Scale bar: 5 µm.