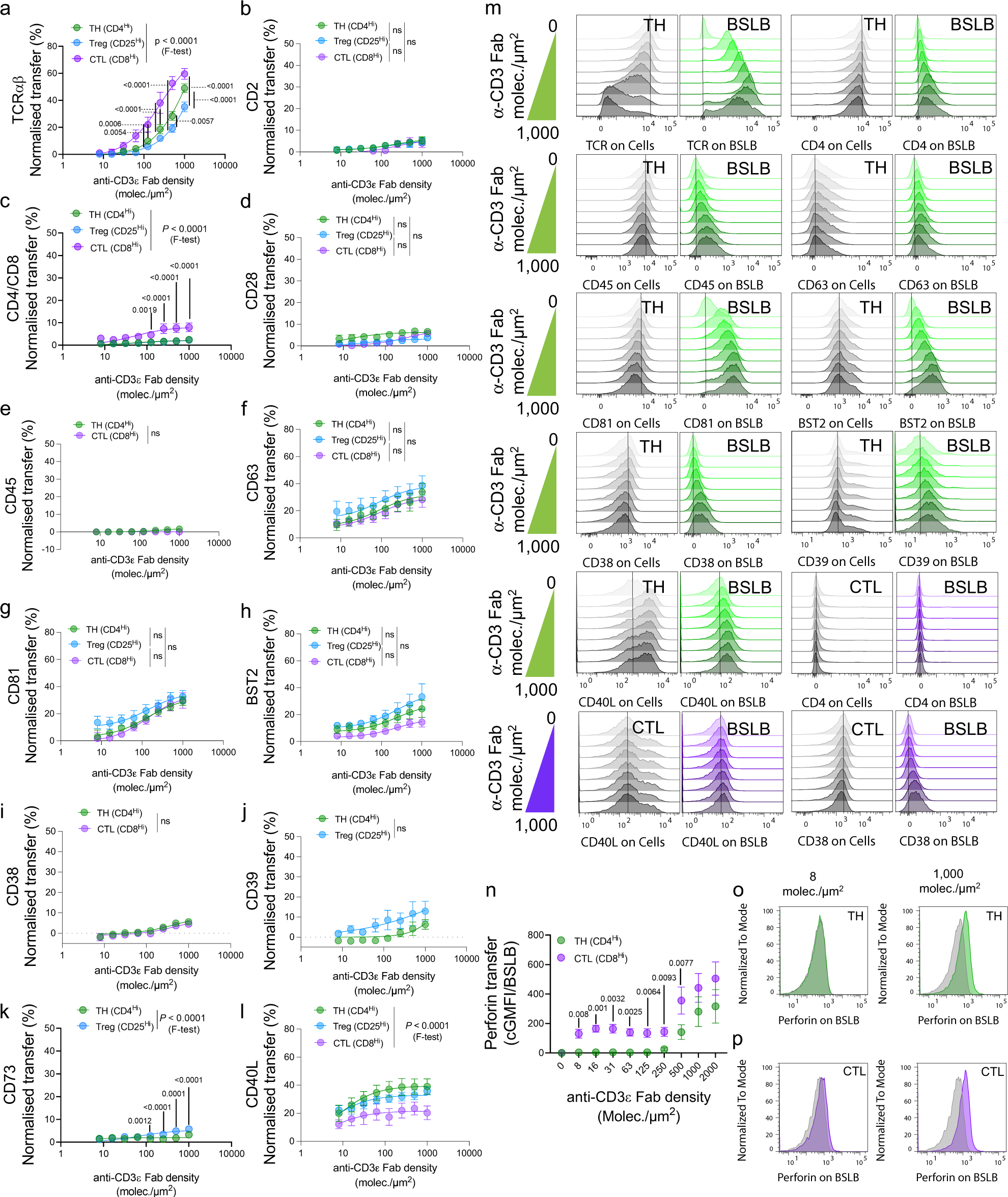
Fig. 2: The synaptic transfer of vesicular effectors relates to the functional properties of different T-cell subsets.

Flow cytometry analyses measuring the transfer of various tSV to BSLBs presenting α-CD3ε Fab (0–1000 molec./µm2), ICAM1 (200 molec./µm2), and CD40 (20 molec./µm2) were used in all experiments (see Supplementary Fig. 1a for a representative gating strategy). a–p Percent Normalized Synaptic Transfer (NST%) to BSLB from TH (green circles), Treg (light blue circles), and CTL (violet circles). Markers included a the antigen-receptor heterodimer TCRαβ; b CD2; c TCR co-receptors (CD4 or CD8); d CD28; e CD45; f CD63; g CD81; h BST2; i CD38, j CD39; k CD73, and l CD40L. m Representative histograms for most makers are shown on the right for TH (green histograms for BSLBs) and CTL (violet histograms for BSLBs). n Perforin transfer as null BSLB-corrected GMFI. o–p Representative histograms showing perforin deposition on BSLBs after co-culturing with TH (o) and CTL (p). Shown are overlaid histograms depicting BSLBs coated with different densities of anti-CD3 Fab. Data represent means ± SEM of n = 10 (a), 4 (b, d), 5 (g, i, l), and 6 (c, g, f, h, j, k, n), independent biological samples (donors) and experiments. Normality was determined using Shapiro–Wilk test and the statistical significance was determined by two-tailed Multiple t test with Holm-Šídák corrections (α = 0.05) for the multiple comparisons of tSV transfer across different α-CD3ε Fab densities and among different T-cell populations (a–l, n). Also, the comparison of α-CD3 Fab EC50 and transfer maximum (Tmax) among T-cell populations was determined using F test fitted with three to four parameters (a–l). ns = not significant. Adjusted P values are shown next to each significant comparison.