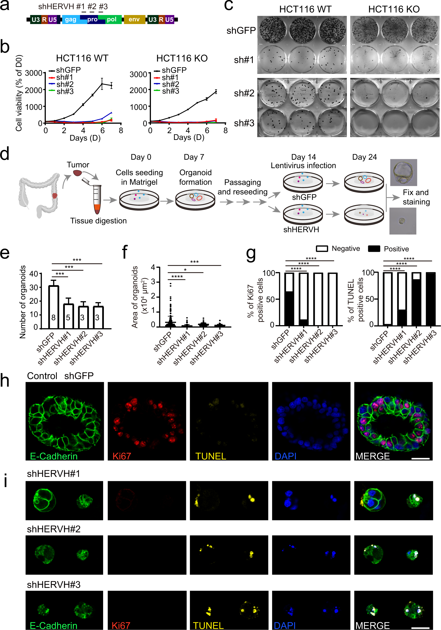
Fig. 4: HERVH is essential for the proliferation of CRC cells.

a Schematic showing a full-length HERVH element and the regions targeted by three different shRNAs. b The viability of WT and ARID1A KO HCT116 cells after treatment with shRNA targeting GFP control or HERVH. Three different HERVH shRNAs are used to avoid the possible off-target effects. Data presented are from at least three independent experiments. c Clonogenic assay showing reduced colony formation in the indicated cells treated with different HERVH shRNAs. Results are representative of three independent experiments. d Schematic illustrating the establishment and subsequent treatments of the patient-derived CRC organoids. e, f HERVH knockdowns decrease both the number and the size of CRC organoids. Data are presented as mean values ± SD from at least three independent experiments, two-tailed unpaired t test, *p < 0.05, ***p < 0.001, ****p < 0.0001. g Percentages of Ki67- or TUNEL-positive cells in control and HERVH shRNA treated CRC organoids. Data presented are from three independent experiments. ****p < 0.0001 by chi-squared test. h, i Representative images of control and HERVH shRNA treated organoids stained with E-Cadherin (green), Ki67 (red), TUNEL (yellow), and DAPI (blue). Results are representative of three independent experiments. Bars: 34 μm. Source data including exact n numbers and p values are provided as a Source data file.