Fig. 5: The distinct structure of the cell wall mannan may shield C. auris from innate immune recognition.
From: Innate immune responses against the fungal pathogen Candida auris

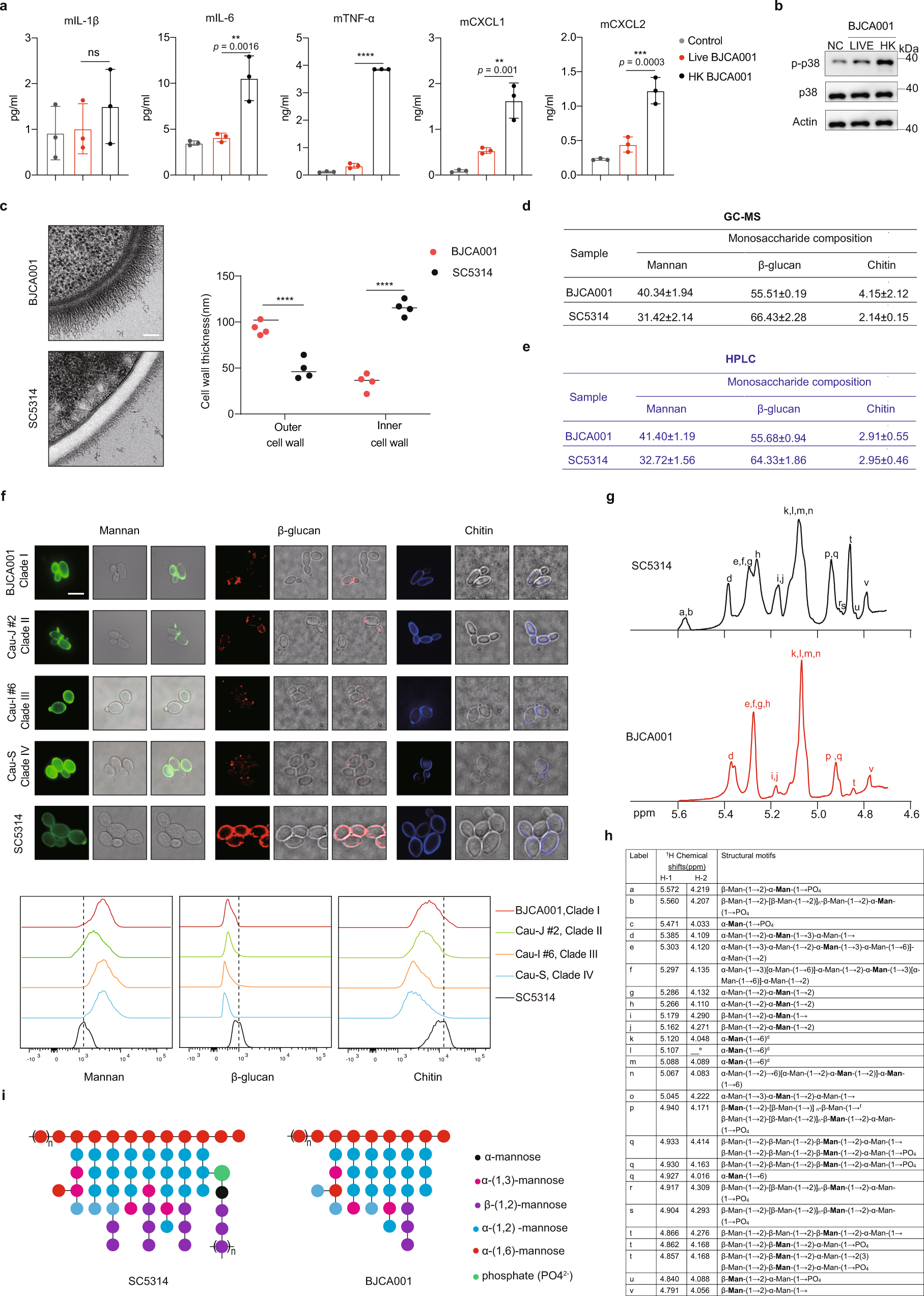
a, b The host innate immune response against live or heat-inactivated C. auris. BMDMs were stimulated with live or heat-killed (HK) C. auris yeast (65 °C for 3 h) at MOI = 5 for 24 h. a The production of IL-1β, IL-6, TNF-α, CXCL1, and CXCL2 were analyzed by ELISA (n = 3). b Cell lysates were subjected to immunoblotting analysis using the indicated p38 MAPK antibodies. Data are representative of two independent experiments. c TEM imaging shows the ultrastructural architecture of C. auris and C. albicans cell wall (left panel, Scale bar = 100 nm). Mannan fibril length (right panel) was measured in four randomly selected cells (n = 4). Each cell was measured 10 times in different locations. d, e The monosaccharide composition of the cell wall, as determined by GC-MS (d) and HPLC (e), in C. auris and C. albicans. Values are percentage of each molecule. f Representative fluorescence micrographs showing the three main polysaccharide layers of C. auris or C. albicans cell wall. Exponentially growing fungal cells were stained with ConA-FITC to visualize mannan, Fc-Dectin-1 to visualize β-glucan, and calcofluor white (CFW) to visualize chitin. Scale bar, 5 μm. The intensity of fluorescence representing the level of mannan, β-glucan, or chitin (upper) and was quantified by flow cytometry (bottom). Data are representative of three independent and reproducible experiments. g, h Chemical structure of the cell wall mannan, as determined by NMR analysis, in C. auris BJCA001 and C. albicans SC5314. g The proton NMR spectra of mannans isolated from C. albicans and C. auris cell wall isolations, showing the structural variations. h The proton 1H chemical shift and structural motif assignments are presented for the mannans of C. albicans and C. auris. i Proposed mannan structures of C. albicans and C. auris, as identified by NMR. Data are expressed as mean ± SD and are representative of three independent experiments. ns, no significance; **p < 0.01; ***p < 0.001, ****p < 0.0001; by one-way ANOVA with Sidak’s test (a, c). Source data are provided as a Source Data file.