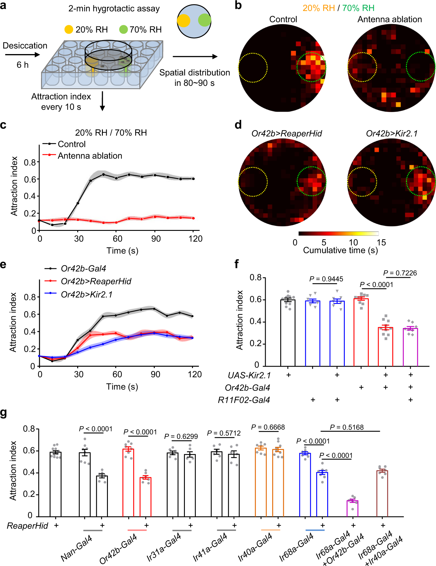
Fig. 1: Humidity-guided attraction to 70% RH requires Or42b OSNs.

a Schematic diagram of the humidity-induced attraction behavioral assay. The yellow region represents 20% RH generated by saturated LiCl solution, and the green region denotes 70% RH produced by saturated NaCl solution. A total of 20–40 flies were used per assay. b Spatial distribution of control flies (left) and flies with the antennae removed (right) assayed in a 20% to 70% RH gradient. w1118 flies were used as control flies. Control, n = 22 flies; Antenna ablation, n = 20. The yellow dashed circle denotes the area above 20% RH, and the green circle indicates the 70% RH region. Color intensity represents the cumulative time the flies spent on each pixel during 80–90 s after the onset of the assay. c The time course indicating the attraction indexes of control and antenna-ablated flies. Control, n = 14 assays; Antenna ablation, n = 10. d Spatial distribution of Or42b > ReaperHid (left) and Or42b > Kir2.1 (right) flies assayed under the 20% to 70% RH condition. Or42b > ReaperHid, n = 24 flies; Or42b > Kir2.1, n = 25. e The time course indicating the attraction indexes of flies carrying indicated transgenes. Or42b-Gal4, n = 12 assays; Or42b > ReaperHid, n = 7; Or42b > Kir2.1, n = 11. f Attraction indexes after inhibiting thermosensory neurons or Or42b-expressing neurons or both. n = 10, 7, 7, 9, 10, 8 assays. g Humidity-guided attraction to 70% RH in flies with removal of different neuron groups by crossing UAS-ReaperHid with the indicated Gal4 lines. n = 11, 8, 6, 8, 7, 6, 6, 6, 6, 7, 9, 7, 8, 7, 7 assays. Two-tailed unpaired t test for two groups, one-way ANOVA followed by Holm-Sidak’s test for multiple comparison. For (c), (e), data points are mean values and shaded area represents ± SEM. For (f), (g), data are mean ± SEM. Source data are provided as a Source Data file.