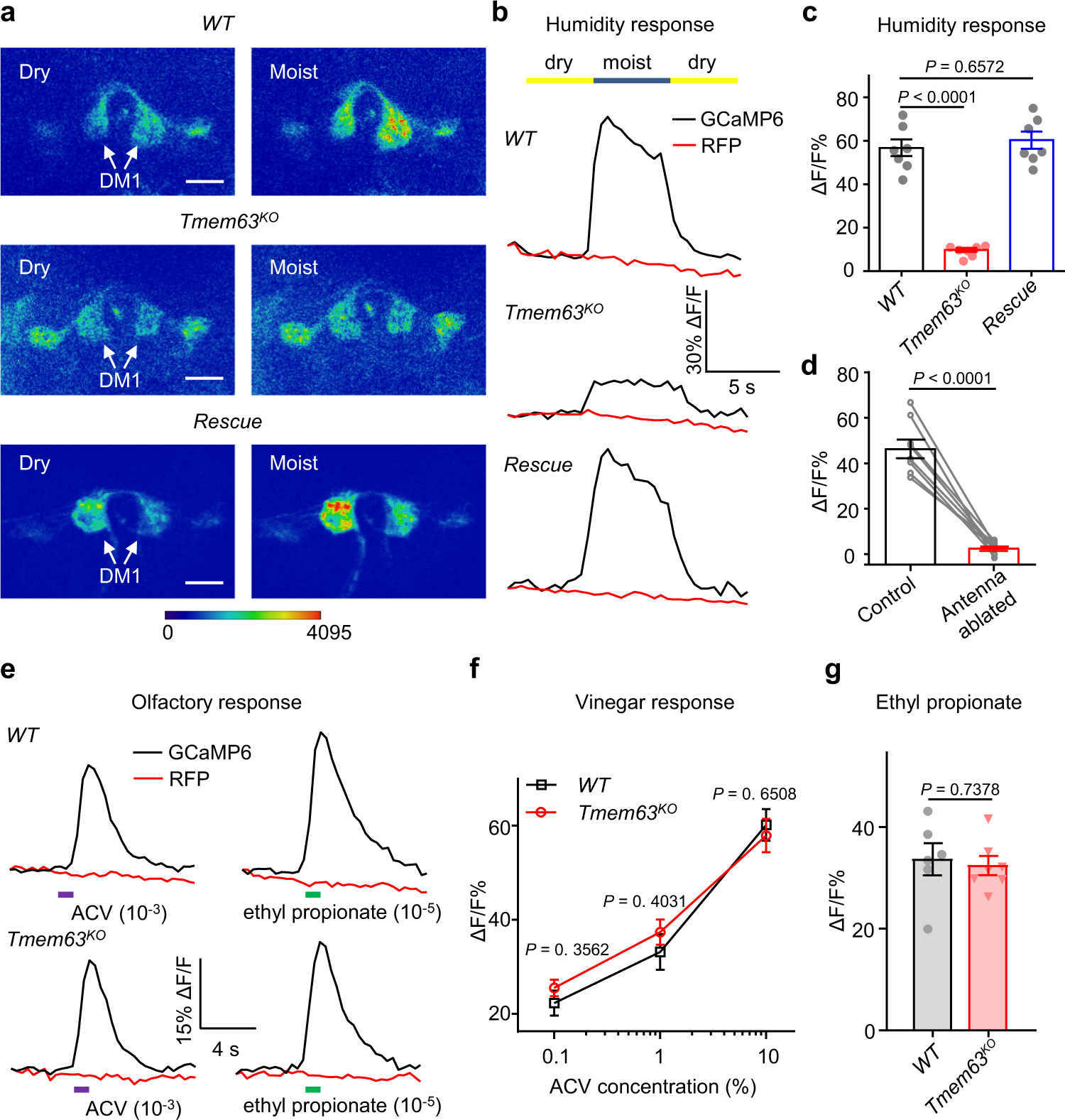
Fig. 5: Tmem63-dependent calcium response to humidity changes in Or42b neurons.

a Pseudocolored images of Ca2+ dynamics in response to humidity changes for the wild type (Nan-Gal4/+; UAS-GCaMP6m,UAS-tdTomato/+), Tmem63KO (Nan-Gal4,Tmem63KO/Tmem63KO; UAS-GCaMP6m,UAS-tdTomato/+) and Rescue (Nan-Gal4,Tmem63KO; UAS-GCaMP6m,UAS-tdTomato/UAS-DmTMEM63) animals. White arrows denote the DM1 glomerulus. Scale bar, 20 μm. Each result was repeated over three times. b Representative traces of the Ca2+ response of the DM1 glomerulus to humidity changes in wild type, Tmem63KO mutant and Rescue flies. c Statistical analysis of the Ca2+ response in the Or42b neurons of wild type, Tmem63KO and Rescue flies to a switch from dry air to moist air. n = 7 flies for each group. One-way ANOVA followed by Dunnett’s test. d Humidity responses in the DM1 glomerulus prior to and after surgical resection of the bilateral antennal nerve. n = 8 flies. Two-tailed paired t test. e Representative traces of the Ca2+ response of the Or42b neurons in wild type (upper panel) and Tmem63KO (lower panel) flies to 10-3 dilution of vinegar (magenta bar) and 10−5 dilution of ethyl propionate (green bar). f Statistical analysis of the Ca2+ response in the Or42b neurons from wild type and Tmem63KO flies to apple cider vinegar in different concentrations. n = 7, 6 flies. g Quantification of peak ΔF/F0 response to ethyl propionate. n = 6, 7 flies. f, g Two-tailed unpaired t test. Data are mean ± SEM. Source data are provided as a Source Data file.