Fig. 2: The IBIST-based optogenetic excitation.
From: An intein-split transactivator for intersectional neural imaging and optogenetic manipulation

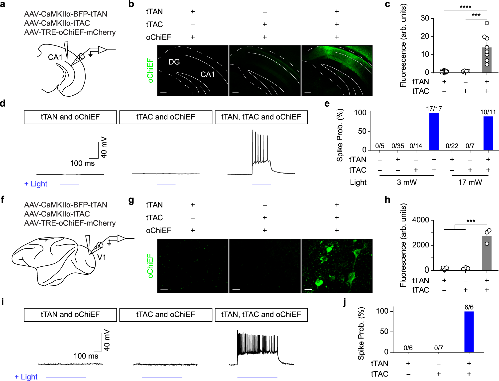
a Scheme depicting AAV injections into hippocampus. b, Examples showing mCherry fluorescence (shown in green) in hippocampus injected with AAV-TRE-oChiEF and AAVs (CaMKIIα promoter) of tTAN, tTAC or both, respectively. Scale bars: 200 µm. c Summary of fluorescent intensity in b. One-way ANOVA between groups (F(2,21) = 25.26, ****P = 2.58 × 10−6). Turkey’s multiple comparisons revealed that the fluorescence is significantly higher in tTAN+tTAC group (tTAN vs. tTAN+tTAC, ****P = 3.07 × 10−6; tTAC vs. tTAN+tTAC, ***P = 0.0002). tTAN, N = 3 animals; tTAC, N = 1 animal; tTAN+tTAC, N = 2 animals. d Examples showing whole-cell current-clamp recording from hippocampal cells in brain slices with blue LED light stimulation (blue line). All animals were injected with AAV-TRE-oChiEF and co-injected with AAVs (CaMKIIα promoter) of either tTAN, tTAC or both. e Summary of spike probabilities (prob.) in hippocampal cells evoked by whole-field blue LED light (3 mW or 17 mW) from animals injected with AAV-TRE-oChiEF and other CaMKIIα-specific AAVs: none, N = 1 animal; tTAN, N = 6 animals; tTAC, N = 2 animals; tTAN+tTAC, N = 4 animals. The recordings were from local neurons at the injected site. f Scheme depicting AAV injections into V1 of Macaca fascicularis. g, Examples showing mCherry fluorescence (shown in green) in V1 after injected with AAV-TRE-oChiEF-mCherry and CaMKIIα-specific AAVs of tTAN, tTAC or both. Scale bars: 10 µm. h, Summary of fluorescent intensity in g. Each group consists of brain slices obtained from corresponding injection site (n = 3 FOV/group). One-way ANOVA between groups (F(2,6) = 58.19, ***P = 0.0001) and Turkey’s multiple comparisons revealed that the fluorescence is significantly higher in tTAN+tTAC group (***P < 0.001 for all). i Examples showing whole-cell current-clamp recording in brain slices with blue LED light stimulation (blue line). All groups were injected with AAV-TRE-oChiEF and co-injected with CaMKIIα-specific AAVs of either tTAN and tTAC, or both. j Summary of spike probabilities evoked by whole-field blue LED light (3 mW) from animals injected with AAV-TRE-oChiEF and other AAVs. Data summary: mean ± SEM. Statistical tests: two sided. Source data are provided as a Source Data file.