Fig. 1: Splicing regulation of Gphn expression in mouse brain.
From: Complex regulation of Gephyrin splicing is a determinant of inhibitory postsynaptic diversity

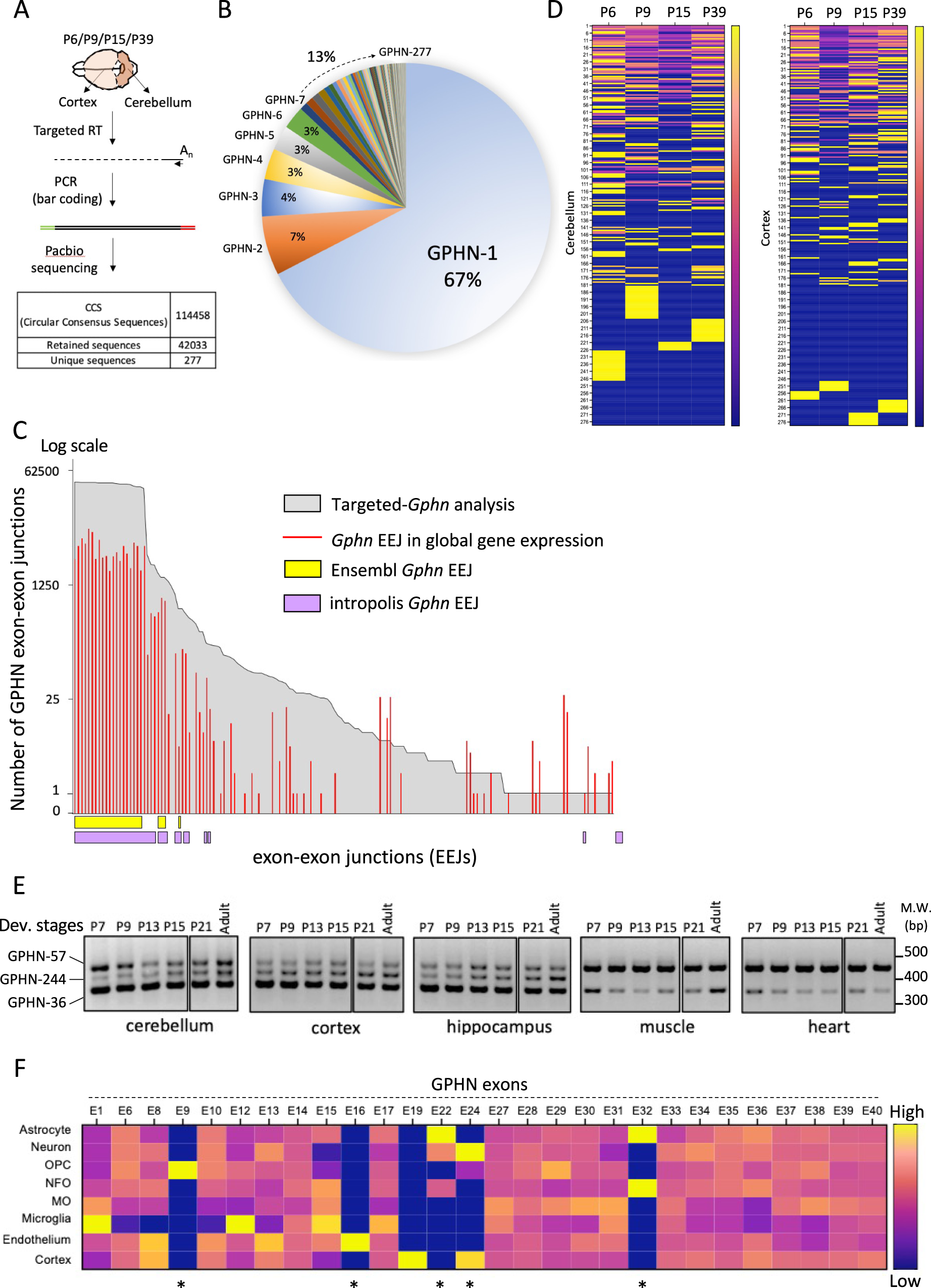
A Procedure was developed to analyze Gphn expression by long-read sequencing. Gphn transcriptomes expressed at each developmental stage were prepared separately and combined in a multiplexed library sequenced with the PacBio technology. The number of retained Circular Consensus Sequences (CCS) and unique sequences are indicated at the bottom of the draw. B Distribution and percentages of alternative transcripts expressed by Gphn in Mouse brain. C Graph displaying the Gphn exon-exon junctions (EEJ) found in this study (gray), in 2,872.109 short read sequences obtained by global gene expression analysis (red), in the Ensembl database (yellow) and using Snaptron (purple)27. D Heat map graphical representation of the 277 Gphn transcripts expressed at P6, P9, P15, and P39 in cortex and cerebellum tissues. Blue is associated with the lowest expression, and yellow with highest expression. E Example of transcripts including the selection of an alternative 3’ splice site in exons 14 which are detected by RT-PCR. Amplicons corresponding to the Gphn−36, Gphn−57, and Gphn−244 transcripts are analyzed in 6 mouse developmental stages, 3 brain areas, skeletal muscles, and heart. F Quantification of Gphn exons expressed in various neuronal cell types of mouse brain using data from (19). Heat map graphical representation of each exon relative expression level in different cell types. Exon expression levels are displayed as the average value obtained from quadruplicate after normalization by global expression of Gphn in all cell types (blue for the lowest expression, and yellow for the highest expression). Stars indicated the unannotated and validated exons (Supplementary Fig. 4) and source data are provided as a Source Data file.