Fig. 3: Heterogeneous distribution of endogenous GPHN reveals diversity in the assembly of inhibitory synapses.
From: Complex regulation of Gephyrin splicing is a determinant of inhibitory postsynaptic diversity

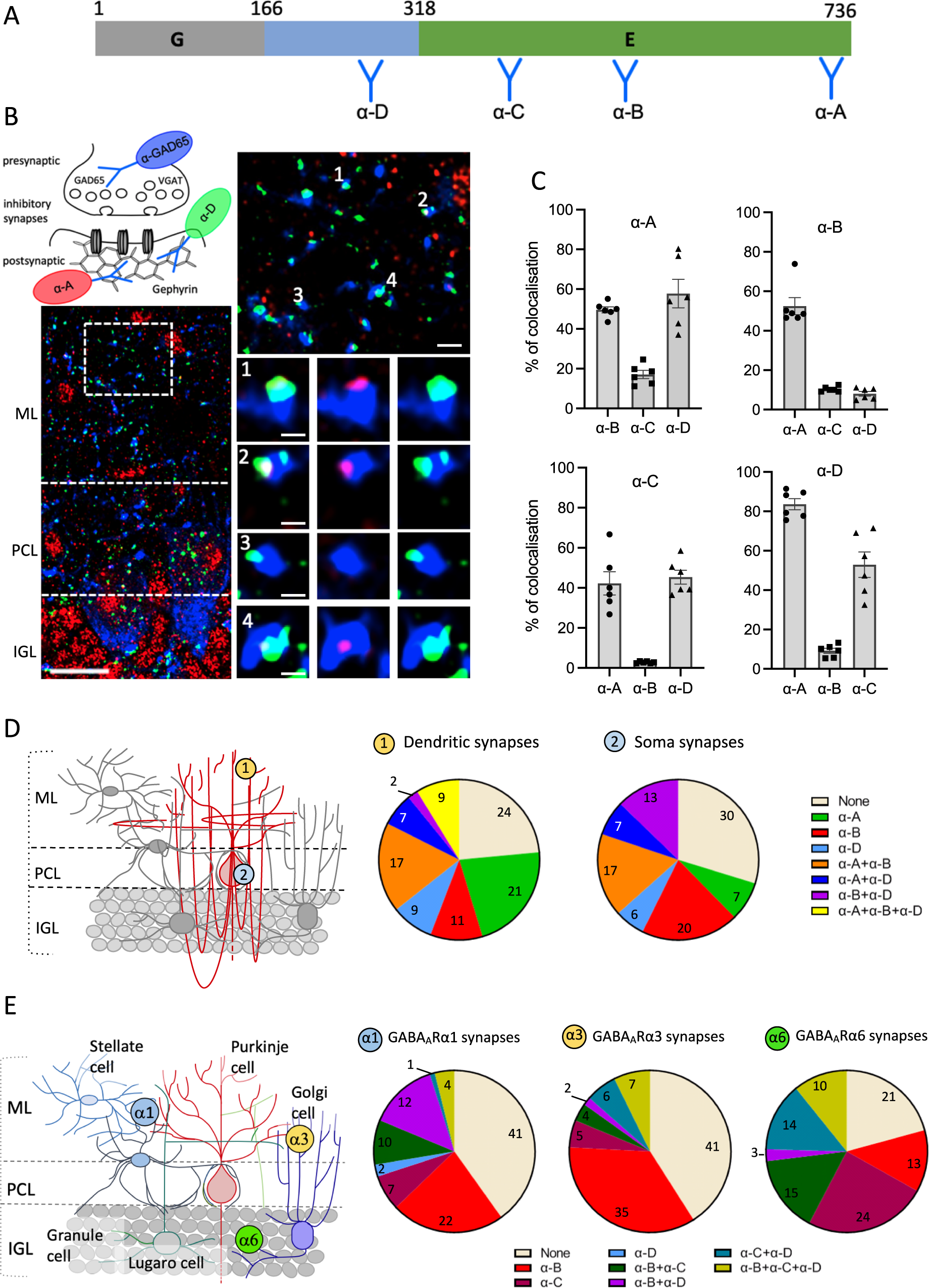
A Schematic of the GPHN-1 protein sequence in which are mapped the epitopes detected by four GPHN antibodies (α-A, α-B, α-C and α-D). B GAD-65/VGAT colocalization with GPHN epitopes α-A and α-D in cerebellar slices. Enlarged views of the white dashed box show the heterogeneous staining of synaptic GPHN epitopes. scale bars bottom-left: 15 µm, upper-right: 2 µm and 1 µm in panels 1, 2, 3, and 4. C Quantification of GAD-65/VGAT colocalization with multiple combinations of the GPHN antibodies was performed in n = 6 independent experiments. Bar graphs show means ± SEM (D, E). At the left, a schematic of cerebellar cortex cellular organization in which are displayed specific inhibitory synapses (numbered-circle) present at the molecular layer (ML), Purkinje cell layer (PCL), and internal granular layer (IGL). At the right, quantification of one or multiple GPHN epitopes at specific inhibitory synapses, for distinct neuronal sub-localization (D) (n = 3 mice), and specific subunits of GABAA-R (E) (n = 3 mice). Color matches to antibodies or antibodies combinations are shown to the right (D) or below (E) the graphs. Source data is provided as a Source Data file.