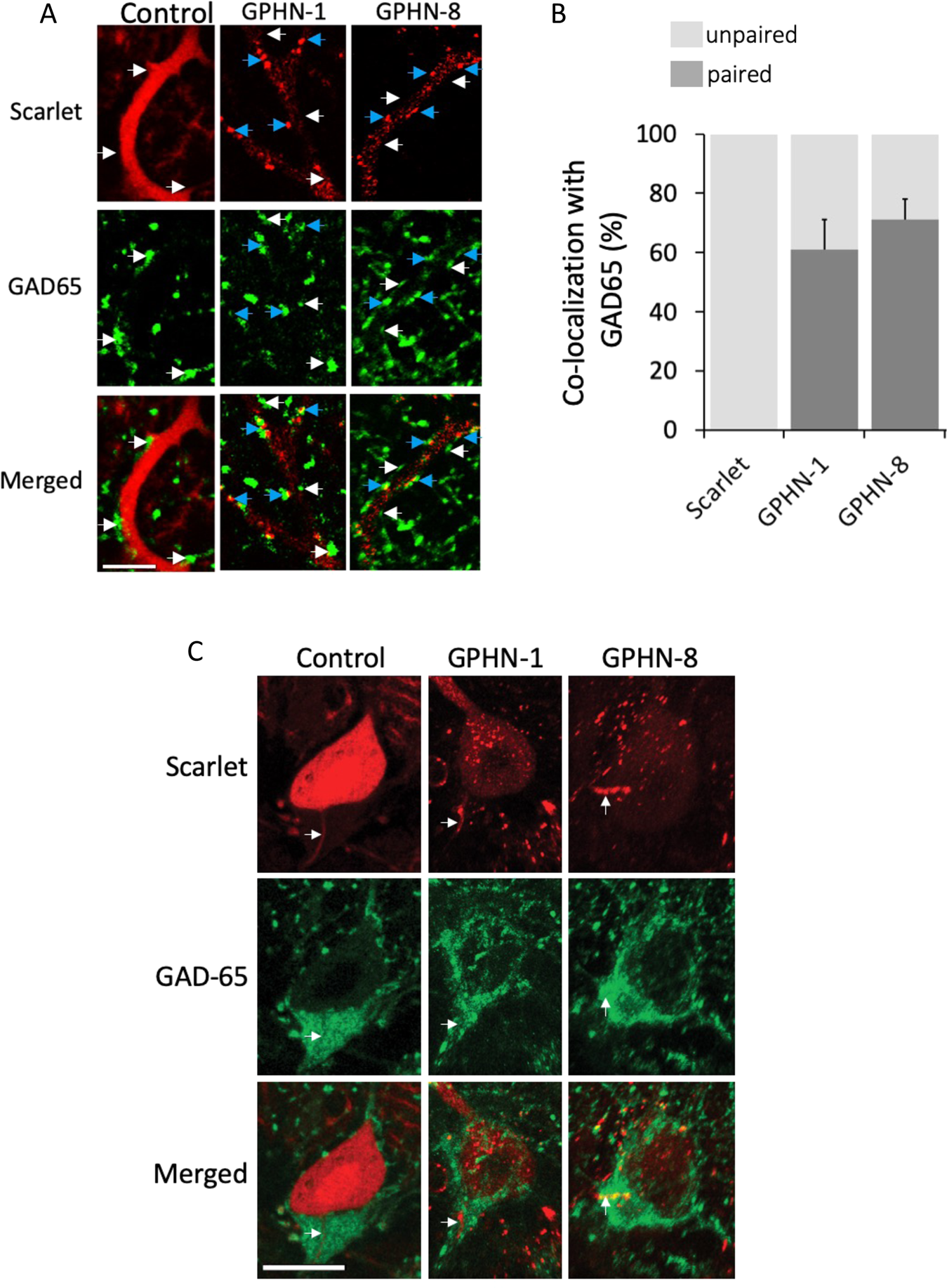
Fig. 6: Different recruitment efficiency of GPHN isoforms to inhibitory synapses in mouse cerebellum.
From: Complex regulation of Gephyrin splicing is a determinant of inhibitory postsynaptic diversity

Comparative analysis of two GPHN isoforms having different clustering properties in mouse cerebellar Purkinje cells. An experimental procedure was performed like in Fig. 5A using three different viruses expressing respectively exogenous Scarlet and Scarlet-tagged GPHN-1 and −8 (red). A Representative confocal images that display the exogenous proteins in PC dendrites of cerebellar slices. White arrows point to GAD65 synapses (green) connecting PC dendrites lacking exogenous proteins, while blue arrows point to GAD65 synapses containing postsynaptic exogenous proteins. B Quantification of inhibitory synapse co-localization of GAD65 and exogenous proteins (n = 3 independent injected animals. Bar graphs show means ± SEM. C Different localization of Scarlet or Scarlet-GPHN isoforms (red) at the axon initial segment (AIS) of Purkinje cells in which GAD65 is immunostained (green). Note that only GPHN-1 and −8 are detected at the AIS, while other isoforms such as GPHN-28 are not. Scale bars: 15 µm.