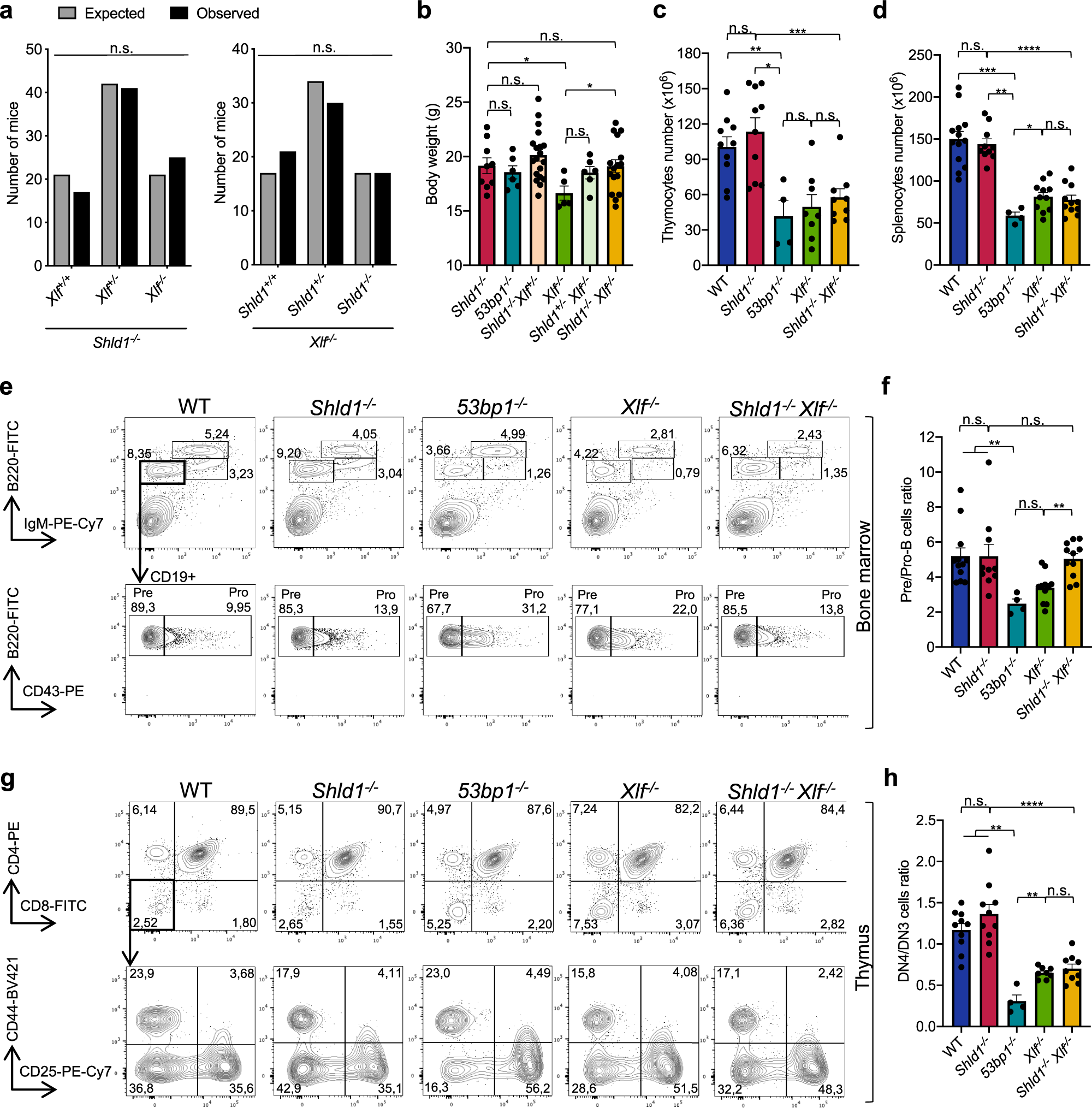
Fig. 1: Shld1−/− and Shld1−/− Xlf−/− mice are viable and show no overt developmental phenotype.

a Number of live-born mice obtained from crosses between Shld1−/− Xlf+/− mice (left) or Shld1+/− Xlf−/− mice (right). Expected versus observed numbers were used to calculate one-sided Chi-square. Shld1−/− Xlf+/− cross: n = 83 observed live-born mice; Shld1+/− Xlf−/− cross: n = 68 observed live-born mice. b Total body weight (in grams) of adult mice (males and females, 6–8-week-old) from the different genotypes as indicated. Bars represent mean ± s.e.m., n = 9 independent mice (Shld1−/−), n = 6 (53bp1−/−), n = 19 (Shld1−/− Xlf+/−), n = 5 (Xlf−/−), n = 6 (Shld1+/− Xlf−/−), n = 16 (Shld1−/− Xlf−/−), two-sided Wilcoxon–Mann–Whitney test (*p = 0.047 (Xlf−/− vs Shld1−/−); *p = 0.0268 (Xlf−/− vs Shld1−/− Xlf−/−)). c Total thymocytes numbers. Bars represent mean ± s.e.m., n = 10 (WT; Shld1−/−), n = 4 (53bp1−/−), n = 8 (Xlf−/−), n = 9 (Shld1−/− Xlf−/−), two-sided Wilcoxon–Mann–Whitney test (*p = 0.014; **p = 0.008; ***p = 0.0005). WT: dark blue, Shld1−/−: red, 53bp1−/−: light blue, Xlf−/−: green, Shld1−/−Xlf−/−: yellow. d Total splenocytes numbers. Bars represent mean ± s.e.m., n = 13 (WT), n = 10 (Shld1−/−), n = 4 (53bp1−/−), n = 11 (Xlf−/−; Shld1−/− Xlf−/−), two-sided Wilcoxon–Mann–Whitney test (*p = 0.0396; **p = 0.002; ***p = 0.0008; ****p < 0.0001). e, f Analysis of B cell development. e Representative FACS analysis of bone marrow using B cell markers. f Ratio of CD43−B220loCD19+IgM− pre-B cells versus CD43+B220loCD19+IgM− pro-B cells. Bars represent mean ± s.e.m., n = 12 (WT), n = 10 (Shld1−/−), n = 4 (53bp1−/−), n = 11 (Xlf−/−; Shld1−/− Xlf−/−), two-sided Wilcoxon–Mann–Whitney test (**p = 0.0014 (Xlf−/− vs Shld1−/− Xlf−/−); **p = 0.0011 (WT vs 53bp1−/−); **p = 0.004 (Shld1−/− vs 53bp1−/−)). g, h Analysis of T cell development. g Representative FACS analysis of thymus using T cell markers. h Ratio of CD4−CD8−CD44−CD25− (DN4) cells versus CD4−CD8−CD44−CD25+ (DN3) cells. Bars represent mean ± s.e.m., n = 10 (WT; Shld1−/−), n = 4 (53bp1−/−), n = 8 (Xlf−/−), n = 9 (Shld1−/− Xlf−/−), two-sided Wilcoxon–Mann–Whitney test (**p = 0.004 (Xlf−/− vs 53bp1−/−); **p = 0.002 (WT vs 53bp1−/−); **p = 0.002 (Shld1−/− vs 53bp1−/−); ****p < 0.0001 (Shld1−/− vs Shld1−/− Xlf−/−)). n.s. non-significant (p ≥ 0.05), *p < 0.05, **p < 0.01, ***p < 0.001, ****p < 0.0001. Source data are provided as a Source Data file.