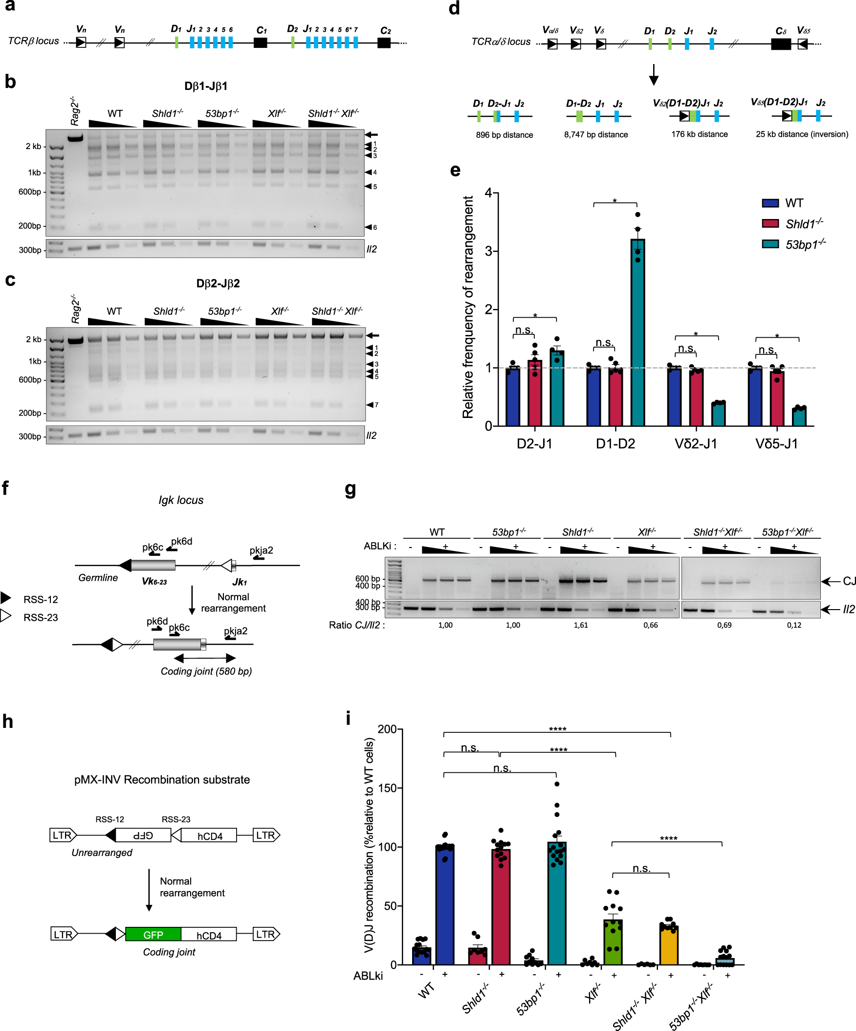
Fig. 2: 53BP1 displays SHLD1-independent functions during V(D)J recombination.

a Schematic representation of the murine Tcrβ locus. Variable (V), diversity (D), joining (J), and constant (C) segments are shown. The star marks a pseudogene (Jβ2.6). b PCR analysis of Dβ1 to Jβ1 rearrangements in Rag2−/−, WT, Shld1−/−, 53bp1−/−, Xlf−/−, and Shld1−/−Xlf−/− thymocytes. The arrows indicate the region in germline configuration. The bands marked by arrowheads represent rearrangements of Dβ to one of the Jβ segments. Il2 gene PCR was used as a loading control. c PCR analysis of Dβ2 to Jβ2 rearrangements. d Schematic representation of the mouse Tcrα/δ locus with the four different Tcrδ rearrangements depicted individually below. e Relative frequency of Tcrδ locus rearrangements in total thymocytes from WT, Shld1−/− and 53bp1−/− mice. Quantitative assessment of genomic DNA rearrangements of Dδ1 to Dδ2, Dδ2 to Jδ1, and Vδ2 and Vδ5 to (D)Jδ1 genes were performed by qPCR and normalized to the signal of the non-rearranging DNA 3′ of Jδ2. Histograms represent the average relative to WT mice for each rearrangement ± s.e.m., n = 5 independent samples (except 53bp1−/− for which n = 4), two-sided Wilcoxon–Mann–Whitney test (*p = 0.0179). f Schematic of inversional Igk6-23 –J1 rearrangement (position of primers (arrows) used to assay coding joint are shown). g Semi-quantitative nested PCR analysis of Igk6-23 –J1 coding joint (CJ) in v-Abl pro-B cell lines treated for 72 h with ABLki. Il2 gene PCR was used as a loading control. (WT: clone #12095; 53bp1−/−: clone #9999; Shld1−/−: clone #O37; Xlf−/−: clone #16488; Shld1−/−Xlf−/−: clone #XO2-8; Xlf−/−53bp1−/−: clone #9X2). CJ/Il2 ratio of band intensity is indicated below the gel. h Schematic of pMX-INV recombination substrate. i Bar plot showing V(D)J recombination efficiency of pMX-INV recombination substrate in v-Abl pro-B cell lines. v-Abl pro-B cell lines of each genotype were treated with ABLki for 72 h and GFP+ cells were analyzed by flow cytometry. Bars represent mean ± s.e.m., n = 4 independent clones (WT; 53bp1−/−), n = 3 (Shld1−/−), n = 2 (Xlf−/−; Shld1−/− Xlf−/−; 53bp1−/− Xlf−/−), two-sided Wilcoxon–Mann–Whitney test (****p < 0.0001). WT: clones #O38 (n = 4 independent experiments), #GBB (n = 4), #12096 (n = 4) and #12095 (n = 11); 53bp1−/−: clones #9999 (n = 7), #1110 (n = 3), #BP95-2 (n = 3) and #BP95-5 (n = 3); Shld1−/−: clones #O32 (n = 3), #O37 (n = 6) and #O44 (n = 3); Xlf−/−: clones #16488 (n = 10) and #X95-3 (n = 2); Shld1−/−Xlf−/−: clones #XO2-8 (n = 4) and #XO2-24 (n = 6); Xlf−/−53bp1−/−: clones #9X1 (n = 8) and #9X2 (n = 6). n.s. non-significant (p ≥ 0.05), *p < 0.05, ****p < 0.0001. Source data are provided as a Source Data file.