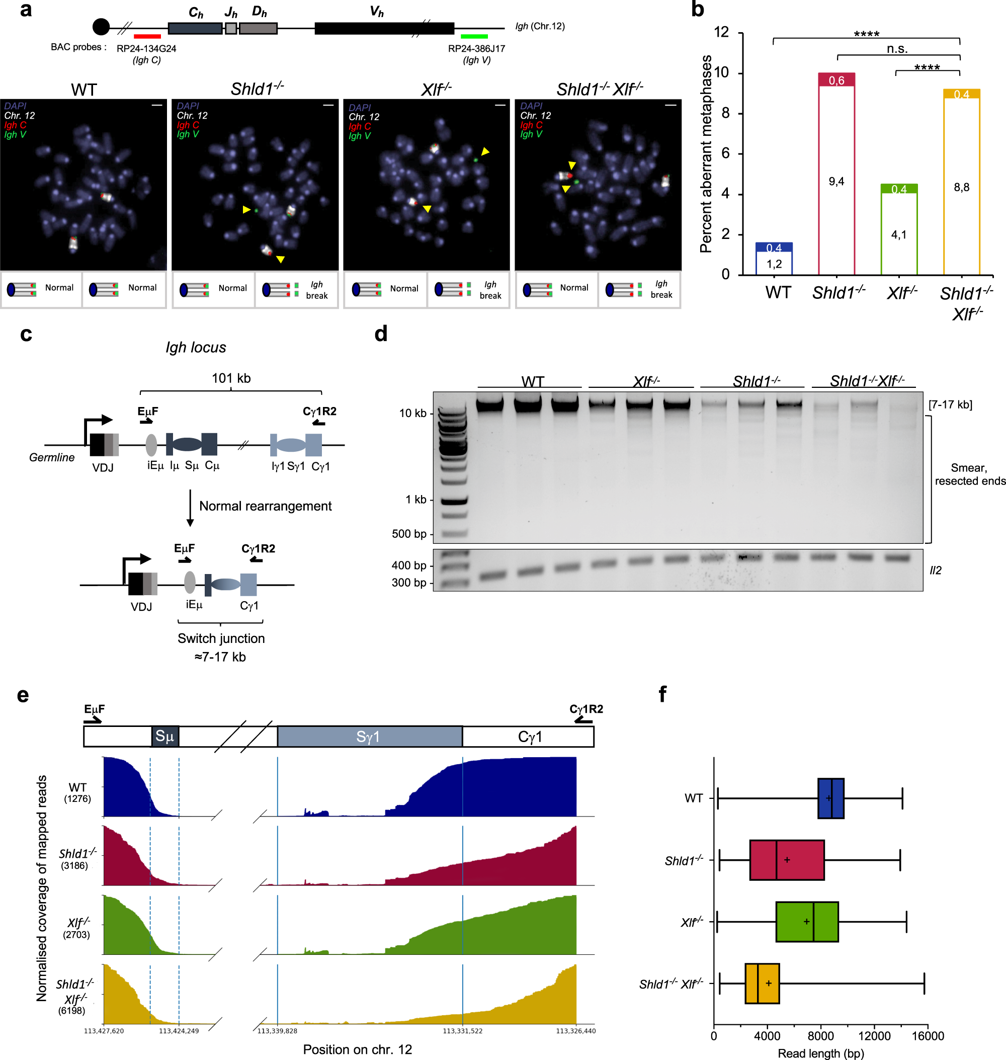
Fig. 4: SHLD1 promotes functional CSR in XLF-proficient and XLF-deficient cells by limiting DNA end resection.

a Representative images of Igh breaks in aberrant metaphases, as quantified in b. Scale bars, 3 μm. b Quantification of Igh breaks (clear bar) and translocations (filled bar) in metaphases of WT, Shld1−/−, Xlf−/−, and Shld1−/−Xlf−/− cells. Bars represent means. n = 1005 (WT), n = 1075 (Shld1−/−), n = 1201 (Xlf−/−), n = 1000 (Shld1−/− Xlf−/−), two-sided Fisher’s exact test from four independent experiments (****p < 0.0001). See also Supplementary Table 4. c Schematic representation of the murine Igh locus. Arrows indicate primers used for the long-range PCR. d Long-range PCR analysis of Sμ to Sγ1 rearrangements in WT, Xlf−/−, Shld1−/−, and Shld1−/−Xlf−/− stimulated B cells. Il2 gene PCR was used as a loading control. e Normalized coverage of the mapped PacBio reads in WT, Shld1−/−, Xlf−/−, and Shld1−/− Xlf−/− stimulated B cells. Vertical dashed lines indicate the Sμ switch region and vertical lines indicate the Sγ1 region. f Distribution of read length (in bp) in WT, Shld1−/−, Xlf−/−, and Shld1−/− Xlf−/− cells. n = 3 independent samples. For all boxplots: minima is minimum value, maxima is maximum value, center is median and quartiles shown by box and whiskers, and cross is mean. n.s. non-significant (p ≥ 0.05), ****p < 0.0001. Source data are provided as a Source Data file.