Fig. 3: Transcriptomic analysis of islets from WT and miR-21βKO mice.
From: MicroRNA-21 promotes pancreatic β cell function through modulating glucose uptake

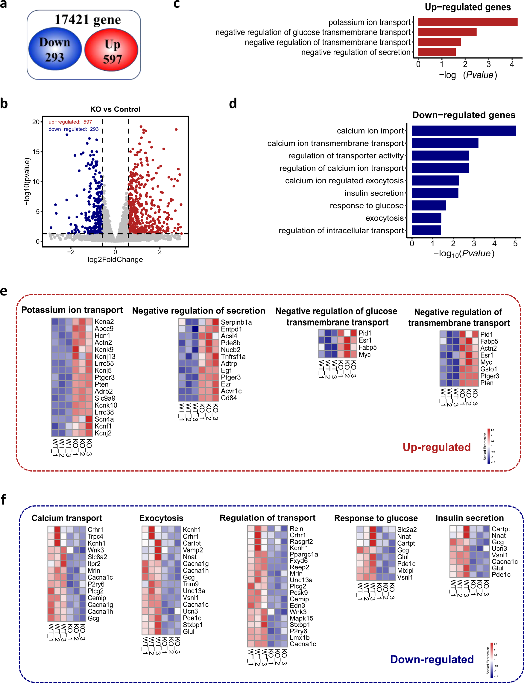
a Venn diagram displaying the number of statistically significant altered genes in the islets from miR-21βKO mice (n = 6). b A volcano plot of differentially expressed genes. The vertical lines represent 1.5-fold increased and decreased expression. The horizontal line shows P = 0.05. Blue and red dots indicate genes with statistically significant differential expression. c, d Representative biological processes up-regulated (c) and down-regulated (d) in the islets from miR-21βKO mice were characterized using GO enrichment analysis. e, f Representative genes up-regulated (e) and down-regulated (f) were illustrated using heatmap. Each column represents data from pooled islets of two mice. Equal numbers of male and female mice were used in two genotypes. Source data are provided as a Source Data file.