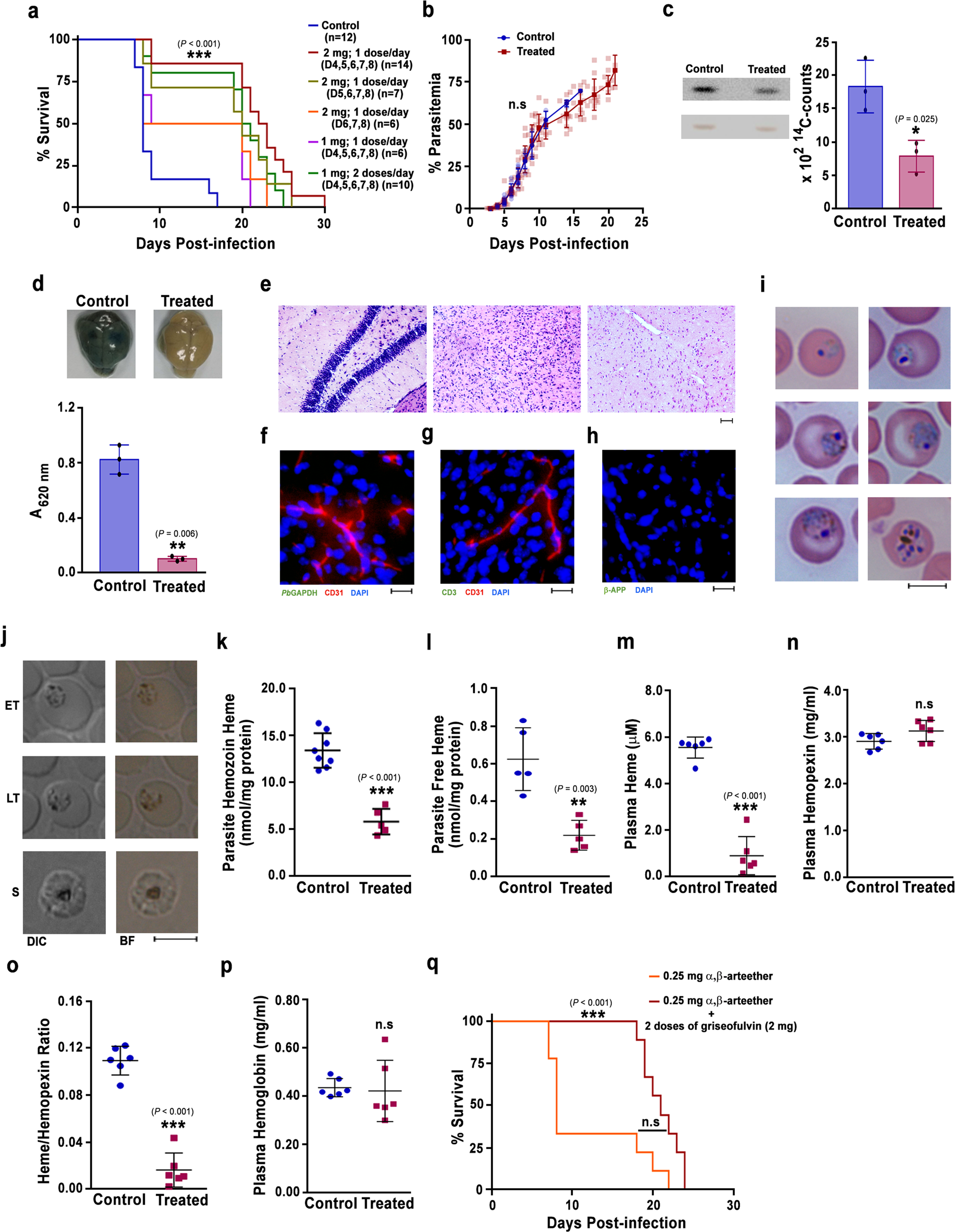
Fig. 9: Effect of griseofulvin treatment on CM pathogenesis.

a Mortality curves of PbWT-infected mice treated with different dosages of griseofulvin (***P < 0.001, log-rank (Mantel–Cox) test). b Growth curve analysis (n = 12) for 2 mg dose per day on day 4, 5, 6, 7, and 8 (mean ± SD; n.s not significant, Two-way ANOVA). c Phosphorimager and scanned images of TLC performed for 14C-ALA labeled parasite free heme and the radioactive counts measured for three different experiments (mean ± SD; n.s not significant, *P < 0.05, unpaired t-test; two-sided). Individual data points are shown as black circles. Full-length scans are provided in the Supplementary Fig. 7. d Extravasation of Evans blue and its quantification (n = 3) (mean ± SD; **P < 0.01, unpaired t-test; two-sided). Individual data points are shown as black circles. e H&E staining of the brain sections. Images were captured using 10x objective. Scale bar = 50 μm. n = 3 independent experiments. f Parasite accumulation g CD3+ cells in the blood vessels. n = 2 independent experiments. h Axonal injury in the brain sections. Images were captured using 20x objective. Scale bar = 20 μm. n = 3 independent experiments. i Giemsa-stained parasites. Images were captured using 100x objective. Scale bar = 5 μm. n = 3 independent experiments. j Hz content in differential interference contrast (DIC; left) and bright field images (right) of paraformaldehyde-fixed RBCs. Images were captured using 100x objective. Scale bar = 5 μm. n = 3 independent experiments. k Parasite Hz (n = 8 for control; n = 5 for treated). l Parasite free heme (n = 5). m Plasma free heme (n = 6). n Plasma hemopexin (n = 6). o Plasma heme/hemopexin ratio. p Plasma hemoglobin (n = 6). k–p (mean ± SD; n.s not significant, **P ≤ 0.01, ***P < 0.001, unpaired t-test; two-sided). q Mortality curves for PbWT-infected C57BL/6 female mice treated with α,β-arteether alone (n = 9) and α,β-arteether in combination with griseofulvin (n = 9). The data represent two different batches. (***P < 0.001, n.s not significant, log-rank (Mantel–Cox) test). Source data are provided as a Source Data file.