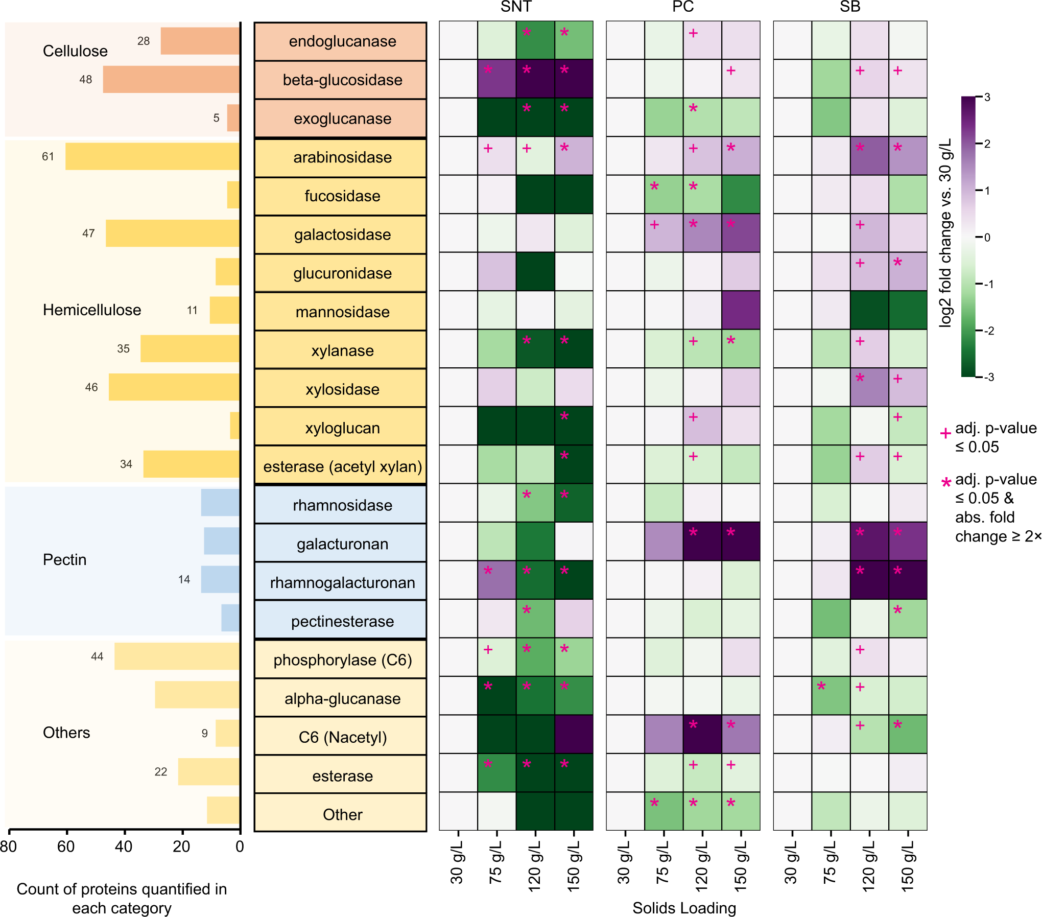
Fig. 3: Analysis of CAZyme functional categories at higher solids loadings.

(left side) Enumeration of quantified unique CAZyme proteins across different CAZyme families (GH, CE, PL) after organizing them based on functional annotation as described in Supplementary Data 3. (right side) Heatmap depicting the change in aggregate abundance of CAZymes in each functional category across solids loadings for each fraction. Log2 differences from 30 g/L solids in the respective fraction are shown. A two-tailed Welch’s t-test was performed with Benjamini Hochberg FDR correction for each solids loading versus the 30 g/L loading. + means adjusted (adj.) p-value ≤ 0.05 and * means adj. p-value ≤ 0.05 with absolute fold change ≥2× vs. respective 30 g/L condition. Exact p-values for each comparison are listed in Supplementary Data 6. SNT: supernatant, PC: planktonic cells, and SB: substrate bound fraction. Source data are provided as a Source Data file.