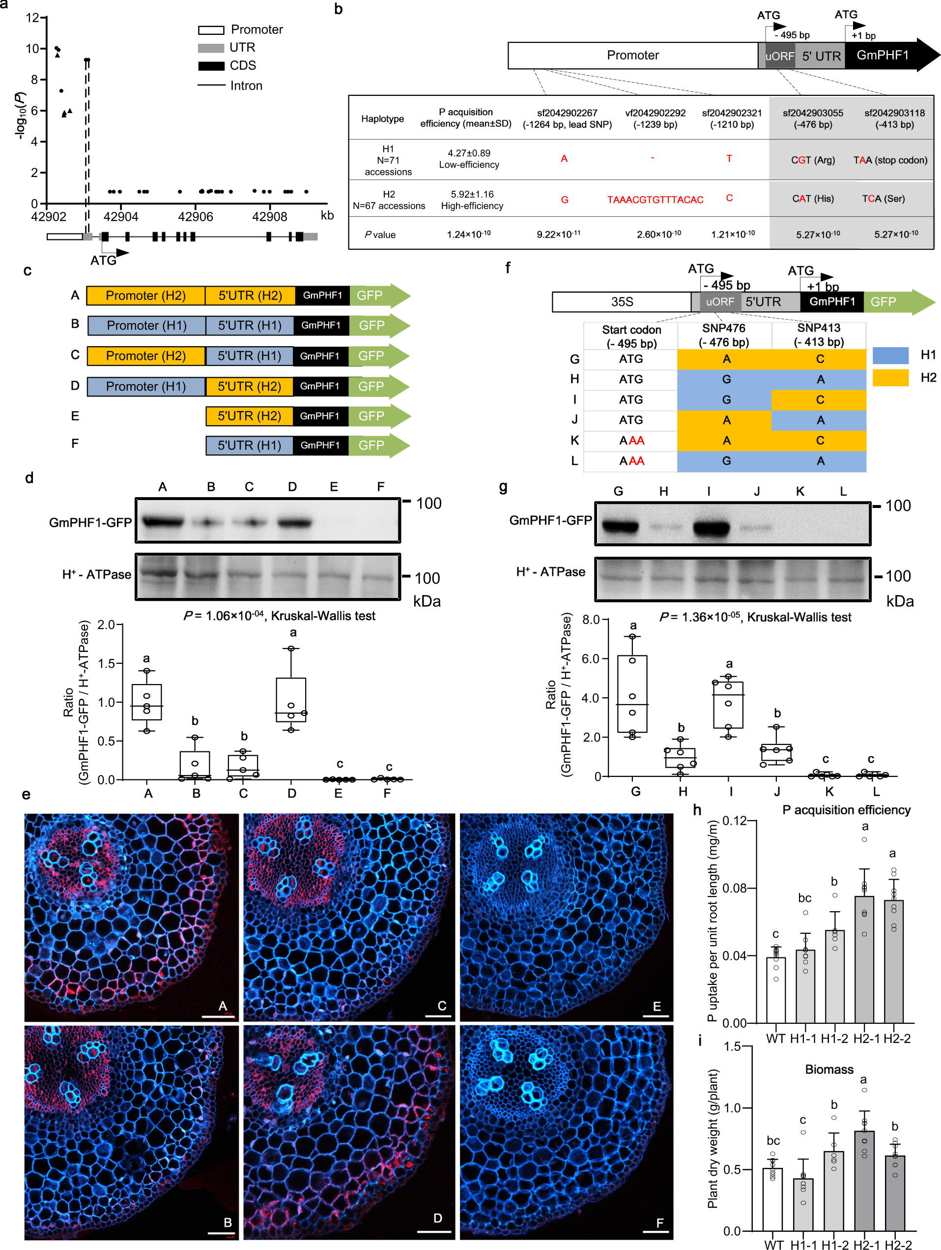
Fig. 5: Investigation of the causal variants of GmPHF1.
From: A natural uORF variant confers phosphorus acquisition diversity in soybean

a GmPHF1-based association mapping of P-acquisition efficiency. The dots and triangles represent SNPs and INDELs, respectively. b Natural variants between the two haplotypes of GmPHF1. P-acquisition efficiency of two haplotypes were compared by two-sided t-test and the P value was shown. P values of five significant variants in a are shown. c Recombinant constructs harboring GmPHF1-GFP coding region driven by promoter-5’UTR from different haplotypes. d Western blot of GmPHF1-GFP and relative intensity in transgenic hairy roots carrying the constructs in c. n = 5 biologically independent samples. e Immunostaining of GmPHF1-GFP in cross sections of transgenic hairy roots carrying the constructs in c. Red fluorescence is the signal from the GFP antibody and Cyan fluorescence is the signal from cell wall. Five independent transgenic lines were investigated and a representative result was shown. Bar = 50 μm. f Recombinant constructs (G–J) harboring GmPHF1-GFP coding region driven by 5’UTR of different genotypes of SNPs; construct (K) and (L) harboring H2- and H1–5’UTR with artificial mutation of start codon of uORF (ATG → AAA), respectively. g Western blot of GmPHF1-GFP and relative intensity in transgenic hairy roots carrying the constructs in f. n = 6 biologically independent samples. d, g The center lines, bounds of box, whiskers, points of boxplot indicate median, lower/upper quartile (25th/75th percentile), minima/maxima, raw data, respectively. P values were calculated using Kruskal–Wallis test and different letters indicate a significant difference (P < 0.05). H+-ATPase is used as an internal control. h, i Phenotypic parameters including P-acquisition efficiency (h) and plant biomass (i) of the WT and heritable transgenic lines, which include two independent lines (H1-1, H1-2) harboring H1 promoter + H1–5’UTR: GmPHF1 and two independent lines (H2-1, H2-2) harboring H1 promoter + H2–5’UTR: GmPHF1. Data are presented as mean values + SD. n = 9, 9, 6, 9, 9 biologically independent samples, respectively. P values are 1.81 × 10−08 in h and 4.24 × 10−06 in i based on one-way ANOVA. Different letters indicate significant differences based on Tukey’s multiple-comparison test (P < 0.05). Source data underlying panels a, d, g–i are provided as a Source Data file.