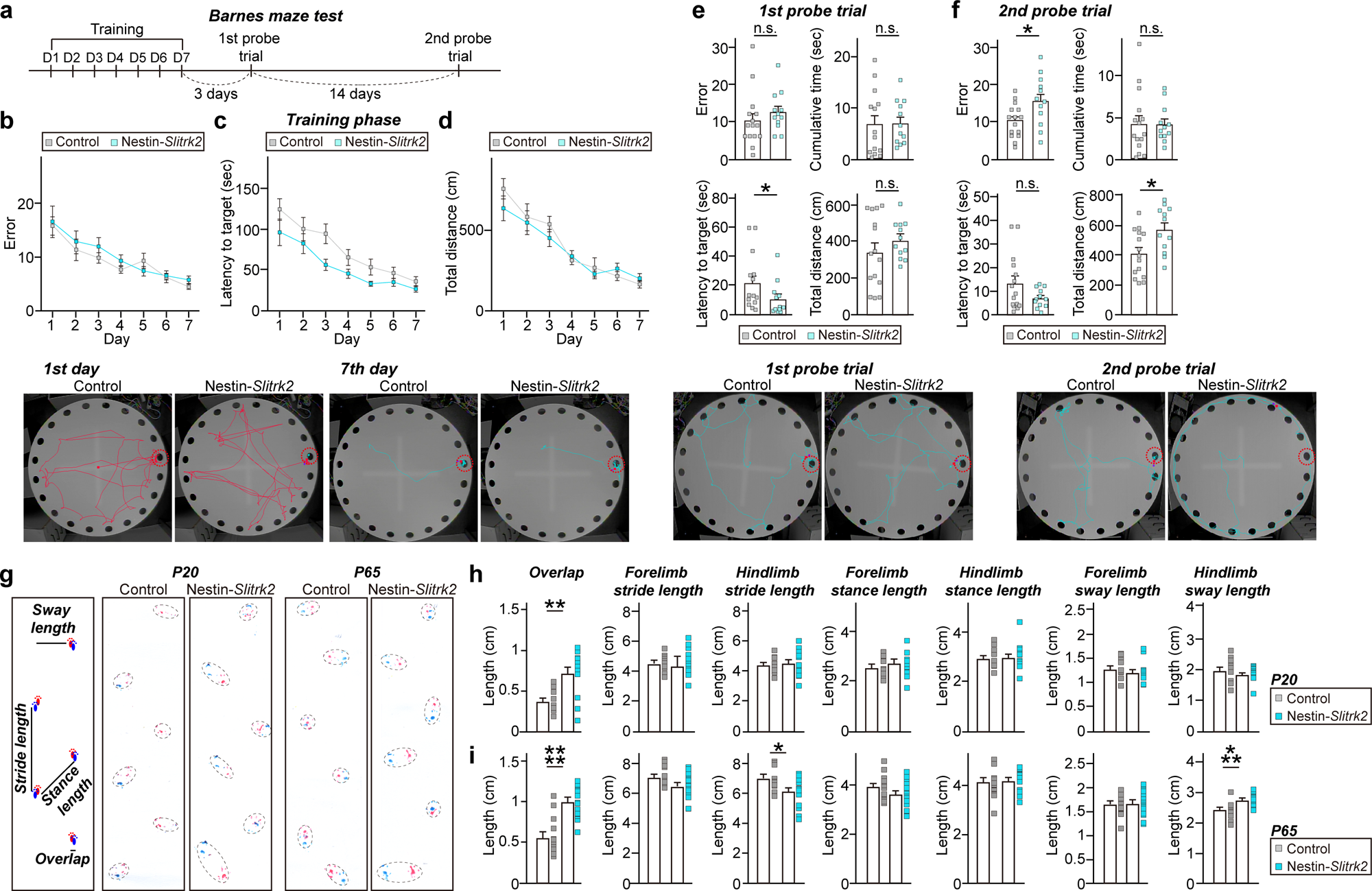
Fig. 8: Slitrk2-cKO mice display mild learning and memory deficits and abnormal gait.

a Schematic depiction (top) of Barnes maze test. b–d Number of errors before first encountering the escape hole (b) escape latency (c) and total distance (d) for Control and Nestin-Slitrk2 mice during the training session. Data are presented as means ± SEMs (‘n’ denotes the number of mice; Control, n = 17; Nestin-Slitrk2, n = 12; two-way ANOVA with Sidak’s multiple comparisons test). Representative track images (bottom) from first and last days of the training. e, f Number of errors before first encountering the escape hole for control and Nestin-Slitrk2 mice during 1st (e) and 2nd probe (f) trials. Data are presented as means ± SEMs (‘n’ denotes the number of mice; Control, n = 15; Nestin-Slitrk2, n = 12; *p < 0.05; two-tailed Mann–Whitney U test). Representative track images (bottom) from 1st and 2nd probe trials. g Representative image of the footprint patterns of juvenile (P20) and adult (P65) control and Nestin-Slitrk2 mice. h, i Footprint patterns were analyzed based on overlap, stride length, stance length, and sway length. P20 (h) and P65 (i) Nestin-Slitrk2 mice exhibited longer overlap length. Data are shown as means ± SEMs (‘n’ denotes the number of mice; P20: Control, n = 10; Nestin-Slitrk2, n = 12; P65: Control, n = 14; Nestin-Slitrk2, n = 15; *p < 0.05, **p < 0.01, ***p < 0.001, ****p < 0.0001; two-tailed Mann–Whitney U test). See Source data for raw data values and Supplementary Table 4 for statistical details.