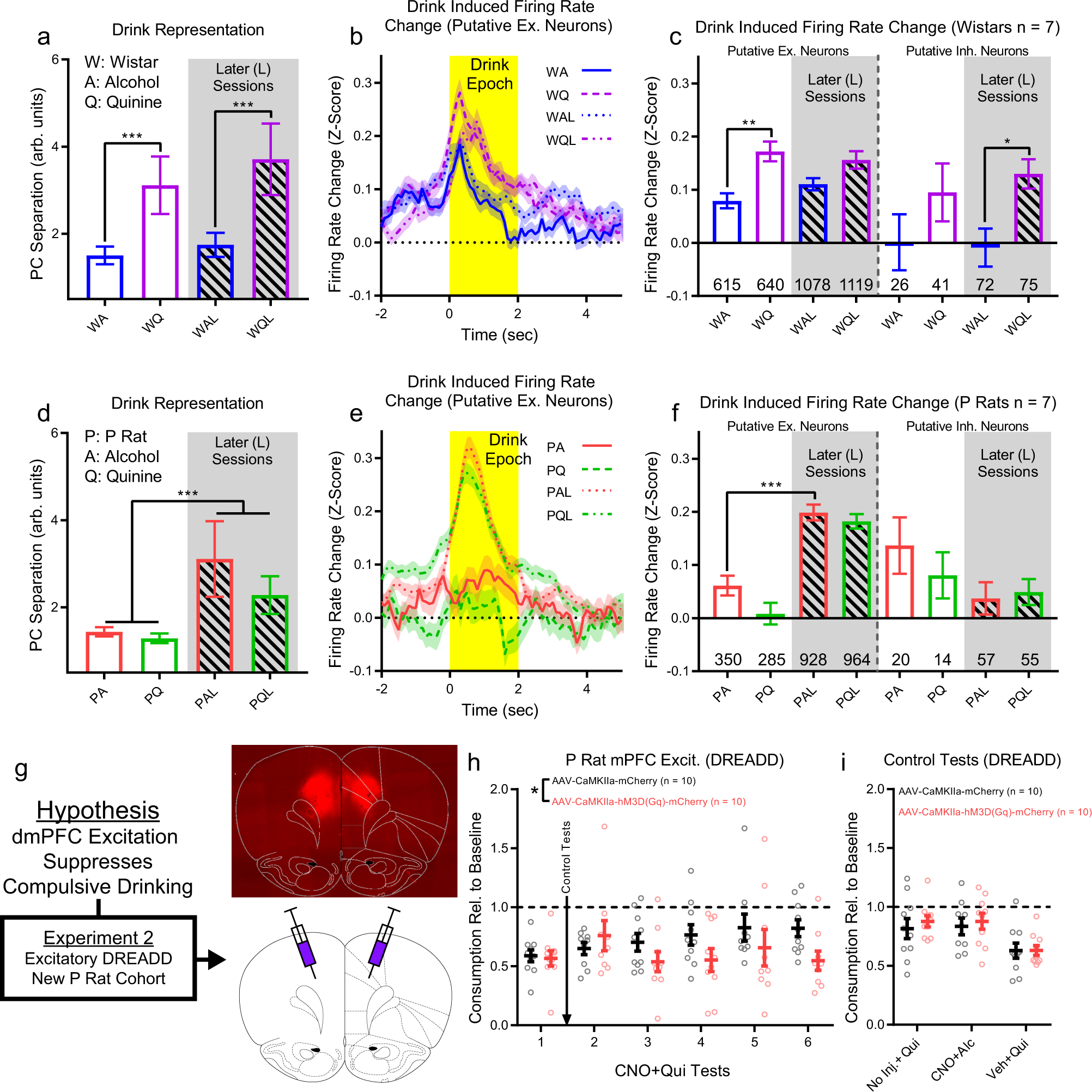
Fig. 7: Changes in drink representation are related to putative excitatory/inhibitory neuron behavior and DREADD-mediated dmPFC excitation prevented the progression of compulsive drinking.

a Increased drinking representation strength in non-compulsive rats was persistent in later challenged drinking tests. This corresponded to increased putative excitatory (b, c) and inhibitory (c Supplementary Fig. 13) neuron firing. d Compulsive rats developed increased drinking representation during both challenged and unchallenged drinking, corresponding to increased firing in only putative excitatory neurons (e, f). g Thus, non-compulsive animals exhibited an increase in putative excitatory neuron firing on quinine-alcohol days relative to alcohol-only that was not observed in compulsive animals. Therefore, we hypothesized that driving dmPFC excitatory neurons would suppress compulsive drinking in compulsive animals. To test this hypothesis, a new cohort of 20 P rats underwent bilateral excitatory CAMKII-a DREADD or control virus injections in dmPFC (exemplary expression image, atlas image reproduced from ref. 24). h After multiple challenged drinking tests, control animals exhibited increased compulsive drinking, while CNO/DREADD animals remained relative unchanged. i Animals expressed compulsive drinking, alcohol consumption was only slightly reduced by CNO, but consumption decreased for challenged drinking during vehicle injection, regardless of virus expressed. (a and d, mean +/− std shown across mean PC separation values from each 0.1 s time bin (N = 20) in drink epoch (first session results reproduced for comparison (Fig. 6d)). b and e, mean +/− sem change in firing rate on drink trials, see c and f for number of neurons. c and f, mean +/− sem of mean neuron firing rate change in drinking epoch, number of neurons shown in graph above horizontal axis. For all graphs, ***: p < 10−3, **: p < 10−2, *: p < 0.05.) Source data are provided as a Source Data file.