Fig. 5: AAV-mediated base editing in mtDNA in HEK293T cells.
From: Base editing in human cells with monomeric DddA-TALE fusion deaminases

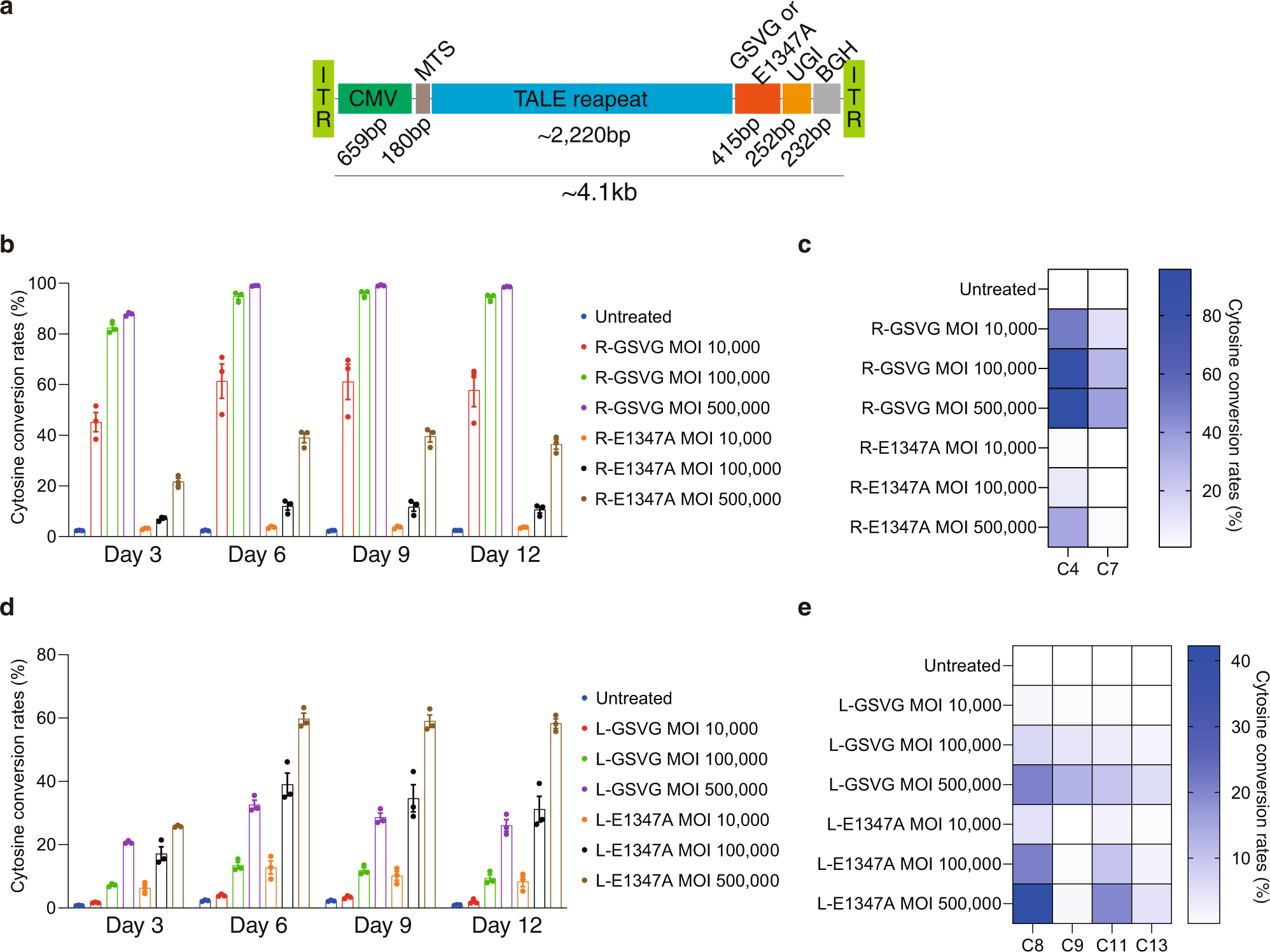
a Schematic showing the AAV vector encoding mDdCBE. Time-dependence of editing frequencies induced by AAV2-encoded mDdCBEs at the ND4 (b) and ND1 (d) sites. Heat maps showing the frequencies of C-to-T substitutions at various positions in the ND4 (c) and ND1 (e) sites on Day 12. The cytosine conversion rates were measured by targeted deep sequencing. Means ± s.e.m. (b, d) and colors in the heat maps (c, e) were determined from three independent experiments. Source data are provided with this paper.