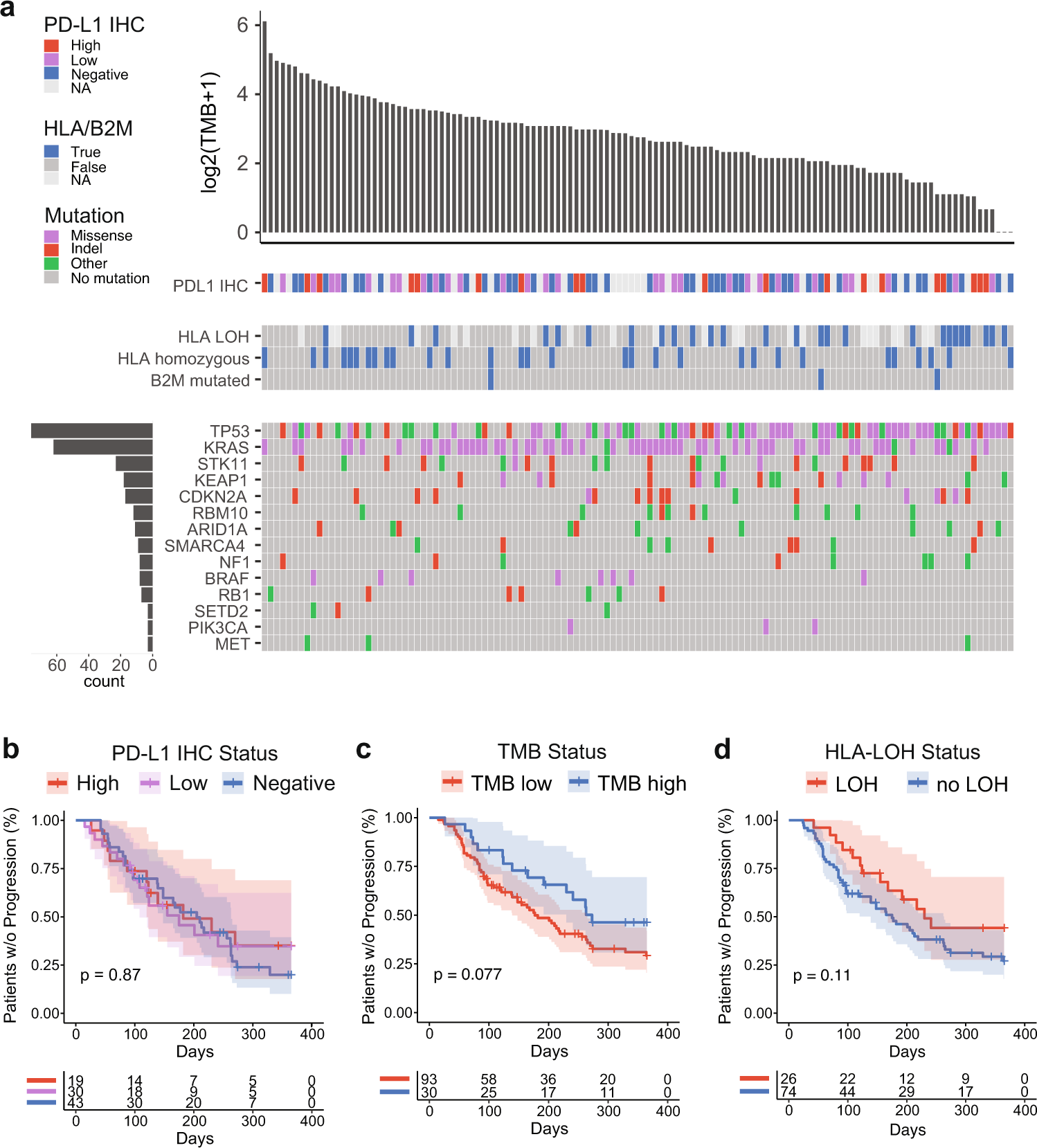
Fig. 1: Cohort clinical and genomic characteristics.

a Mutation plot showing the distribution of TMB and frequency of driver mutations across the cohort (n = 123). Each column represents a patient and columns are ordered by TMB. Immunotherapy biomarker status and mutation type are denoted by color. Genes are sorted by frequency of mutation. b Kaplan–Meier plots showing time to progression on ICB therapy, stratified by PD-L1 IHC status (n = 92, p = 0.87, log-rank), c TMB status (n = 123, HR = 0.60, p = 0.083, log-rank), and d HLA-LOH (n = 100, HR = 1.64, p = 0.11, log-rank). Source data are provided as a Source Data file.