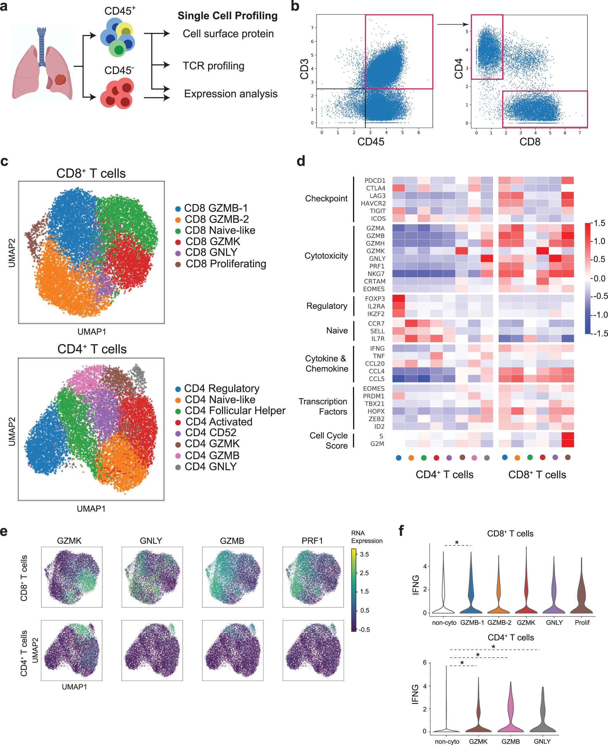
Fig. 2: Single-cell characterization of tumor-infiltrating T cells.

a Schematic overview of the experimental design (n = 10 tumor samples). b Gating strategy for the computational isolation of the CD4+ (12,711 cells) and CD8+ T cell compartment (13,935 cells). Expression is shown in centered log-ratio (CLR)-transformed counts. c UMAP projections show a subpopulation of cells in the T cell compartment based on Leiden clustering. Cells were labeled based on the expression of key immune function genes. d Heatmap showing the scaled expression of key immune function genes in the T cell compartment. e UMAP projections show the distinct patterns of expression for the cytotoxic genes PRF1, GZMB, GZMK, and GNLY. f Violin plots show the log-transformed RNA expression of IFNG in the Leiden clusters. *Represents clusters with significantly different expressions (p < 0.05) compared to the other clusters after Bonferroni correction (two-sided Wilcoxon Rank-Sum). For top panel: pGZMB-1 = 1.04 × 10−23, n = 13,935 cells; bottom panel: pGZMK = 4.32 × 10−12, pGZMB = 5.92 × 10−44, pGNLY = 1.40 × 10−5, n = 12,711 cells). Source data are provided as a Source Data file.