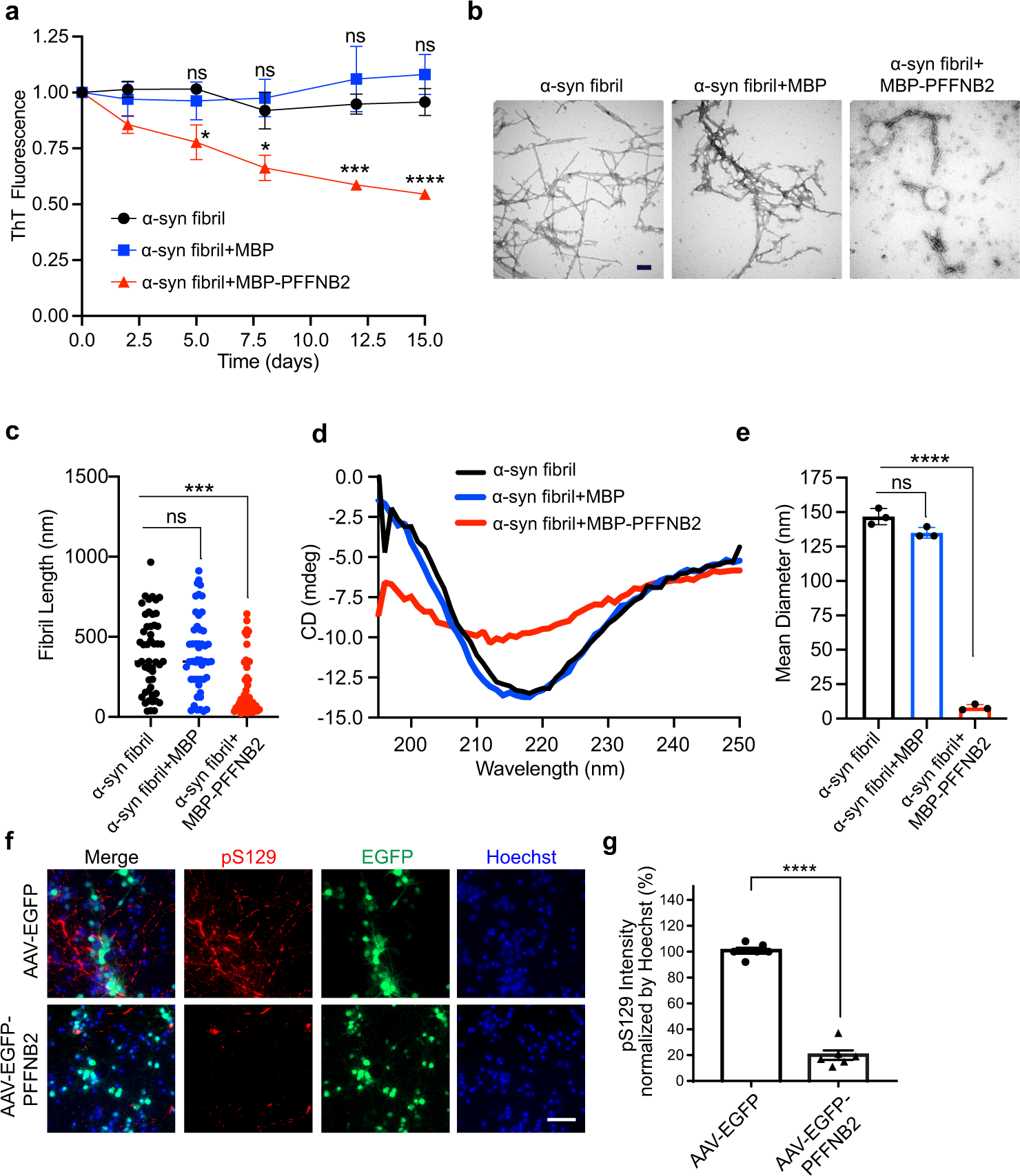
Fig. 3: PFFNB2 dissociates α-syn fibrils and inhibits α-syn pathology induced by PFF in vitro.
From: α-Synuclein fibril-specific nanobody reduces prion-like α-synuclein spreading in mice

a Disaggregation of α-syn fibrils monitored by ThT fluorescence assay. α-syn PFF was incubated alone (black), with MBP-PFFNB2 (red), or with MBP (blue). Quantification data are the means ± SEM, n = 3 independent experimental replicates, two-way ANOVA with Tukey correction. (α-syn fibrils vs. α-syn fibrils + MBP-PFFNB2, P values are Day5 = 0.0388, Day8 = 0.0199, Day12 = 0.0005, Day15 = 0.0001) *P < 0.05, **P < 0.01, ***P < 0.001, ns, not significant. b TEM images of α-syn fibrils with MBP-PFFNB2 or MBP. Scale bar, 100 nm. c Quantification of fibril length from (b). Quantification data are the means ± SEM, n = 50 datapoints per group, one-way ANOVA with Tukey correction. (α-syn fibrils vs. α-syn fibrils+MBP-PFFNB2, P = 0.0001) ***P < 0.001, ns, not significant (d) Circular dichroism (CD) spectra for α-syn PFF with MBP-PFFNB2 or MBP. e Dynamic light scattering (DLS) analysis for α-syn fibrils with MBP-PFFNB2 or MBP. Quantification data are the means ± SEM, n = 3 independent experiments, P values were determined by one-way ANOVA with Tukey correction. (α-syn fibrils vs. α-syn fibrils+MBP-PFFNB2, P = 0.0001). ****P < 0.0001, ns, not significant. f WT mouse primary cortical neurons were transduced with AAV encoding EGFP (control group) or EGFP-PFFNB2 (PFFNB2 group) at day 5 in vitro and α-syn PFF at day 7 in vitro. The α-syn pathology level was assessed with anti-phosphorylated serine129 (pS129) immunostaining 7 days after α-syn PFF treatment. Scale bar, 50 μm. g Quantification of the pS129 immunoreactivity normalized by Hoechst. Quantification data are the means ± SEM, n = 6 independent experiments, P values were determined by two-sided Student’s t test. (AAV-EGFP vs. AAV-EGFP-PFFNB2 P = 0.0001). ****P < 0.0001. Source data are provided as a Source Data file.