Fig. 2: Deletion of Sox17 in the aortic root endothelium causes aortic valve defects.
From: A SOX17-PDGFB signaling axis regulates aortic root development

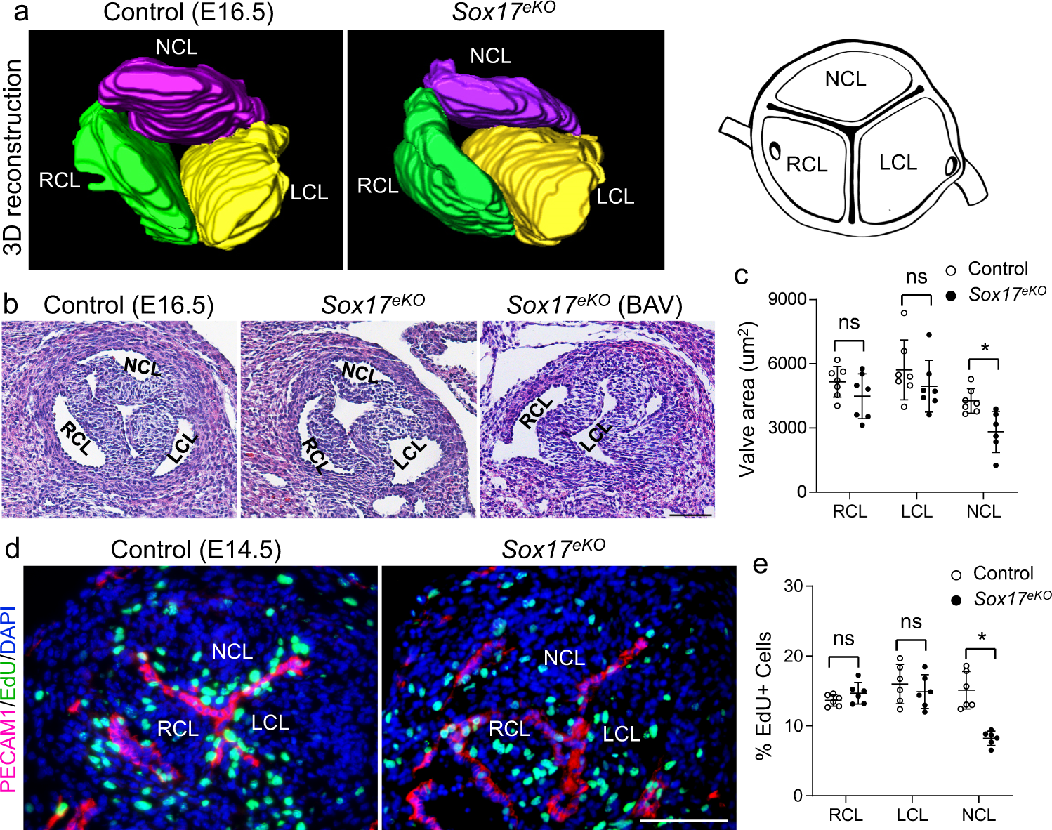
a 3D reconstruction of continuous H&E stained sections of aortic root shows reduced NCL volume in the E16.5 Sox17eKO heart (n = 5/group). A schematic view of aortic valve leaflets is on the right. b Representative H&E stained transverse sections show underdeveloped NCL and BAV without NCL in the E16.5 Sox17eKO heart. c Quantitative analysis shows significantly decreased area of NCL in E16.5 Sox17eKO hearts. (n = 7 for control, n = 6 for Sox17eKO, mean ± SD, unpaired two-tailed t-test, p = 0.0063 for NCL, *p < 0.05). BAV was excluded from the quantitative analysis. d Representative images from EdU (green) assays on sections of E14.5 hearts show reduced cell proliferation in NCL. e Quantitative analysis of EdU assays. (n = 6/group, mean ± SD, unpaired two-tailed t-test, p = 0.0002 for NCL, *p < 0.05). Source data are provided as a Source Data file. Scale bars: 100 µm.