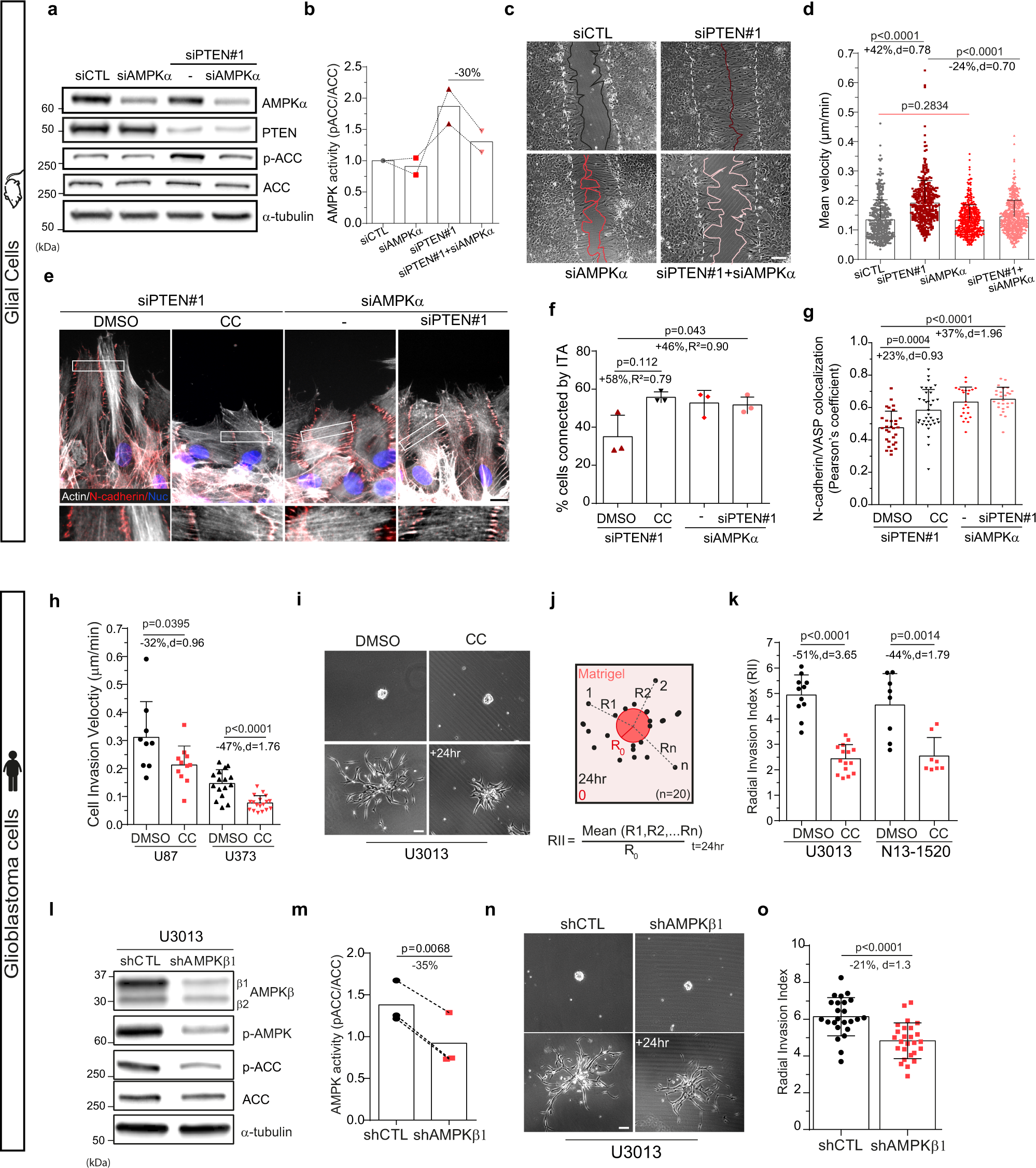
Fig. 5: AMPK inhibition reduces collective cell migration and invasion efficiency by restoring leader cell cohesion.

a Western blot analysis of siCTL, siPTEN#1, siAMPKα and siPTEN#1+siAMPKα astrocytes lysates. b Normalised ratio of pACC/ACC showing efficiency at reducing AMPK activity in double siPTEN+siAMPKα transfected astrocytes (−30%). c Phase-contrast images of same astrocytes as (a) migrating in a wound-healing assay. White dashed and coloured lines delineate the border of the wound respectively at t = 0 and t = 24 h. d Mean velocity of astrocytes shown in (c) during 24 h migration (siCTL: n = 374, siPTEN#1: n = 366, siAMPKa: n = 429, siPTEN#1+siAMPKa: n = 460 cells). e Immunofluorescence images of actin filaments (phalloidin, grey) and N-cadherin (red) in migrating astrocytes. f Proportion of leader cells connected by ITA in the same cells shown in (e). (siPTEN#1 + dmso: n = 481 cells, siPTEN#1 + CC: 456, siAMPKα: 392, siPTEN#1+siAMPKα: 508). Note that despite p value = 0.112, the effect size is important between DMSO- and CC-treated siPTEN#1 cells (+58%, R² = 0.79). g Pearson’s coefficient of N-cadherin/VASP colocalisation at lateral cell-cell junctions in cells shown in (e). (siPTEN#1+dmso: n = 30 cells, siPTEN#1+CC: 35, siAMPKα: 23, siPTEN#1+siAMPKα: 26). h Mean cell invasion velocity in a Matrigel® spheroid assay of U87 and U373 cells treated with CC (U87/U373: DMSO, n = 108/184 cells from 9/16 spheroids; CC, n = 136/162 cells from 11/18 spheroids). i Phase-contrast images of DMSO- and CC-treated U3013 GBM cells just after being included in Matrigel® and 24 h after (j). Scheme explaining calculation of the radial invasion index (RII). k RII of U3013 and N13-1520 cells treated with DMSO (n = 11 and 8 spheroids) or CC (n = 15 and 8 spheroids). l Western blot analysis of shCTL and shAMPKβ1 U3013 cell lysates. m pACC/ACC ratios showing −35% AMPK activity in shAMPKβ1 cells compared to shCTL. n Phase-contrast images of shCTL and shAMPKβ1 U3013 spheroids in Matrigel® at t = 0 and 24 h after and their RII (o), showing a 21% decrease in infiltration efficiency when AMPKβ1 is depleted (n = 24/26 spheroids). Scale bars: 100 µm, except in (e), 10 µm. Number of biologically independent experiments = 2 (b), =3 (d, f–h, k, m, o). Statistical tests: two-tailed unpaired t-test (d, g, h, k, o), two-tailed paired t-test (m). Error bars represent SD. Full scan images of the blots and source data are provided as a Source Data file.