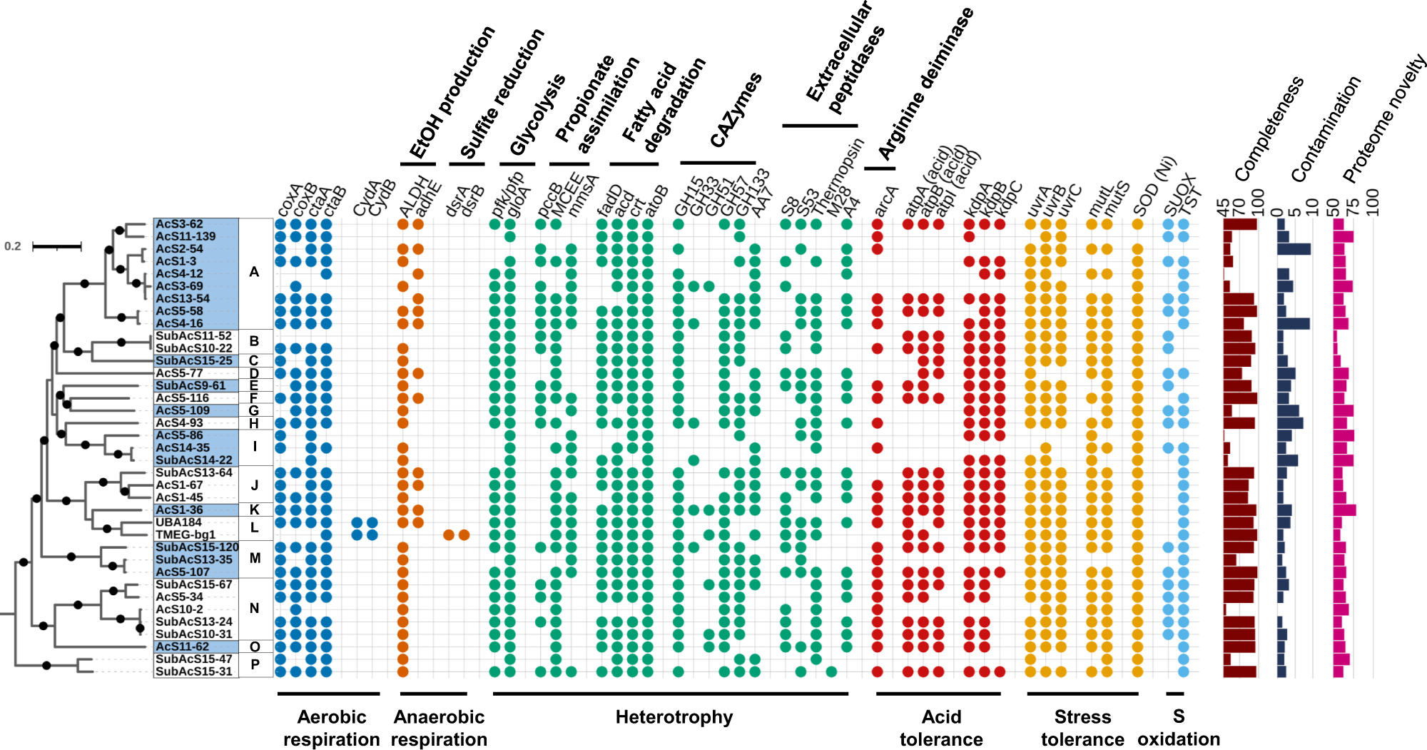
Fig. 1: Phylogenomic tree of Lutacidiplasmatales and associated metabolism.

This tree includes 37 Lutacidiplasmatales genomes assembled from surface and subsurface soils (35 genomes obtained in this study and two published sequences). The tree was inferred by maximum likelihood from 738 concatenated phylogenetic markers, which were aligned separately and analysed using the best-fitting model for each alignment. The tree was rooted with the Methanomassiliicoccales strains Methanoplasma termitum MpT1, Methanomethylophilus archaeon BRNA1 and Methanomethylophilus alvus Mx1201. Dots indicate branches with >95% UFBoot and SH-aLRT support. Intermittent blue and white colours on the leaf labels indicate the 16 known genera of Lutacidiplasmatales, as determined by an amino acid identity of 70% or greater. coxA (haem-copper oxygen reductases, subunit A; K02274), coxB (haem-copper oxygen reductases, subunit B; K02275), ctaA (haem a synthase; K02259), ctaB (haem o synthase; K02257), cydA (cytochrome bd ubiquinol oxidase, subunit A; K00425), cydB (cytochrome bd ubiquinol oxidase, subunit B; K00426), adhE (alcohol dehydrogenase; K0407), dsrAB (dissimilatory sulfite reductase, subunits A and B; K11180 and K11181), pfk/pfp (ATP-dependent phosphofructokinase; K21071), gloA (lactoylglutathione lyase; K01759), pccB (propionyl-CoA carboxylase, beta chain, K01966), MCEE (methylmalonyl-CoA/ethylmalonyl-CoA epimerase; K05606), mmsA (methylmalonate-semialdehyde dehydrogenase; K00140), fadD (long-chain acyl-CoA synthetase; K01897), acd (acyl-CoA dehydrogenase; K00249), crt (enoyl-CoA hydratase; K01715), fadB (3-hydroxybutyryl-CoA dehydrogenase; K00074), fadA (acetyl-CoA acyltransferase; K00632), atoB (acetyl-CoA C-acetyltransferase; K00626), GH# (glycoside hydrolase family #; dbCAN), Pen amidase (Penicillin amidase), arcA (arginine deiminase; K01478), atpABI (acid) (V/A-type atpase A, B and I subunits; K02117, K02118 and K02123, plus gene tree analysis), kdpABC (K + transporting ATPase subunits A, B and C; K01546, K01547 and K01548), uvrABC (excinuclease subunits A, B and C; K03701, K03702 and K03703), mutLS (DNA mismatch repair proteins L and S; K03572 and K03555), SOD (Ni) (nickel superoxide dismutase; K00518), SUOX (sulfite oxidase; PF00174, plus gene tree analysis) and TST (thiosulfate/3-mercaptopyruvate sulfurtransferase; K01011). Similar metabolic analysis expanded to the whole Thermoplasmatota genome database is presented in Supplementary Fig. 8. The predicted completeness, contamination and proteome novelty of each genome are indicated in the bar charts on the far right of the figure.