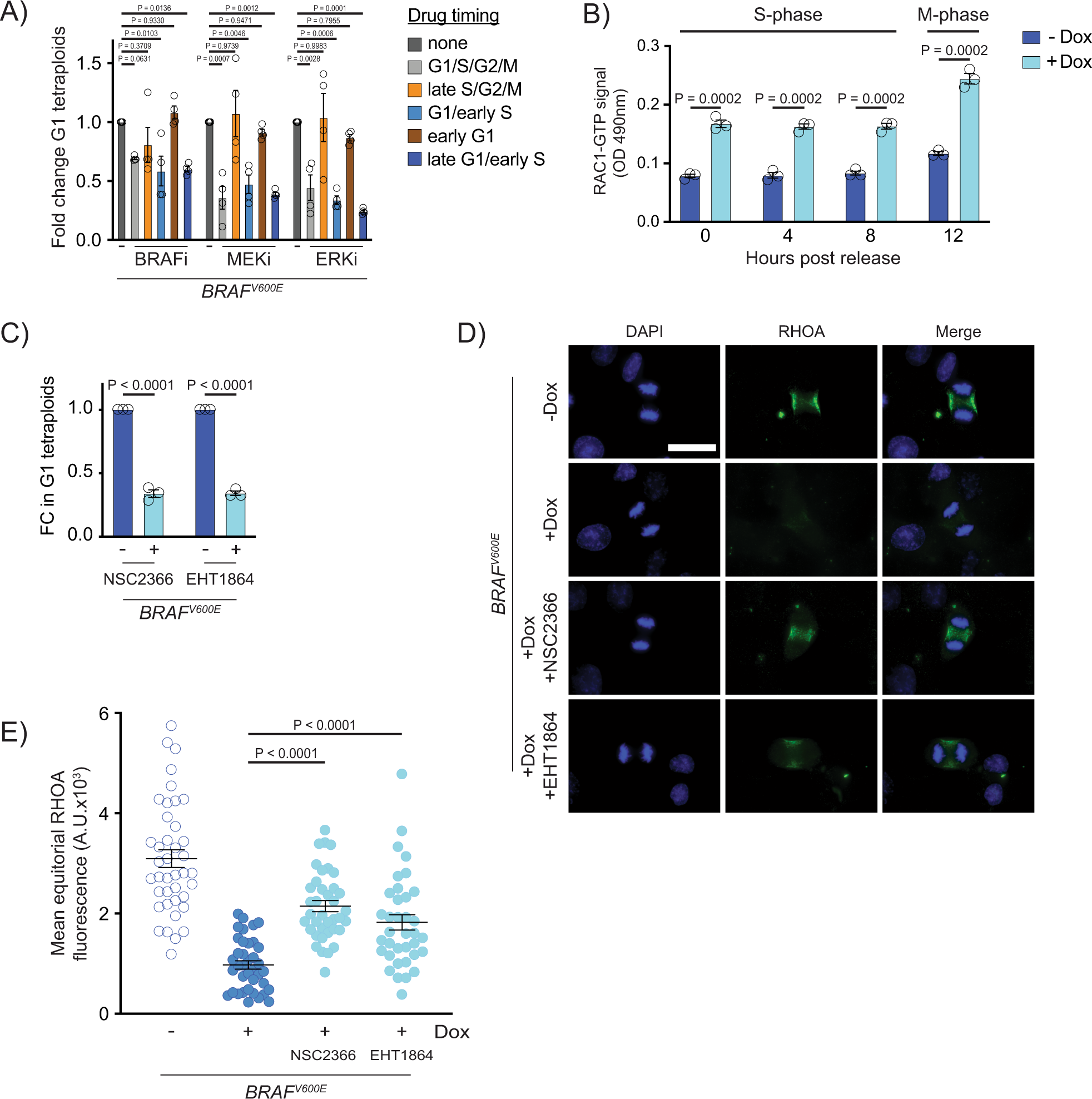
Fig. 4: BRAFV600E acts during G1/S and activates RAC1 to downregulate RhoA and generate tetraploid cells.
From: Oncogenic BRAF induces whole-genome doubling through suppression of cytokinesis

A Fold change in G1 RPE-1 FUCCI tetraploids following inhibitor treatment. Fold changes are expressed relative to control (+BRAFV600E, no drug) samples. Inhibitors were added at indicated timepoints. N = 4 independent experiments. One-way ANOVA with Dunnett’s multiple comparisons test. Error bars represent mean ± SEM. B ELISA-based quantification of RAC1-GTP levels in control (−Dox) and BRAFV600E-expressing (+Dox) RPE-1 cells. Cells were measured at the indicated timepoints post thymidine release. RAC-1 GTP signal was measured using a colorimetric assay at 490 nM absorbance. N = 3 independent experiments. Unpaired Student’s t test. Error bars represent mean ± SEM. C Fold change (FC) in G1 RPE-1 FUCCI tetraploids following addition of RAC1 inhibitors. NSC2366 and EHT1864 were added coincident with BRAFV600E induction. Fold changes are expressed relative to control (+BRAFV600E, no drug) cells. N = 3 independent experiments. Unpaired Student’s t test. Error bars represent mean ± SEM. D DAPI and anti-RHOA staining in -BRAFV600E (−Dox) cells, BRAFV600E-expressing (+Dox) cells, and BRAFV600E-expressing (+Dox) RPE-1 cells treated with NSC2366 or EHT1864. Drugs were added coincident with Dox administration. Images are maximum intensity projections of z-stacks (0.20 µM). Scale bar = 7.5 µM. E Mean RHOA fluorescence intensity at the equator of control RPE-1 cells, BRAFV600E-expressing RPE-1 cells, and BRAFV600E-expressing RPE-1 cells treated with NSC2366 or EHT1864. Fluorescence intensities (mean gray values) of the equator were measured by sum intensity projections of z-stacks. N = 40 cells for −Dox, N = 38 for +Dox, N = 38 for +Dox +NSC2366, and N = 36 for +Dox +EHT1864. Brown-Forsythe and Welch one-way ANOVA with Dunnett’s multiple comparisons test. Error bars represent mean ± SEM.