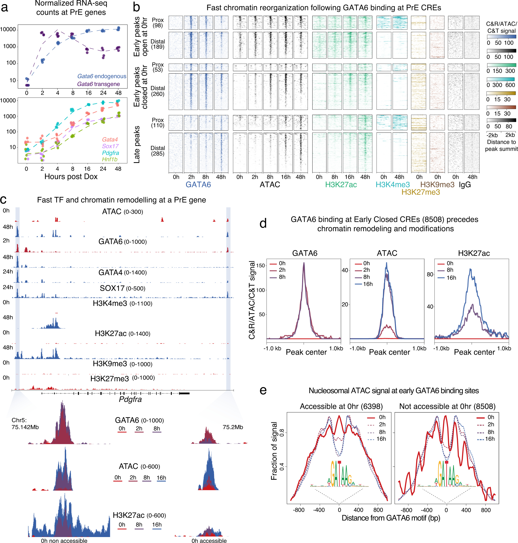
Fig. 2: GATA6 binding at PrE-specific CREs precedes nucleosomal repositioning, changes in chromatin modifications and transcriptional activation of the PrE transcriptional program.

a Normalized RNA-seq counts show a gradual increase in endogenous Gata6 levels that followed Dox-induced expression of the Gata6 transgene (top panel). Transgene and endogenous transcripts accumulated at similar levels. Gradual gain in transcript levels of key PrE TFs that are downstream targets of GATA6 is shown in the bottom panel highlighting transcript accumulation within 4 h of GATA6 expression. b GATA6 peaks associated with PrE genes identified by CUT&RUN were classified as proximal (within 5 kb of TSSs) or distal CREs and as late peaks (bound by GATA6 only at 48 h) and early peaks (bound by GATA6 by 8 h). Based on ATAC-seq signal, early peaks were further categorized into Closed at 0 h or Open at 0 h. Heatmap compares differentiation-induced changes at the different peak categories in GATA6 binding, corresponding ATAC-seq signal, as well as histone marks associated with active (H3K27ac, H3K4me3) and repressive (H3K9me3, H3K27me3) chromatin. c Browser view of the Pdgfra locus. Highlighted regions depict changes in accessibility, binding by PrE TFs (GATA6, GATA4, SOX17), and changes in active and repressive histone marks. Two Pdgfra-putative CREs are shown, one accessible and one closed at 0 h. d Median profile plots of normalized GATA6, ATAC, and H3K27ac signals at early GATA6 peaks closed at 0 h shows that GATA6 binding preceded increases in accessibility and H3K27ac. e Nucleosomal fraction of ATAC-seq signal as determined by ATACseqQC at the indicated timepoints over GATA6 motifs in two types of GATA6 early peaks: accessible before the onset of differentiation (left panel), and accessible only after GATA6 binding (right panel). In both peak types nucleosomal positioning over GATA6 motifs dropped quickly following GATA6 induction with stronger decrease at sites that were not accessible at 0 h. Source data are provided as a Source Data file.