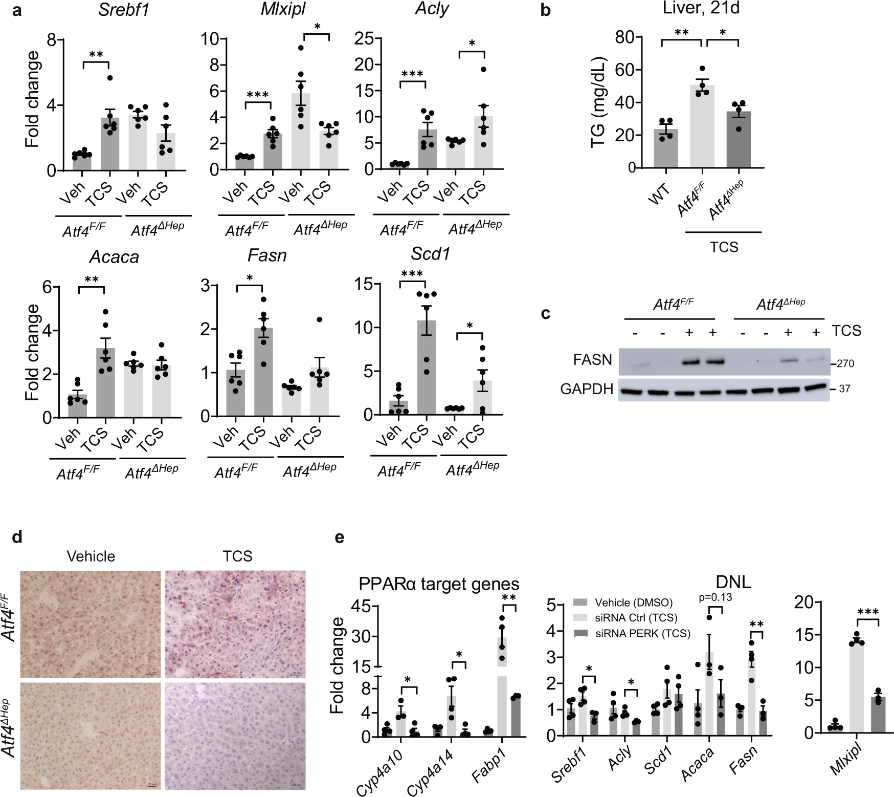
Fig. 5: ATF4 controls DNL in liver of TCS-treated mice.
From: Lactational delivery of Triclosan promotes non-alcoholic fatty liver disease in newborn mice

Atf4F/F and Atf4∆Hep mice breastfed with vehicle or through lactational delivery of TCS for 21 days. a Expression of hepatic lipogenic genes, n = 6 mice per group. b Measurement of liver triglycerides (TG), n = 4 mice per group. c IB analysis of FASN in liver lysate from 21-day old mice (n = 3 mice per group). d Frozen liver sections were stained with ORO (n = 3 per group). Scale bars, 20μm. e Expression of target genes regulated by PPARα and those that participate in DNL following PERK siRNA and TCS treatment, vehicle, n = 4, siRNA Ctrl, n = 4 and siRNA PERK, n = 3. (a–e) show mean ± S.E., determined by two-tailed Student’s test; *P < 0.05, **P < 0.01.