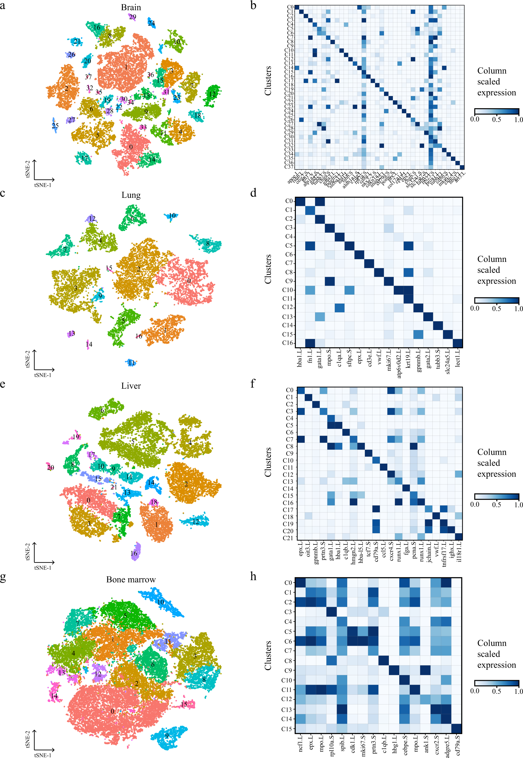
Fig. 2: Cellular heterogeneity in diverse adult Xenopus laevis tissues.
From: Cell landscape of larval and adult Xenopus laevis at single-cell resolution

t-SNE map of Xenopus brain (a), lung (c), liver (e), and bone marrow (g) single-cell data. Cells are colored by cell-type cluster; Heatmap showing representative gene expression in each cluster of Xenopus brain (b), lung (d), liver (f), and bone marrow (h). The color encodes the average expression level.