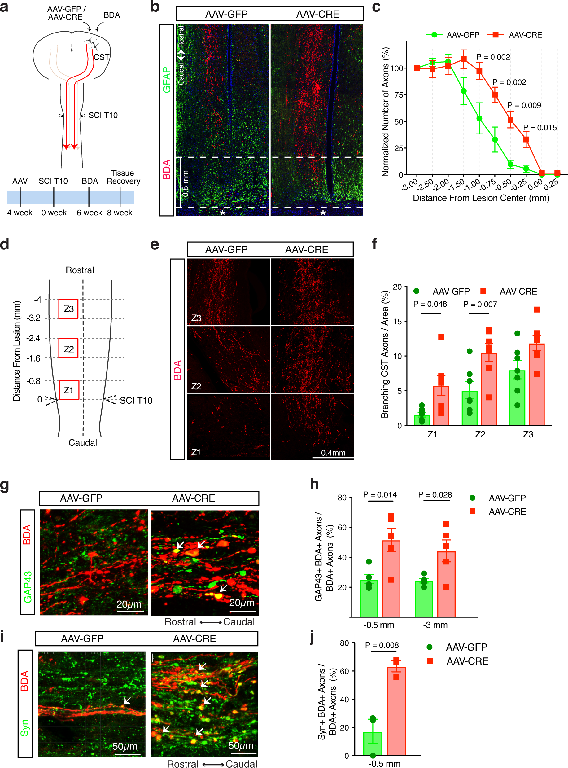
Fig. 7: REST deletion enhances corticospinal (CST) axon regeneration after anatomically complete spinal cord crush injury.

a Schematic diagram and timeline of inducing REST deletion and SCI lesions. b Confocal images of BDA-labeled CST axons of lesioned spinal cord also stained for astrocytes (glial fibrillary acidic protein, GFAP). Dashed line represents lesion center (marked with *). c Intercepts of CST axons with lines drawn at various distances rostral to the lesion center were counted and expressed as percent of the number of intact axons at 3 mm proximally to control for potential variability in the fluorescence intensity among animals. Each dot represents mean ± SEM; n = 10 mice in AAV-GFP group and n = 12 in AAV-CRE group. Statistical significance was assessed by two-way ANOVA with repeated measures and Bonferroni post-hoc test, comparing AAV-CRE to AAV-GFP at each distance. d Schematic diagram showing regions along the central canal in horizontal sections of lesioned spinal cord used for quantifying branching of CST axons. e Confocal images of CST axons labeled by BDA in Z1, Z2, and Z3, three 0.8 × 0.8 mm2 squares drawn in the gray matter of each spinal cord. f Quantitation of the number of axons per area. g–j The number of GAP43- or Synaptophysin- expressing axons co-labeled with BDA were counted at 0.5 mm or 3 mm rostral to the SCI crush, and are expressed as percent of BDA labeled axons at respective distances. Confocal images of CST axons (BDA) co-labeled with g GAP43 or i Synaptophysin (Syn) at 0.5 mm rostral to the lesion center. h Quantitation of CST axons expressing GAP43 at 0.5 and 3 mm rostral to lesion center. j Quantitation of CST axon terminals expressing Syn at 0.5 mm rostral to lesion center. All bars represent mean ± SEM. Statistical test: f two-way ANOVA with Bonferroni post-hoc test, n = 7 mice per condition; h, j two-tailed t-test compared to AAV-GFP in each area. n = 5 mice per condition in h and 3 mice per condition in j.