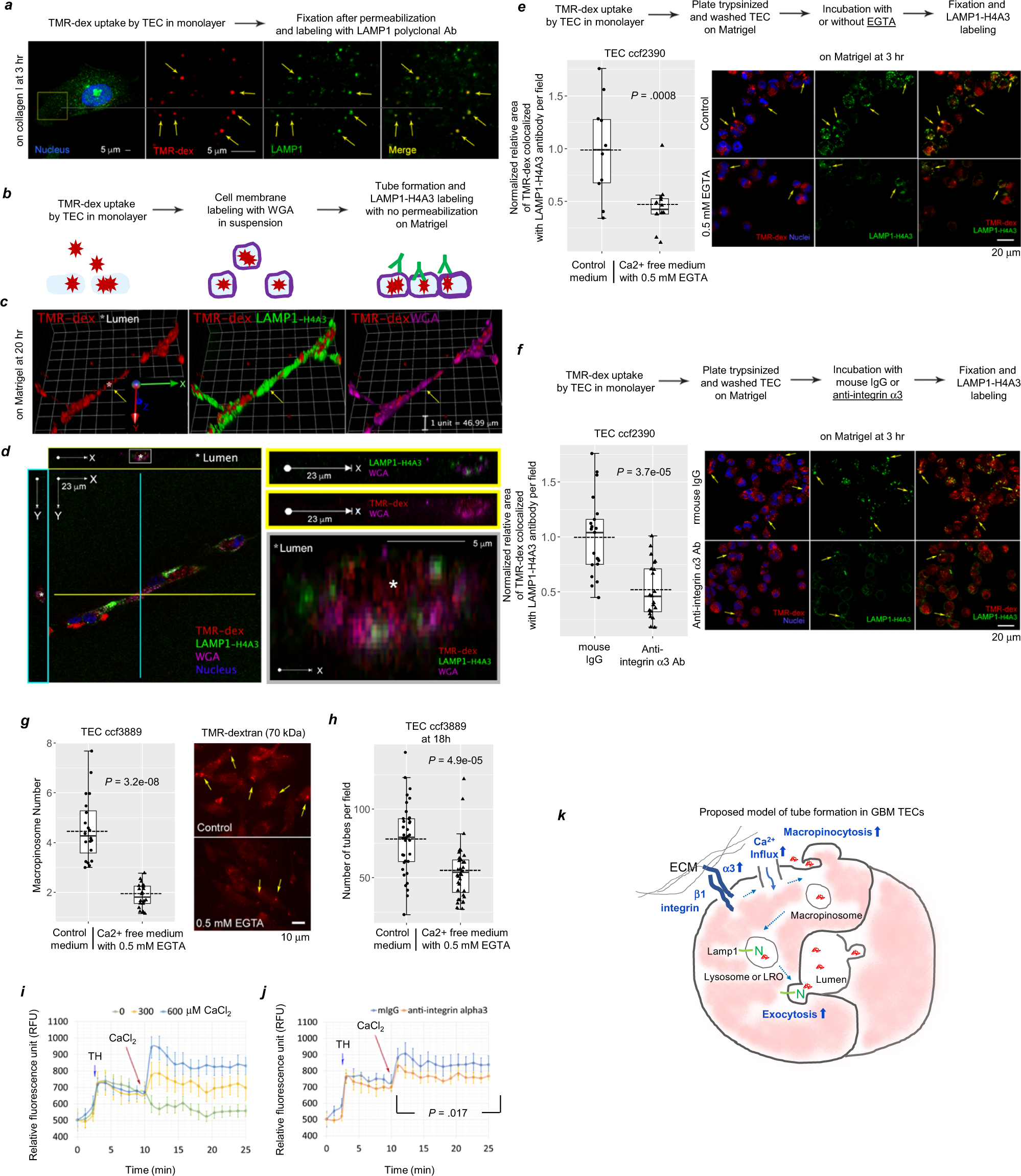
Fig. 6: Ca2+-mediated macropinocytosis and lysosomal exocytosis are part of the tube formation process, and are enhanced by integrin α3β1 through Ca2+-influx.

a LAMP1 was labelled after TECs (isolate ccf2390) were incubated with 25 µg/ml TMR-dex for 3 h at 37 °C, followed by fixation and permeabilization. Representative images shown; yellow arrows indicate TMR-dex and LAMP1 co-localization. Colocalization was 99% based on the Manders’ Coefficient (M1 = 0.999; M2 = 0.058). Independent experiments were performed at least two-times with similar results. b Experimental-procedure schematic for c, d. Adherent TECs (isolate ccf3889) were incubated with 100 µg/ml TMR-dex for 15 min at 37 °C, washed, harvested, labeled with 5 µg/ml Alexa-Fluor-647-conjugated-WGA in suspension, washed and plated on Matrigel for 20 h. Representative 3-D (c) and cross-sectional (d) images of tubes. e, f Adherent TECs (isolate ccf2390) were incubated with 100 µg/ml TMR-dex for 15 min at 37 °C, washed, harvested, and plated on Matrigel for 3 h with (n = 12) or without 0.5 mM EGTA (n = 10) (e), or in the presence of mouse IgG (n = 21) or integrin α3 antibody (n = 21) (f), followed by fixation and labeling with the LAMP1 mAb, H4A3. g TECs (isolate ccf3889) either in DMEM + 5% FBS (control media) or in calcium-free media were treated with (n = 20) or without 0.5 mM EGTA (n = 20) for 15 min, and then incubated with 100 µg/ml TMR-dex for 15 min at 37 °C, and fixed. Representative images are shown for panels e–g. h TECs (isolate ccf3889) in DMEM + 5% FBS were incubated on Matrigel with (n = 36) or without 0.5 mM EGTA (n = 36) for 18 h. g, h Statistical analysis: two-sided Wilcoxon-rank-sum tests. n = number of different fields. Boxes indicate first and third quartiles, bands indicate medians, and whiskers indicate ±1.5 interquartile range. Dotted lines denote means. i, j Increase of intracellular Ca2+ by extracellular Ca2+ influx was measured by fluorescence intensity of Fluo-8 (Ex/Em = 490/525). To deplete intracellular calcium storage, TECs (isolate DI-102) were treated with 1 µM of Thapsigargin (TH) before addition of extracellular CaCl2 to the medium. Data points indicate means of 3-replicates, and bars denote standard errors. j TECs (isolate DI-102) were preincubated with mouse IgG or blocking anti-integrin α3 antibody, followed by addition of TH and CaCl2. Statistical analysis: linear mixed model. k Proposed TEC tube-formation model. TEC tube-formation mechanism requires macropinocytosis and lysosomal exocytosis. Source data are provided as a source data file.