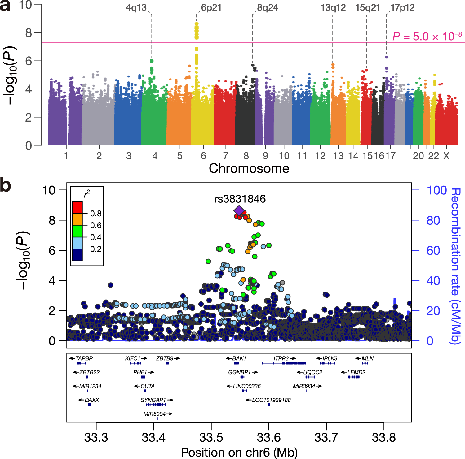
Fig. 1: Genome-wide association study of intracranial germ cell tumors.

a Genome-wide associations of imputed genetic variants are shown. The pink horizontal line indicates the genome-wide significance threshold of P = 5.0 × 10−8. The loci satisfying the suggestive significance threshold (P = 5.0 × 10−6) are annotated. b Regional associations of the imputed genetic variants at the genome-wide significant locus are shown. The purple diamond indicates the lead variant, rs3831846. Other circles are colored by LD (r2) with the lead variant based on the EAS individuals of the reference panel used for genotype imputation10,11. All statistical tests are two-sided and not adjusted for multiple comparisons.