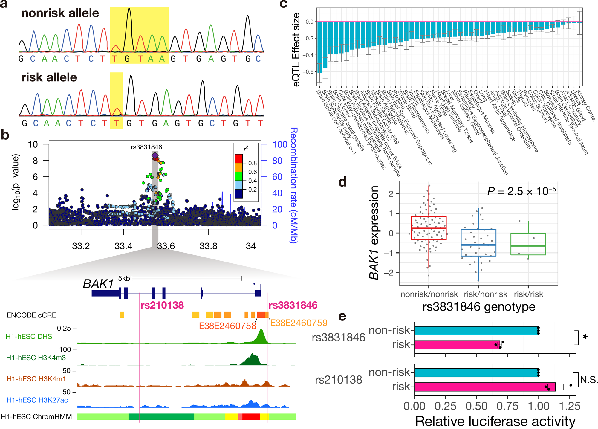
Fig. 2: Functional characterization of the fine-mapped deletion polymorphism rs3831846.

a The deletion polymorphism rs3831846 was validated by Sanger sequencing. The polymorphic site is highlighted in yellow. b Regional plot of imputed variants and epigenetic signatures in H1-hESC. The epigenetic signatures were obtained from the UCSC Genome Browser. E38E2460758 is a promoter-like signature. E38E2460759 is a proximal enhancer-like signature. cCRE, candidate cis-regulatory element; DHS DNase hypersensitive site. c The eQTL effect sizes of rs3831846 on the expression of BAK1 for each tissue in the GTEx v8 dataset are shown. The center of error bars represents the point estimate of the effect size. Error bars represent S.E. Source data including the sample size of each tissue are provided as a Source Data file. d Representative association of rs3831846 genotype with BAK1 expression (tissue: brain spinal cord cervical c-1). Each dot represents the normalized expression value of BAK1 of each individual in the GTEx v8 dataset (n = 126 individuals). Boxplots represent the interquartile range (IQR), ends of whiskers represent minimum and maximum values within 1.5 × IQR. e Relative NanoLuc reporter activity to the BAK1 enhancer (E38E2460759) sequence with either the risk allele or non-risk allele of rs3831846 (top) and the genomic sequence around rs210138 with either the risk or non-risk allele (bottom) is shown normalized to the Firefly luciferase activity in 293 T cells. The relative luciferase activity is normalized to the non-risk allele. The mean (SEM; error bars) of three independent experiments performed in technical triplicate is shown. *P = 2.9 × 10−3 by Welch’s t-test. N.S., P > 0.05 by Welch’s t-test. All statistical tests are two-sided and not adjusted for multiple comparisons.