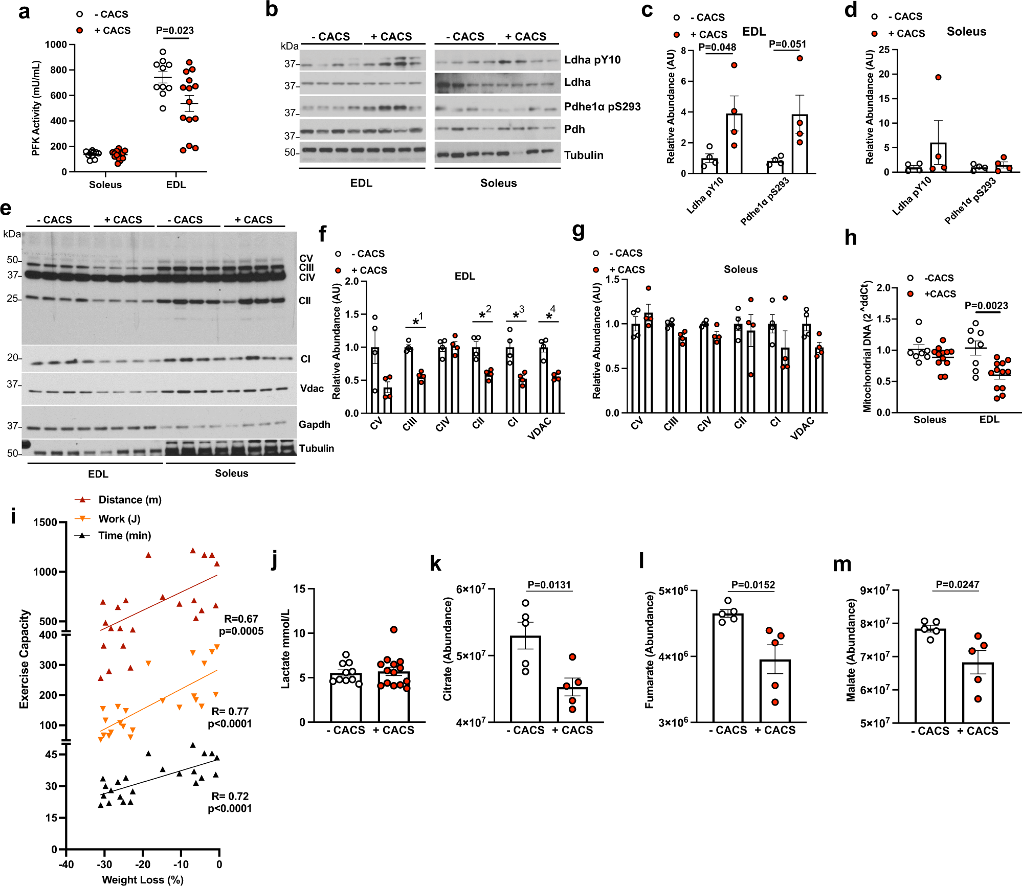
Fig. 2: Mice with CACS have impaired skeletal muscle metabolism.

a Phosphofructokinase (PFK) activity measured using Soleus lysates from mice without (-CACS, n = 10) and with cachexia (+CACS, n = 15) and extensor digitorum longus (EDL) lysates from mice without (-CACS, n = 11) and with cachexia (+CACS, n = 15). b Western blot of phosphorylated (Tyr10) and total LDHa, phosphorylated (Ser293) and total PDHe1α, and Tubulin from Soleus and EDL lysates from -CACS and +CACS mice. c Relative quantification of WB shown in B for phosphorylated (Tyr10) LDHa and phosphorylated (Ser293) PDHe1α in EDL lysates from -CACS (n = 4), and +CACS (n = 4)mice. d Relative quantification of WB shown in B for phosphorylated (Tyr10) LDHa and phosphorylated (Ser293) PDHe1α in Soleus lysates from -CACS (n = 4), and +CACS (n = 4) mice. e Western blot analysis of mitochondrial oxidative phosphorylation complexes (CI-subunit NDUFB8, CII-SDHB, CIII-UQCRC2, CIV-MTCO1, and CV-ATP5A) as well as VDAC, GAPDH, and Tubulin in lysates of Soleus and EDL muscles from -CACS and +CACS mice. f Relative quantification of WB shown in E for mitochondrial oxidative phosphorylation complexes in EDL lysates from -CACS (n = 4), and +CACS (n = 4) mice(P-value = ✱1 = 0.0001, ✱2 < 0.004, ✱3 < 0.007, ✱4 < 0.001). g Relative quantification of WB shown in E for mitochondrial oxidative phosphorylation complexes in Soleus lysates from -CACS (n = 4), and +CACS (n = 4) mice. h Relative mitochondrial DNA content in Soleus and EDL muscles of -CACS(n = 8) and +CACS(n = 8) mice. i Distance traveled (m), work performed (J), and duration (min) of maximal endurance performance test (running on a treadmill until exhaustion) of KL mice versus total body weight loss. Linear regression of each metric is shown. j Blood lactate levels of -CACS (n = 10) and +CACS(n = 14) mice at the completion of the maximal endurance performance test in I. k Citrate, (l) Fumarate, (m) Malate levels in gastrocnemius extracts from -CACS (n = 5) and +CACS(n = 5) mice by mass spectrometry. Both male and female mice were used in all panels. Graphs show mean ± SEM. a, c, d, f–h, j–m comparisons were made using two-tailed Student’s t-test compared with -CACS mice. Comparison in i was made using correlation analysis (R, Pearson r, and p, P-value). Individual data points are independent biological replicates unless otherwise stated. Source data are provided as a Source Data file.