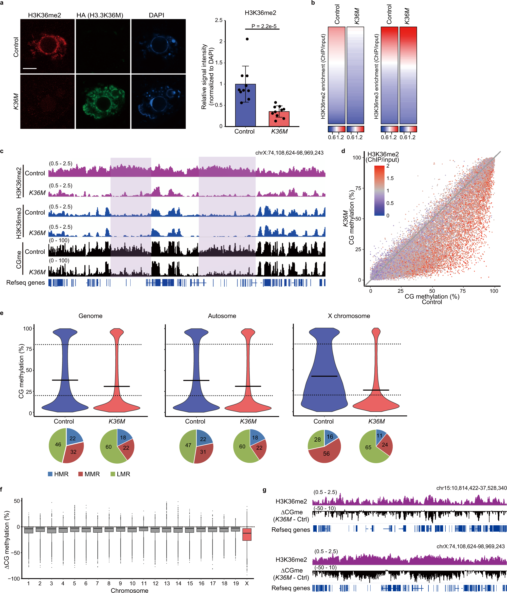
Fig. 2: Loss of H3K36me2 causes CG hypomethylation in MMRs of FGOs.

a Representative images of control and K36M FGOs immunostained for H3K36me2 (left) and plots showing their signal intensities (right). Expression of HA-tagged H3.3K36M (H3.3K36M-HA) was confirmed by HA immunostaining. Signal intensity was measured in the control (n = 10) and K36M FGOs (n = 10) from two independent experiments. Scale bar, 10 μm. P-values (two-tailed Mann–Whitney U tests) are indicated. Error bars indicate the mean ± SD. Source data are provided as a Source Data file. b Heatmaps showing genome-wide H3K36me2 (left) and H3K36me3 enrichment (right) in 10 kb bins in control and K36M FGOs. Enrichment values were normalized using the spike-in control. c Genome browser snapshots showing H3K36me2 and H3K36me3 enrichment and CG methylation in control and K36M FGOs. A representative region on the X chromosome. CG methylation is lost upon H3K36me2 depletion in the regions highlighted in violet. The enrichment values were ChIP/input. d Scatter plots showing CG methylation levels in control and K36M FGOs. Fifty thousand randomly selected 10 kb bins were plotted with a color gradient for H3K36me2 enrichment in control FGOs. e Violin plots showing CG methylation levels in control and K36M FGOs across the genome (left), autosomes (middle), and X chromosome (right). Horizontal bars indicate mean values. Pie charts show percentages of 10 kb bins categorized as HMRs, MMRs, and LMRs. f Boxplots showing CG methylation differences between K36M and control FGOs in individual chromosomes. CG methylation differences were determined in 10 kb bins (n = 19,191, 17,638, 15,612, 15,010, 14,673, 14,592, 13,734, 12,541, 12,115, 12,685, 11,859, 11,646, 11,673, 11,848, 10,067, 9495, 9155, 8737, and 5813 bins for chromosome 1, 2, …, and 19, respectively, and n = 15,494 bins for chromosome X). The box shows the median value and 25–75th percentiles, and whiskers show 1.5× interquartile range from the box. g Genome browser snapshots showing H3K36me2 enrichment in control FGOs and changes in CG methylation in K36M FGOs. CG methylation differences between K36M and control FGOs (∆CGme) are indicated. The upper and lower panels indicate the representative regions of chromosomes 15 and X, respectively. H3K36me2 enrichment is indicated by ChIP/input.