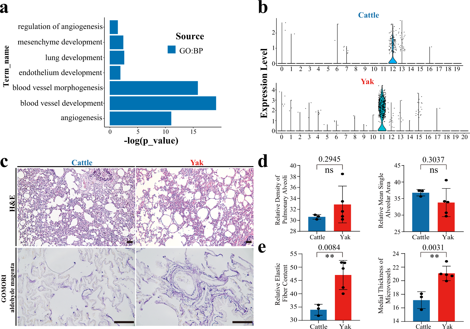
Fig. 4: Gene expression and histological analysis of the domestic yak and taurine cattle lungs.

a Enrichment analysis of DEGs in different mesenchymal cell cluster, statistical analysis was performed using a hypergeometric test. b Violin plots of the patterns of LOX expressions in the domestic yak (n = 5 biologically independent samples) and taurine cattle (n = 5 biologically independent samples) lung at the single cell level. c H&E and elastic fiber staining in the domestic yak (n = 5 biologically independent samples) and taurine cattle lung (n = 3 biologically independent samples). Scale bar = 50 μm. d Quantifications of the density of pulmonary alveoli and relative mean single alveolar area in the domestic yak (n = 5 biologically independent samples, 33.81 ± 3.80 in relative mean single alveolar area, 32.89 ± 3.00 in relative density of pulmonary alveoli) (ns, no significance; T-test, two-tailed) and taurine cattle lung (n = 3 biologically independent samples, 36.76 ± 0.80 in relative mean single alveolar area, 30.64 ± 0.34 in relative density of pulmonary alveoli) (ns, no significance; T-test; two-tailed). e Measurements of medial thickness of microvessels and elastic fiber content in the domestic yak (n = 5 biologically independent samples, 21.08 ± 0.96 in medial thickness of microvessels, 47.06 ± 4.91 in relative elastic fiber content) (ns, no significance; T-test, two-tailed) and taurine cattle lung (n = 3 biologically independent samples, 17.14 ± 1.02 in medial thickness of microvessels, 33.99 ± 1.69 in relative elastic fiber content) (ns, no significance; T-test, two-tailed). (T-test; **p < 0.01; T-test, two-tailed). Source data are provided as a Source Data file.