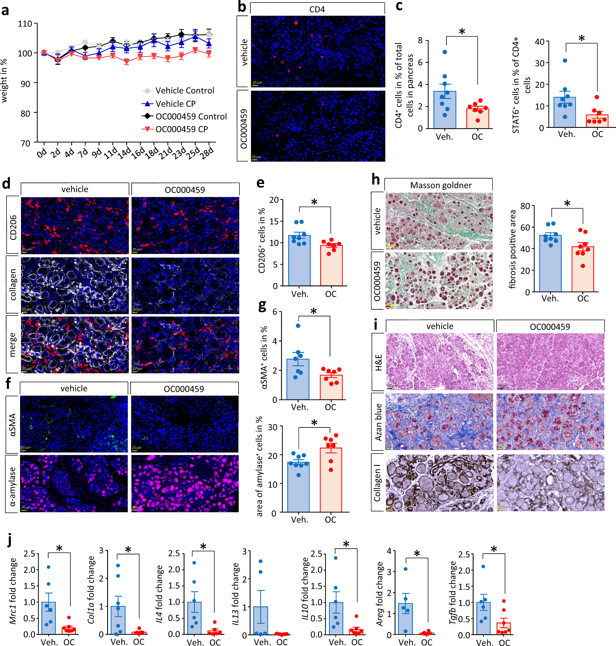
Fig. 4: Treatment with OC000459, a selective CRTH2 antagonist, mitigates the type 2 immune response.

CP was induced in C57Bl/6 mice by repetitive caerulein injections over 4 weeks. In addition, animals received daily 30 µg of OC000459 or vehicle (0.625% DMSO). a Body weight changes over time were not significant between all groups (vehicle control n = 3/vehicle CP n = 8/OC000459 control n = 4/OC000459 CP n = 8). b OC000459 significantly reduced the CD4+ T cell infiltration of the pancreas in CP mice (p = 0.0469, Veh. n = 8/OC n = 7), scale bars represent 20 µm. c The proportion of CD4+STAT6+ cells was also smaller in CP tissue of OC000459 treated mice (p = 0.0285, Veh. n = 8/OC n = 7). d, e Labeling of CD206+ showed a significant reduction of alternatively activated macrophages in the pancreas (p = 0.0174, Veh. n = 8,/OC n = 7), scale bars represent 20 µm. d, f Immunofluorescence images showed a decreased labeling of collagen 1 and αSMA, whereas the amount of α-amylase in the pancreas of OC000459 treated mice was increased, scale bars represent 50 µm. g Quantification of immunofluorescence signals for αSMA+ cells showed a significant decrease (p = 0.0414, Veh. n = 7/OC n = 7), whereas the area of amylase+ cells was significantly increased in the pancreas of OC000459 treated mice (p = 0.0174, Veh. n = 8/OC n = 7). h Quantification by pattern quant software showed significantly less fibrotic tissue in OC000459 treated mice (p = 0.0397, Veh. n = 8/OC n = 8). i H&E staining, azan blue staining and immune labeling of collagen 1 underlines the reduced fibrosis in the OC000459 treated group, scale bars represent 50 µm. j Gene expression analysis of pancreatic tissue by RT-qPCR demonstrated significantly decreased transcript levels for Mrc1 (p = 0.0130, Veh. n = 6/OC n = 7), Col1a (p = 0.0273, Veh. n = 7/OC n = 7), Il4 (p = 0.0212, Veh. n = 6/OC n = 6), Il10 (p = 0.0226, Veh. n = 6/OC n = 7), Areg (p = 0.0104, Veh. n = 5/OC n = 6) and Tgfb (p = 0.0433, Veh. n = 6/OC n = 7), indicating a reduced type 2 immune response. Transcript levels of Il13 (Veh. n = 5/OC n = 7) were reduced but the decrease did not reach significance. Transcript levels as determined by RT-qPCR were normalized using Rn5s as internal calibrator gene and were related to the corresponding mRNA amounts in control mice. All data were presented as means ± SEM, statistically significant differences were tested by unpaired two-tailed students t-test for independent samples and significance levels of p < 0.05 are marked by an asterisk (c, e, h, g, j). Source data are provided as a Source Data file.