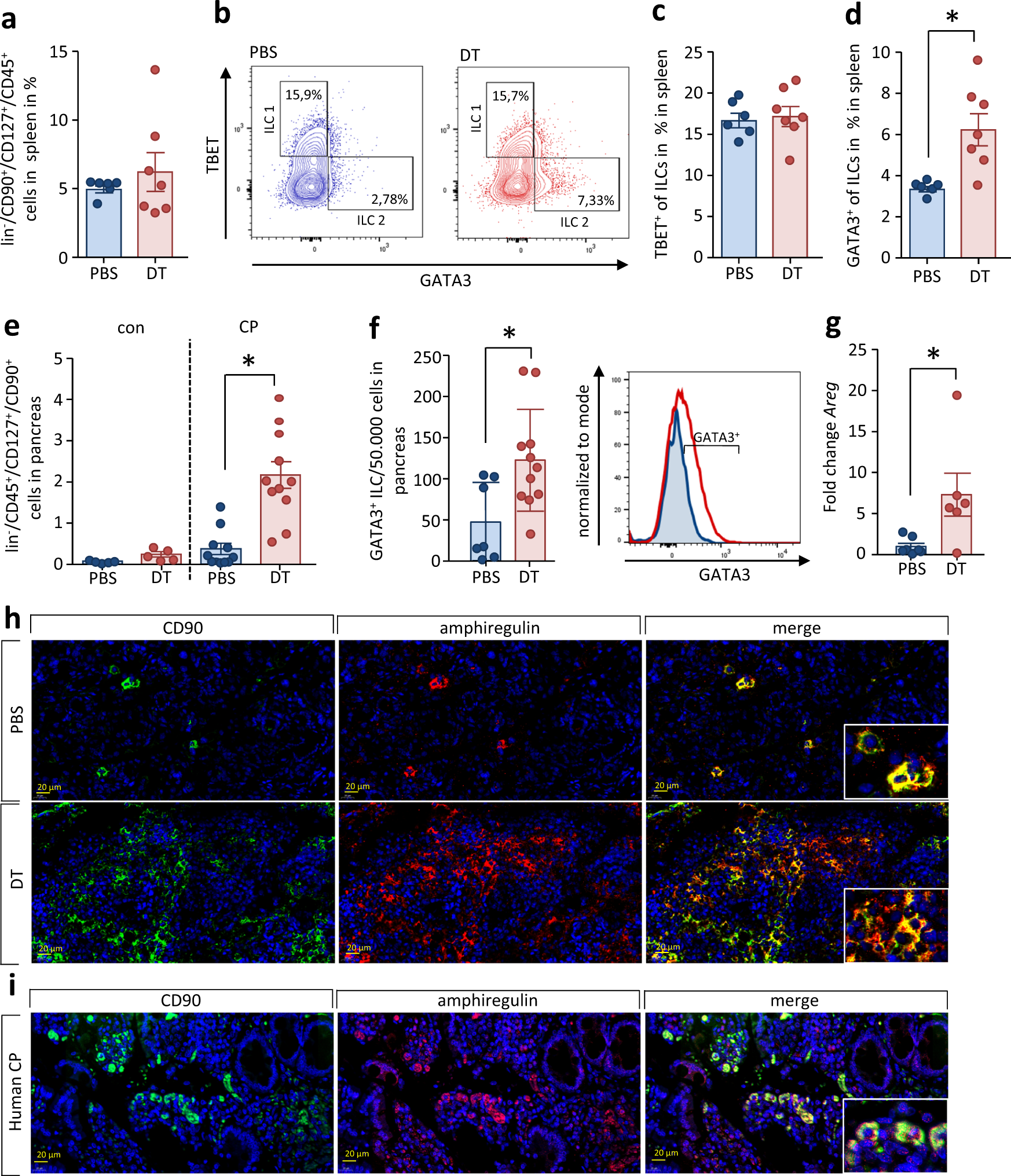
Fig. 8: ILC2 are suppressed by regulatory T cells.

Splenocytes of CP animals, additionally treated with DT or PBS were isolated and analyzed by flow cytometry. a The fraction of ILCs was discriminated as lin-CD45+CD127+CD90+ cells (PBS n = 6/DT n = 7). b The presence of the transcription factors GATA3 and TBET was used to differentiate ILC1 and ILC2. c, d Treg depletion increases the number of GATA3+ ILC2 (p = 0.0064, PBS n = 6/DT n = 7) but not of TBET+ ILC1 (PBS n = 6/DT n = 7) in spleen. e Isolated leukocytes from CP tissue of mice were investigated for pancreatic ILCs. The total number of lin-CD45+CD127+CD90+ cells was dramatically increased in the absence of Treg cells (p < 0.0001, con PBS/DT n = 5/ CP PBS/DT n = 11), f and the number of GATA3+ ILC2 was significantly increased (p = 0.0155, PBS n = 7/DT n = 11). g Expression analysis of Areg encoding amphiregulin in pancreatic tissue by RT-qPCR confirms an increase in Treg-depleted animals during CP (p = 0.0253, PBS n = 7/DT n = 6). Transcript levels as determined by RT-qPCR were normalized using Rn5s as internal calibrator gene and were related to the corresponding mRNA amounts in control mice. h, i Representative immunofluorescence labeling of CD90+ AREG+ detected AREG in pancreatic ILC2 from CP animals as well as in human tissue sections, scale bars represent 20 µm. All data were presented as means ± SEM, statistically significant differences were tested by unpaired two-tailed students t-test for independent samples and significance levels of p < 0.05 are marked by an asterisk (d–g). Source data are provided as a Source Data file.